logo elektroda
logo elektroda
X
logo elektroda
REKLAMA
REKLAMA
Adblock/uBlockOrigin/AdGuard mogą powodować znikanie niektórych postów z powodu nowej reguły.

Grider- Igor SFH-56 Device - błąd;/

r4di 29 Paź 2004 16:31 6179 6
REKLAMA
  • #1 946552
    r4di
    Poziom 2  
    Witam! Mam pewien problem z Girderem, chcialem go sobie skonfirurowąć abym mógł komputer obslugiwac pilotem ... jednak po wybraniu w pluginu: Igor SFH-65 Device i próbiwe włączenie urządzenia wyskakuje mi błąd:

    Warning: There may hadrware problem in reviver!

    O co może chodzić i co mam zrobić??
  • REKLAMA
  • #2 946781
    rafal.w
    Poziom 12  
    Oznacza to, że Girder nie wykrywa układu podpiętego do portu COM. Jeśli nie podpiąłeś układu do portu to się nie dziw. Jeśli podłączyłeś, to możesz mieć coś źle polutowane, rozlutowane, uszkodzone w tym układzie.
    Sprawdź w ustawieniach wtyczki Igor SFH-56 device jaki port COM masz ustawiony. Ustaw na taki, do którego podłączyłeś układ.
  • REKLAMA
  • #3 946792
    r4di
    Poziom 2  
    hmm .. Irde mam podłączoną pod płytę główną...
  • REKLAMA
  • #4 946815
    rafal.w
    Poziom 12  
    No to sam sobie odpowiedziałeś.
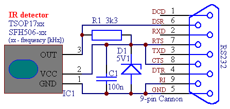
    IrDA pod płytę głowną to nie to samo co odbiornik podczerwieni pod COM-a do Girdera. Musisz wykonać taki układzik jak w załączniku.
    P.S. Temat był "100" razy poruszany na elektrodzie. Wystarczyło kliknąć w "Szukaj".
  • #5 1450560
    zzzcia
    Poziom 12  
    Miałem podobny błąd, wstawiłem kondensator 10µF równolegle do diody zenera i błędu już nie było.
  • REKLAMA
  • #6 1695824
    kolo79
    Poziom 10  
    Miałem podobny błąd ale dlatego np, że w Igor był niewłaściwy COM ustawiony i było to samo.
  • #7 9085227
    Pluszczu
    Poziom 11  
    Warto wspomnieć o tym, że nowa wersja Igor Plugin XP wymaga nieco zmodyfikowanego odbiornika. Piny 1 i 3 są tam połączone. Kiedy są rozwarte, przy stosowaniu nowszej wersji pluginu (4.0.5.0) pojawia sie błąd "FFFF"
REKLAMA