Pilnie potrzebny schemat podłączenia kabelków wtyku jak i gruszki w "navia"
Syn po zabawie dostarczył mi sam przewód z CB , a dziś jadę wieczorem i pilnie potrzebuje CB sprawne.
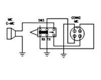
4- piny kolory: czarny(oplot -masa),2- czarny,3 niebieski,4 czerwony.
Z góry serdecznie dziękuję.
mój mail witdudzik(_at_)interia.pl




Syn po zabawie dostarczył mi sam przewód z CB , a dziś jadę wieczorem i pilnie potrzebuje CB sprawne.
4- piny kolory: czarny(oplot -masa),2- czarny,3 niebieski,4 czerwony.
Z góry serdecznie dziękuję.
mój mail witdudzik(_at_)interia.pl