Witam
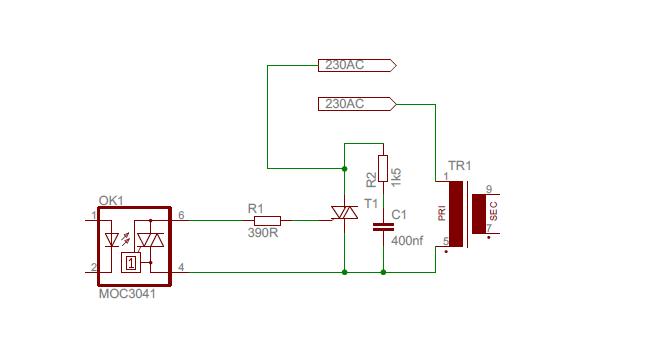
Mam problem ze sterowaniem 2 transformatorów przez transoptory MOC3041 schemat załączam w pliku pdf. Do transoptorów podłączone są bramki triaków BTA41-600 a one załączają napięcie na pierwotne uzwojenia traf. Podczas projektowania podłączałem trafa ale na zmianę teraz gdy mam gotowy układ załączenie pierwszego powoduje załączenie drugiego. W obwodzie transoptorów wstawione są diody LED sygnalizujące pracę. Świeci się tylko ta dioda co powinna, porty ustawiane są za pomocą 0 i 1 (bascom). Dodam jeszcze że gdy ręcznie zwieram bramkę triaka to tego problemu nie ma, występuje on dopiero na płytce. Proszę o pomoc sprawa dość pilna jeśli problem jest niejasny to proszę pytać
Mam problem ze sterowaniem 2 transformatorów przez transoptory MOC3041 schemat załączam w pliku pdf. Do transoptorów podłączone są bramki triaków BTA41-600 a one załączają napięcie na pierwotne uzwojenia traf. Podczas projektowania podłączałem trafa ale na zmianę teraz gdy mam gotowy układ załączenie pierwszego powoduje załączenie drugiego. W obwodzie transoptorów wstawione są diody LED sygnalizujące pracę. Świeci się tylko ta dioda co powinna, porty ustawiane są za pomocą 0 i 1 (bascom). Dodam jeszcze że gdy ręcznie zwieram bramkę triaka to tego problemu nie ma, występuje on dopiero na płytce. Proszę o pomoc sprawa dość pilna jeśli problem jest niejasny to proszę pytać
Kod: text
