Hej,
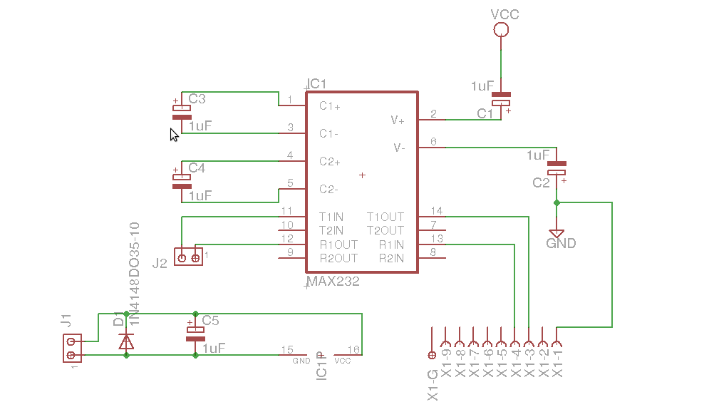
mam pewne kłopoty z połączeniem attiny2313 z pc przez rs232. Użylem max232n jak na rysunku poniżej do zrobienia przejściówki:
Niestety nie działa. Spędziłem naprawdę dużo czasu próbując znaleźć błąd. Być może nie zauważam czegoś oczywistego - będę wdzięczny za pomoc w weryfikacji schematu.
Próbowałem oglądać pod oscyloskopem wyjścia maxa. Wygląda na to, że gdy szybko wciskam klawisze w terminalu, plamka skacze gdy oglądam ją na wejściu, ale na żadnym z wyjść wyżej nie ma żadnego ruchu. Próbowałem paru układów.
Z góry dzięki.
mam pewne kłopoty z połączeniem attiny2313 z pc przez rs232. Użylem max232n jak na rysunku poniżej do zrobienia przejściówki:
Niestety nie działa. Spędziłem naprawdę dużo czasu próbując znaleźć błąd. Być może nie zauważam czegoś oczywistego - będę wdzięczny za pomoc w weryfikacji schematu.
Próbowałem oglądać pod oscyloskopem wyjścia maxa. Wygląda na to, że gdy szybko wciskam klawisze w terminalu, plamka skacze gdy oglądam ją na wejściu, ale na żadnym z wyjść wyżej nie ma żadnego ruchu. Próbowałem paru układów.
Z góry dzięki.
