logo elektroda
logo elektroda
X
logo elektroda
REKLAMA
REKLAMA
Adblock/uBlockOrigin/AdGuard mogą powodować znikanie niektórych postów z powodu nowej reguły.

Kolorofon 12V - szukam opisu i wzoru płytki

dami1112 26 Mar 2011 14:11 1728 0
REKLAMA
  • #1 9324585
    dami1112
    Poziom 10  
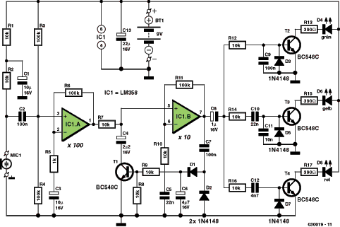
    Witam. Szukam opisu oraz wzoru płytki do tego oto kolorofonu.

    Kolorofon 12V - szukam opisu i wzoru płytki

    Proszę o wrzucenie schematu płytki oraz opisu w miarę możliwości ponieważ chcę sobie taki zbudować. Z góry dziękuje.
  • REKLAMA
REKLAMA