logo elektroda
logo elektroda
X
logo elektroda
REKLAMA
REKLAMA
Adblock/uBlockOrigin/AdGuard mogą powodować znikanie niektórych postów z powodu nowej reguły.

Uniden 300 - pomoc w naprawie, schemat

Lisu815 27 Mar 2011 17:14 4537 21
REKLAMA
  • #1 9329545
    Lisu815
    Poziom 11  
    Witam

    Mam radyjko Uniden 300.
    Jest to sprzęt stacjonarny.

    Dostałem je w stanie uszkodzonym, nie sprawdzonym.
    W środku brakowało gniazda zasilania DC 13,2V i kabla AC 230V, głośnika, elementów L10 i L12(cewki) na płycie głównej.
    Gniazdo i kabel już są, sprawdziłem również tor zasilania AC i DC. Napięcie jest.
    Dobrać głośnik to nie problem ale cewki już tak. Bardzo możliwe że brakuje czegoś jeszcze lub coś jest uszkodzone.

    Będę wdzieczny za pomoc i jakiś schemacik bo w internet zawodzi:(

    pozdrawiam
  • REKLAMA
  • #2 9331713
    SP8JZ
    Poziom 33  
    Z tym schematem może być problem, bo nie wiem czy w ogóle taki schemat istnieje. Trzeba szukać po chassis.
    To radio jest zbudowane w oparciu o płytę PA-096AB Base board (president/uniden)
    Mam schemat takiej płyty, ale na 100% głowy nie dam czy będzie dobry.
    Przymierzy kolega najpierw Uniden PA-096AA powinien pasować: Link

    PS. Nie wiem czy kolega wie, że naprawa swoją drogą, a przystosowanie radia na PL swoją, bo radio pracuje tylko w FM i przeróbka jest raczej pewna.

    Acha mała prośba - zobaczy kolega czy pod naklejką Uniden nie ma przypadkiem drugiej naklejki.
  • REKLAMA
  • #3 9331917
    Lisu815
    Poziom 11  
    Dzięki za schemat:)
    Najpierw naprawie raadyjko i dobiorę te cewki.
    Na allegro widzialem takie płytki przestawiajace radio z FM na AM. Może u nie też będzie działało:)
    A o jaką naklejke chodzi? Na płycie głównej?
    Jezeli na plyci to nie ma żadnej. Tylko chassis.
  • #4 9332602
    SP8JZ
    Poziom 33  
    Pierwszy raz ma kolega zamiar przerabiać radio do AM-u ?
    Co ze schematem pasuje, czy mam szukać dalej ???

    Link
  • REKLAMA
  • #5 9332774
    Lisu815
    Poziom 11  
    Tak.
    A ten schemat to PA 039 AA
  • #6 9332986
    SP8JZ
    Poziom 33  
    Różnica jest jak już wspomniałem w oznaczeniu schematu - dlatego pytam czy schemat pasuje ?
    Rozmawiamy w tej chwili o płytce zaciśniętej w termokurczkę, z której wyprowadzono kolorowe kable. O tą płytkę chodzi ?
    I co dalej w związku z tą płytką ?
  • #7 9333260
    Lisu815
    Poziom 11  
    Schemat z gróbsza pasuje.
    Ale nie mam żadnych danych na temat brakujacych cewek.
    Uruchomiłem radio.
    Przełącza kanały. Sprawdzałem czy jest odbiór zbliżając do radia ręcznika z włączonym nadawaniem. Wskazówka wychyliła sie ledwie o 1mm.

    A płytkę zamierzam podłaczyć o ile bedzie się nadawała. Nie wiem jak ją zbudowali i jakim cudem przełącza radio z FM na AM ale się dowiem;)
    A z kąd to pytanie?
  • #8 9335597
    SP8JZ
    Poziom 33  
    Wścibi kolega gały w zdjęcie i porówna czy wizualnie wszystko jest na swoim miejscu.
    Cewki da się bez problemu odtworzyć ze zdjęcia. Chodzi o te dwie zaznaczone na niebiesko ? Foto płyty PA-096:

    Uniden 300 - pomoc w naprawie, schemat

    Looknie sobie kolega na tą stronkę Link i zobaczy jaką ma syntezę w radyjku.
    Coś czuję, że s-meter chce nam powiedzieć, że radio robi poza naszym pasmem.

    Pełna nazwa tego radia to Uniden Uniace 300 Homebase

    Miałem gdziś książkę Franklina ale za ch.... nie mogę jej znalźeć.
    Może ktoś z kolegów forumowiczów może potwierdzić czy dałem dobry schamet :?:

    nikt nie wie ?...idę się pochlastać
  • #9 9336485
    gregorio27
    Poziom 31  
    Cosik ni się wydaje że radio to rabota tylko w kraju z autami po niewłaściwej stronie drogi i trzeba będzie poszukać syntezy.
  • #10 9337844
    Lisu815
    Poziom 11  
    Tak

    Z gróbsza sprawdziłem i jest ok poza kilkoma elementami.

    Brakuje kilku dławików przy miejscach na wtyki PA i EXT SPEAKER ale to pewnie zastąpili u mnie dławikami na płytce na wyjściu na słuchawki.

    Układ IC4(na zdięciu przy gnieździe mikrofonowym) ma inny symbol. U mnie jest: 5218 produkcji Mitsubishi. Ponizej jest numer 6808 ale to jest pewnie jakiś nr serii czy coś takiego.

    I żeby nie było to element FT2 ma umnie oznaczenie 55HT. Ale najprawdopodobniej 4 z przodu się zmazała jakimś cudem.
  • #11 9337879
    SP8JZ
    Poziom 33  
    Cytat:
    M5218 Dual Low-noise operational amplifier
    The devices have virtually the same characteristics as the 4558, 4558, 4559 and 741 operational amplifiers
    Co z syntezą ?
    Podaj oznaczenia
  • #12 9337903
    Lisu815
    Poziom 11  
    Synteza u mnie jest taka sama jak na zdięciu czyli TC9119P
  • #13 9338860
    SP8JZ
    Poziom 33  
    Mamy przyczynę obdzierania radia z wnętrzności.
    Syntezer TC9119P nie nadaje się na nasze pasmo i czeka Cię wymiana kości na TC9106.

    Ewentualnie można też zastosować mikser VCO taki jak jest w Onwa TURBO
    Lisu815 napisał:
    Synteza u mnie jest taka sama jak na zdięciu czyli TC9119P
    Widocznie ktoś już próbował to robić (czytaj: przerabiać radio na PL), ale nie dał rady.
    Kilka wyjąśnień n/t zasady działania syntezera:

    Częstotliwość kanału, na którym nadaje nasze radio jest sumą częst. sygnałów, który powstaje na wyjściu mieszacza IC3:
    - oscylatora referencyjnego XCO 10,240MHz
    - oraz //sygnału heterodyny// VCO, którego częstotliwość zależy od ustawienia gałki zmiany kanałów oraz od pozycji przeł. PTT
    Oba sygnały podane są na wejścia mieszacza:
    - XCO > 4 noga IC3
    - VCO > 1 noga IC3
    ...wskutek zmieszania ich w mieszaczu sumacyjnym na wyjściu mieszacza powstaje produkt przemiany - 6 noga IC3, z którego na filtrach L16-C72, L15-C71 zostaje wyodrębniony właściwy sygnał wejściowy PA, na którym nasze radio nadaje.

    Oba syntezery różnią się podziałem programowalnego (z gałki kanałów) dzielnika referencyjnego module n+2.
    Częstotliwość referencyjna 10,240MHz zostaje skierowana na wejście dzielnika referencyjnego 5kHz - RI (Ref. In) 2 noga IC2 (jest to stała częstotliwość odniesienia komparatora fazy)
    Sygnał heterodyny zostaje skierowany na wejście programowalnego dzielnika VCO F in - 9 noga IC3, który zostaje podzielony module n+2 do częstotliwości 5kHZ.
    Następnie oba sygnały są porównywane w wewnętrznym komparatorze fazy tak, aby mógł on wysterować nam diodę pojemnościową VCO. Jeśli fazy sygnałów są zgodne zostaje załączone wyjście LD (Lock Detector) - 4 noga IC2. W przypadku zerwania synchro PLL Unlocked=LOW poprzez diodę D6 odprowadza do masy sygnał wyjściowy mieszacza IC3 i nadajnik zostaje automatycznie wyłączony.

    Stopień podziału jest zależny od numeru kanału.
    Nr. kanału zostaje zdekodowany na pinach P0-P7 (10-17 noga IC2) z gałki zmiany kanałów.

    Tym sposobem otrzymujemy prosty wzór do obliczania częstotliwości kanału:

    TX /nadawanie/: [(n+91) x 5kHz] + 10240kHz = f_TX kHz, gdzie 91 to shift miksera drugiej p.cz.
    RX /odbiór/: (n x 5kHz) + f_1_p.cz. = f_RX kHz, gdzie f_1_p.cz = 10695khz == częstotliwość pierwszej p.cz.

    zwiększając nr. kanału zwiększamy stopień podziału n+2:
    (uwzględniając "dziury międzykanałowe" - wtedy zwiększamy n+4)

    TC9106 kanał 1: n=3254, kanał 2: n+2=3256, itd.
    TC9119 kanał 1: n=3381, kanał 2: n+2=3383, itd.

    Przykładowo TC9106, ch. 1:
    [(3254+91) x 5kHz] + 10240kHz = 26,965MHz TX
    (3254 x 5kHz) + 10695kHz = 26,965MHz RX

    Mam nadzieję, że zrozumiałeś i że moderatorzy nie skonsumują mnie na śniadanie za to, że piszę "po swojemu"
    Jakby ktoś miał jakieś uwagi, to poprawcicie. Dzwięki.

    PS. Mam jeszcze jedno pytanie: jaki to "ręczniak" ???
  • REKLAMA
  • #14 9339246
    Lisu815
    Poziom 11  
    Midland 75-822

    A co do opisu to przełoze to sobie łopatologicznie i jakoś wpoję;)
    Czyli z naprawy nici?
    Chyba że znajdę układzik taki jak napisałś?
    A jaki byś miał pomysł na dobranie tych dwóch brakujących cewek?
  • #15 9339378
    SP8JZ
    Poziom 33  
    Cewki to żaden problem
    Nie jestem pewny na 100% czy mikser on onwy turbo będzie dobry
    W tym ręczniaku aby ustawić pasmo UK trzeba się dobrać do proca.
    (chyba, że masz jakąś wersję multi, o której nic nie wiem)

    Wymiana/przestrojenie sytntezera (na "nasz") jest równoznaczna z przestrojeniem filtrów, po kolei: L10, L12 (PA), L13 (driver), L14, L15, L16 (mixer TX), L17, L18 (VCO), L1, L2 (RX RF amp)
  • #16 9341159
    Lisu815
    Poziom 11  
    Niestety jest to alanik z samymi AMami i WXami:(
    Ale w mobilu mam radio z pasmem UK:)
  • #17 9364149
    Lisu815
    Poziom 11  
    A co z tymi cewkami? Jak je dopasować?
    Nie mam w tym radiu również glośnika...
    Znalazłem głosnik 16ohm 5W bodajże z Unidena pro 510/520xl
    Na schemacie na ma danych o głosniku i nie wiem czy oporność będzie dobra
  • #18 9364643
    SP5ANJ
    Spoczywaj w Pokoju
    Witam.
    Lisu815 napisał:
    Nie mam w tym radiu również glośnika...
    Znalazłem głosnik 16ohm 5W bodajże z Unidena pro 510/520xl
    Na schemacie na ma danych o głosniku i nie wiem czy oporność będzie dobra

    Głośniki w CB radiach możesz wstawiać tak aby trzymały się mniej więcej parametrów jak :
    - oporność od 4om i wyżej
    - moc od 0,5W i wyżej

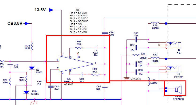
    Wycinek schematu :

    Uniden 300 - pomoc w naprawie, schemat
    Jak widać układ wzmacniacza m.cz. jest wogóle niewrażliwy na oporność/rezystancję głośnika w przedziale od 2Ω do 200Ω .


    Pozdrawiam.
  • #19 9367542
    SP8JZ
    Poziom 33  
    Czarno widzę to "przestrojenie".
    Nie wiem jak Wy, ale ja radzę zanieść najpierw radio w odpowiednie miejsce, aby szkiełko i oko fachowca oszacowało wpierw koszt tej inwestycji
  • #20 9367960
    Lisu815
    Poziom 11  
    Wiem wiem;)
    Ale przestrojeniem zajmę się później.
    Potrzebuję tych cewek żeby radio zostało uruchomione a później zobaczymy co działa a co nie:)
  • #21 9369687
    gregorio27
    Poziom 31  
    Cytat:
    Potrzebuję tych cewek żeby radio zostało uruchomione a później zobaczymy co działa a co nie:)
    No to sobie je zrób, już Ci kolega Marcin na zdjęciu pokazał jak wyglądają. Szczerze nie trawisz tematu bo nie są Ci one niezbędne do sprawdzenia radia. A przestrojenie "z kraju za wielką wodą" to nie tylko kawałek dławika.
  • #22 9371622
    Lisu815
    Poziom 11  
    Wemat trawię jak najbardziej ale profesjonalistą tez nie jestem...;)
    A ile zwoji i na jakiej średnicy wałka/rdzenia mam to nawinąć?
REKLAMA