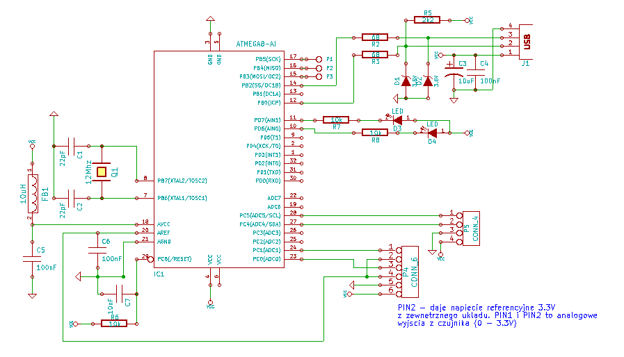
Witam. Właśnie przymierzam się do wytrawienia płytki. Będzie to interfejs na USB dla czujników. Jeden zwraca wartości analogowo, drugi cyfrowo przez i2c. Interfejs będzie zasilany z USB.
Będę wdzięczny za sprawdzenie schematu. Zależy mi na wiarygodnych wynikach pomiarów. Jeśli coś można zrobić lepiej (jakieś dodatkowe kondensatory, lepiej dobrane wartości) to bardzo proszę o komentarze.
ERRATA: W opisie ma byc PIN1 i PIN3 to analogowe wyjscia, a PIN2 to 3.3V
Pozdrawiam.
Będę wdzięczny za sprawdzenie schematu. Zależy mi na wiarygodnych wynikach pomiarów. Jeśli coś można zrobić lepiej (jakieś dodatkowe kondensatory, lepiej dobrane wartości) to bardzo proszę o komentarze.
ERRATA: W opisie ma byc PIN1 i PIN3 to analogowe wyjscia, a PIN2 to 3.3V
Pozdrawiam.
