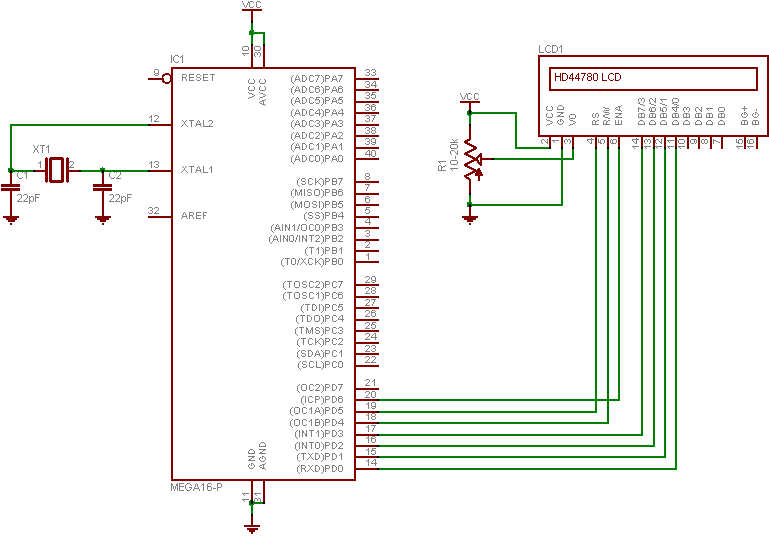
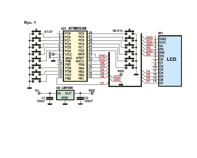
Witam, zrobilem kalkulator kodu paskowego wedlug tego schematu : http://www.elportal.pl/ftp_05/201012kalkulator.zip wyswietlacz dziala , jednak nie reaguje na przyciski , nie wiem czy to wina programu , moze atmega8 jest uszkodzona uklad zasilam napieciem 4,5v bez stabilizatora. Prosze o pomoc
