Witam,
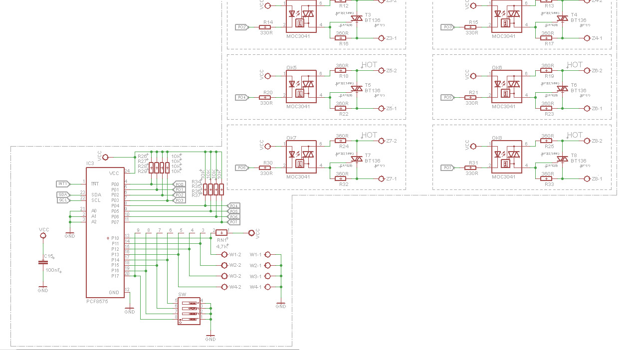
urządzenie ze schematu:
podpinam do at90s2313, (procesor i ekspander mają wspólne zasilanie). Szyna i2c podpięta jest do portów D.5 (sda) i D.4 (scl).
Po załadowaniu do procesora poniższego programu:
układ prawidłowo wykonuje wszystkie rozkazy - kolejno, w miarę włączania przycisków podpiętych do portów D.0 i D.1 zapalają się diody, szeregowo połączone z diodami w optotriakach moc3041. Prezentacja wyniku na lcd też odbywa się bez zakłóceń.
Problemem jest natomiast niski poziom świecenia diod led. Również, co jest główną bolączką, nie włączają się optotriaki.
Okazało się, że prąd płynący podczas świecenia diody led wynosi tylko 140 uA.
Bez względu na to, ile diod się pali, poziom ich świecenia jest jednakowy - tak, jakby wszystkie wyjścia ograniczone zostały do pozomu tych 140 uA. Napięcie na wyjściu pcf8574AP, mierzone dla pinu P.0 (w stanie wysokim), odłączonego od rezystora r5 wynosi 4,97V. Po podłączeniu tego pinu (będącego również w stanie wysokim) do rezystora r5, napięcie na tymże pinie spada do wartości 2,76V.
Odpowiednio dla tego pinu (przy podłączonym i niepodłączonym rezystorze r5) w stanie niskim napięcia wynoszą 0V.
Problem nie zniknął po zamianie pcf8574AP na inny egzemplarz - wartości prądów i napięć nie zmieniły się.
Pomiary dokonane zostały miernikiem DT-830B.
Na schemacie jest wprawdzie pcf8574P ale w rzeczywistości testowany był pcf8574AP.
Proszę o sugestie dotyczące tak niskiego natężenia prądu na w/w diodach led.
Pozdrawiam
Robert
urządzenie ze schematu:
podpinam do at90s2313, (procesor i ekspander mają wspólne zasilanie). Szyna i2c podpięta jest do portów D.5 (sda) i D.4 (scl).
Po załadowaniu do procesora poniższego programu:
układ prawidłowo wykonuje wszystkie rozkazy - kolejno, w miarę włączania przycisków podpiętych do portów D.0 i D.1 zapalają się diody, szeregowo połączone z diodami w optotriakach moc3041. Prezentacja wyniku na lcd też odbywa się bez zakłóceń.
Problemem jest natomiast niski poziom świecenia diod led. Również, co jest główną bolączką, nie włączają się optotriaki.
Okazało się, że prąd płynący podczas świecenia diody led wynosi tylko 140 uA.
Bez względu na to, ile diod się pali, poziom ich świecenia jest jednakowy - tak, jakby wszystkie wyjścia ograniczone zostały do pozomu tych 140 uA. Napięcie na wyjściu pcf8574AP, mierzone dla pinu P.0 (w stanie wysokim), odłączonego od rezystora r5 wynosi 4,97V. Po podłączeniu tego pinu (będącego również w stanie wysokim) do rezystora r5, napięcie na tymże pinie spada do wartości 2,76V.
Odpowiednio dla tego pinu (przy podłączonym i niepodłączonym rezystorze r5) w stanie niskim napięcia wynoszą 0V.
Problem nie zniknął po zamianie pcf8574AP na inny egzemplarz - wartości prądów i napięć nie zmieniły się.
Pomiary dokonane zostały miernikiem DT-830B.
Na schemacie jest wprawdzie pcf8574P ale w rzeczywistości testowany był pcf8574AP.
Proszę o sugestie dotyczące tak niskiego natężenia prądu na w/w diodach led.
Pozdrawiam
Robert