Autor przedstawia przetwornicę z 24 V na 12 V o mocy 400 W. Autor poszukiwał rozwiązania w sieci, jednak znalazł tylko przykłady schematów regulatorów liniowych, które choć proste w budowie, mają poważną wadę w postaci dużych strat mocy. Postanowił zaprojektować własne urządzenie.
Charakterystyka przetwornicy podawana przez autora:
- prąd wyjściowy: 20 A przy 12 V (15 A ciągły, 30 A chwilowy);
- napięcie wejściowe: 18-30 V;
- napięcie wyjściowe: 5-20 V;
- częstotliwość pracy: 70 kHz;
- sprawność: 95%;
- moc maksymalna: 400 W;
- zabezpieczenia: nadprądowe 30A, przed zamianą biegunów.
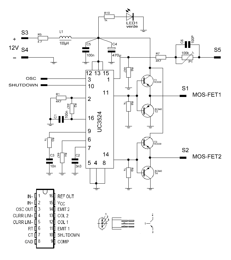
Układ składa się z przyłącza dla napięcia wejściowego, diody zabezpieczającej przed zamianą polaryzacji. Scalony regulator 7812 zapewnia napięcie dla drivera IR2111, układu PWM, oraz wentylatora. Układ PWM jest odpowiedzialny za generowanie sygnału prostokątnego na wyjściach s1, s2. Układ regulacji temperatury utrzymuje tranzystory mocy w odpowiednio niskiej temperaturze. Sterowanie oparte jest na układzie IR2111, który zawiera w swojej strukturze wszystko co potrzebne dla wysterowania tranzystorów MOS-FET.
Źródło: http://www.electronics-diy.com/electronic_schematic.php?id=1023
Fajne? Ranking DIY
