logo elektroda
logo elektroda
X
logo elektroda
REKLAMA
REKLAMA
Adblock/uBlockOrigin/AdGuard mogą powodować znikanie niektórych postów z powodu nowej reguły.

CB-radio nie pamięta kanału sposób na to?

crash666 12 Kwi 2011 19:59 3776 7
REKLAMA
  • #1 9392803
    crash666
    Poziom 11  
    Witam.
    Mam pytanko jak rozwiązać problem tego typu, że mam radyjko CB które po odłączeniu od zasilania nie zapamiętuje wcześniej ustawionego kanału...
    Aby nie włączać i wyłączać za każdym razem radia mam je podłączone w taki sposób, że po wyjęciu kluczyka ze stacyjki radio się wyłącza, po kolejnym przekręceniu zapłonu radio samo się włącza.
    Problem w tym, że za każdym razem kiedy przekręcam kluczyk włącza się 1 kanał zamiast wcześniej ustawionego 19.
    Podłączyłem radio na przekaźniku po przekręceniu zapłonu na radiu jest 12V, po wyjęciu kluczyka na radiu 5V.
    Wydawało by się z pozoru, że wystarczy to aby podtrzymać kanał no niestety nie.
    Może ma ktoś jakiś pomysł co zrobić żeby radio zapamiętywało kanał?
    Jeśli nie ten dział, to z góry sorry, ale wydawał mi się najbardziej trafny.
    Czięki za pomoc.
  • REKLAMA
  • REKLAMA
  • #3 9393599
    crash666
    Poziom 11  
    Genialne radio :P firmy COBRA bardzo podobne do 19 DX ;]
  • REKLAMA
  • #4 9393941
    robson42
    Poziom 19  
    Witam kolege, musisz zmienić podłączenie radia do stałego i niezależnego żródła prądu i wyłączać go potencjometrem na radiu, wtedy zostanie zapamiętany kanał na którym został wyłączony.
  • REKLAMA
  • #5 9393954
    gregorio27
    Poziom 31  
    Było o tym nie raz, więc szukaj bo jak na razie to masz nawet gdzieś by napisać co to za radio.
  • #6 9394088
    crash666
    Poziom 11  
    gregorio27 napisał:
    bo jak na razie to masz nawet gdzieś by napisać co to za radio.
    tak się składa, że wyżej napisałem co to za radio. Od mojego różni się tylko jednym pokrętłem więc to chyba aż tak wielkiej różnicy nie robi...
    Ja wiem, że jak podłącze do stałego źródła to będę musiał wyłączać pokrętłem i wtedy będzie trzymało tylko wolałem żeby włączało się samo i liczyłem, że te 5v starczą na to aby podtrzymać pamięć. Nie macie jakiegoś pomysłu co zrobić żeby tak zostało a kanał nie uciekał ? Może zamiast 5v podać 9v ?
  • #7 9394176
    SP5ANJ
    Spoczywaj w Pokoju
    crash666 napisał:
    tak się składa, że wyżej napisałem co to za radio.

    Niestety nie napisałeś co to za radio.
    Sam fakt, ze jest podobne do 19DX - nic nie wnosi do samych podpowiedzi.
    Cytat:
    Od mojego różni się tylko jednym pokrętłem więc to chyba aż tak wielkiej różnicy nie robi...

    Robi tą wielką różnicę.
    Regulamin pkt 3.1.15 .
    Cytat:
    Nie macie jakiegoś pomysłu co zrobić żeby tak zostało a kanał nie uciekał ? Może zamiast 5v podać 9v ?

    Sam pomysł jest, tylko czy TY jesteś w stanie go zrealizować.

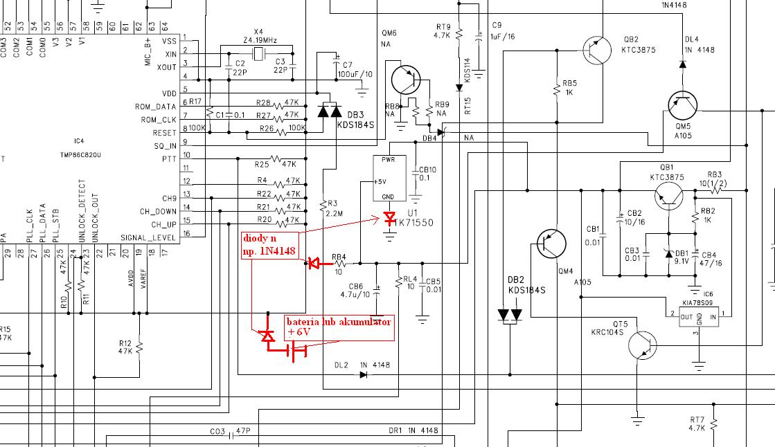
    Musisz dokonać modyfikacji samego zasilania z +5V na U1 (TK71550) .

    Propozycja :

    CB-radio nie pamięta kanału sposób na to?


    Pozdrawiam.
  • #8 9418710
    crash666
    Poziom 11  
    OK. Dzięki za pomoc.
REKLAMA