logo elektroda
logo elektroda
X
logo elektroda
REKLAMA
REKLAMA
Adblock/uBlockOrigin/AdGuard mogą powodować znikanie niektórych postów z powodu nowej reguły.

TTI TCB 770 - trzaski w odbiorniku

marcin w 27 Kwi 2011 19:21 2834 8
REKLAMA
  • #1 9445438
    marcin w
    Poziom 22  
    Witam

    Czy ktoś kto ma radio TTI TCB 770 może mi powiedzieć czy ma takie same zjawisko - trzaski. Trzaski są słyszalne cały czas, szczególnie dobrze wyraźne przy braku sygnałów po odłączeniu anteny, dodatkowo przy odłączonej antenie dają się we znaki szumy własne odbiornika.

    Trzaski nie pochodzą z instalacji elektrycznej samochodu.

    Takie objawy są od nowości tego radia i nie wiem czy jest sens się bawić w próbę uzdrowienia jego jeżeli "tanie" konstrukcje tak działają.
  • REKLAMA
  • #2 9445806
    kriss51
    VIP Zasłużony dla elektroda
    Trzaski są różne. QRM i QRN to też trzaski. Jak umiesz to daj próbkę tego sygnału. Może faktycznie coś jest nie tak z radiem, albo te typy tak mają. Wróżkami nie jesteśmy. Nie napisałeś też czy podczas łączności nie słychać nikogo czy sygnał zniekształcony itd.
  • REKLAMA
  • #3 9446513
    gregorio27
    Poziom 31  
    Może niech kolega poczeka na przejście burzy, może wyłączy wszystkie urządzenia elektryczne w okolicy, skąd my mamy wiedzieć co to za trzaski. CB-radia ( nawet te tanie ) same z siebie nie trzaskają.
  • #4 9505950
    marcin w
    Poziom 22  
    Nie zrozumieliście mnie, to nie są żadne zakłócenia od wyładowań atmosferycznych, z kosmosu czy też zakłócenia pochodzące śmieci w eterze, ten odbiornik tak sam z siebie trzeszczy nawet przy braku sygnału. I to wydaje mi się że powstają w p.cz, demodulatorze lub m.cz ponieważ przy regulacji RF gain siła trzasków pozostaje taka sama, jakby powstawały za w.cz. a tło (szumy) zmieniają się w zależności od FR Gain.
  • #5 9506705
    SP5ANJ
    Spoczywaj w Pokoju
    Witam.
    marcin w napisał:
    ... ten odbiornik tak sam z siebie trzeszczy nawet przy braku sygnału. ... ponieważ przy regulacji RF gain siła trzasków pozostaje taka sama, jakby powstawały za w.cz. a tło (szumy) zmieniają się w zależności od FR Gain.

    Jak "wyczuwasz" to wspólnym elementem jest wzmacniacz m.cz., który może powodować takie trzaski - jeżeli jest popsuty.

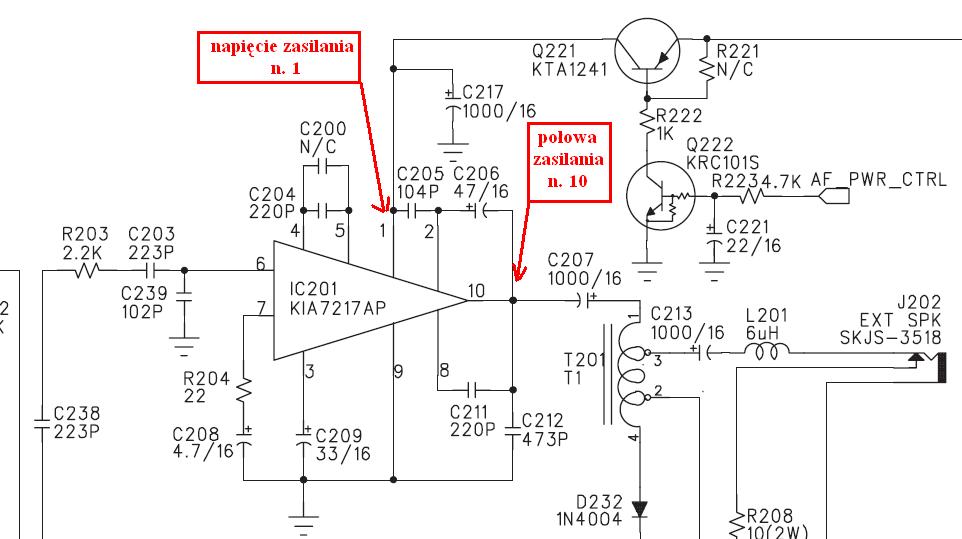
    Musisz na początek zmierzyć napięcie na tym układzie wzm. m.cz. :

    TTI TCB 770 - trzaski w odbiorniku


    Pozdrawiam.
  • REKLAMA
  • #6 9507481
    gregorio27
    Poziom 31  
    Co prawda tam siedzi na 99% TDA2003 ale zasada pomiaru odpowiednio do tego co podał kol.SP5ANJ. Oczywiście kolega wszystkie połączenia i usterki w "obwiązaniu" posprawdzał? Sprawdź czy dzieje się tak zarówno w AM jak i FM.
    Jeśli w AM to podejrzewam D161, Q164 i jego okolice, delikatnie można poruszyć rdzeniem i poprawić luty na L112.
  • #7 9507617
    marcin w
    Poziom 22  
    Teraz jeszcze raz zajrzałem do samochodu. Raczej m.cz. nie będzie bo poziom trzasków zmienia się wraz z poziomem głośności, czyli do wzm. mcz już taki sygnał przychodzi. W FM dziwnie się radio zachowuje, ponieważ skręcając rf gain poziom "szumów tła" wzrasta.

    Biorąc pod uwagę moje obserwacje wnioskuję że chyba będzie problem w p.cz.

    To radio ma tak od nowości, dlatego pytam czy inni mają ten sam problem i jest to typową wadą konstrukcyjną czy moje już od nowości jest po prostu uszkodzone.
  • #8 9507779
    gregorio27
    Poziom 31  
    No i co w tym dziwnego? Mylisz pojęcia szumów tła z szumami własnymi RX-a, po to jest RF by zmieniać poziom sygnału wejściowego. Teoretyzujesz a nie udzieliłeś wyczerpującej odpowiedzi na postawione pytanie. Masz lutownicę? to sprawdź najpierw zimne luty, potem pogdybamy.
  • REKLAMA
  • #9 9507915
    marcin w
    Poziom 22  
    co to są szumy a trzaski to umiem rozróżnić.
REKLAMA