logo elektroda
logo elektroda
X
logo elektroda
REKLAMA
REKLAMA
Adblock/uBlockOrigin/AdGuard mogą powodować znikanie niektórych postów z powodu nowej reguły.

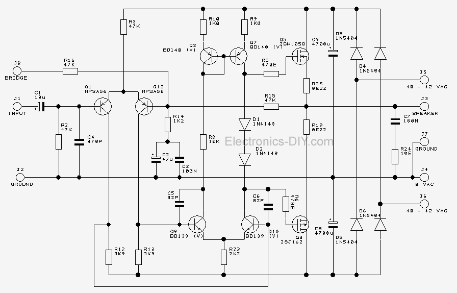
Wzmacniacz MOSFET HI-FI 100 W

marek_34 04 Maj 2011 16:10 10680 4
REKLAMA
  • Wzmacniacz MOSFET HI-FI 100 W

    Autor przedstawia projekt prostego wzmacniacza Hi-FI o mocy 100 W. Głównymi zaletami konstrukcji jest prosty projekt oraz wykonanie. Autor zaznacza, że wiele hi-endowych wzmacniaczy jest bardzo prostych, a o dobrej jakości dźwięku. Zasada jest prosta - mniej części, mniej problemów.
    Bardzo ważnym elementem układu jest transformator zasilający. Dla wyjścia 8 Ω autor zaleca transformator -35 - 0 - 35 V o wydajności ok 3 A dla kanału.

    Schemat układu:
    Wzmacniacz MOSFET HI-FI 100 W

    Mostek prostowniczy składa się z diod o wydajności 3 A. Układ jest zbudowany na kondensatorach filtrujących 2 x 4700 µF/63V. Jest to układ dla jednego kanału. Dla dwóch kanałów używamy dwóch odseperowanych źródeł prądowych z dwoma transformatorami. Jeżeli użyjemy jednego transformatora, to powinien on posiadać wydajność ok. 5 A.

    Układ jest bardzo prosty i składa się z pary tranzystorów wejściowych MPSA56 (= BC556), driverów BD139 i BD140 oraz komplementarnych tranzystorów wyjściowych Hitachi 2SK1058 i 2SJ162. Są to drogie elementy, jednak żaden z zamienników nie jest rekomendowany.

    Źródło: http://www.electronics-diy.com/electronic_schematic.php?id=1048

    Fajne? Ranking DIY
    O autorze
    marek_34
    Poziom 18  
    Offline 
    marek_34 napisał 332 postów o ocenie 271, pomógł 6 razy. Mieszka w mieście Katowice. Jest z nami od 2006 roku.
  • REKLAMA
  • #2 9470515
    Pokrentz
    Poziom 22  
    Eee, ja tak nieśmiało zapytam Szacowne Grono, czy 2 diody jako układ rozsuwania potencjałów spoczynkowych bramek mosfetów to nie jest zbyt mało? Dla tranzystorów bipolarnych - powiedzmy, "na styk" by było, ale ponieważ napięcie progowe tranzystorów MOSFET jest kilkakrotnie większe od bipolarnych (i do tego jeszcze od egzemplarza do egzemplarza inne), to spodziewałbym się sporych zniekształceń skrośnych łagodzonych przez ujemne sprzężenie zwrotne. mam wrażenie, że ten układ można by lepiej zaprojektować...
  • REKLAMA
  • #3 9475201
    fuutro
    Poziom 43  
    Nawet lepiej by tam było dać dobraną diodę Zenera lub już jeszcze lepiej układ z tranzystorem. Ogólnie prawie goły układ ale nie wiem czy warto tak stać murem za prostotom przy nawet już takiej mocy.
  • REKLAMA
  • #4 9475942
    komatssu
    Poziom 29  
    @Pokrentz
    Jakbyś poświęcił minutę czasu i zajrzał do kart katalogowych użytych tu mosfetów to wiedziałbyś, że mają one parametry mocno odbiegające od typowych mosfetów - ich napięcie progowe bramki wynosi zaledwie ok. 1V.
    Wiadomo już zatem dlaczego nie można użyć tanich zamienników.
  • #5 9475963
    fuutro
    Poziom 43  
    Warto się też zastanowić, kto powinien używać drogich i rzadkich komponentów - jednostkowy konstruktor (w sumie kto mu broni?) czy godna zaufania firma jeśli to ma ruszyć w obieg, nawet w czasach, kiedy ponoć wszystko jest...
REKLAMA