logo elektroda
logo elektroda
X
logo elektroda
REKLAMA
REKLAMA
Adblock/uBlockOrigin/AdGuard mogą powodować znikanie niektórych postów z powodu nowej reguły.

Gateway FPD 2485W - monitor nie załącza się.

nadawca 04 Maj 2011 18:52 4496 4
REKLAMA
  • #1 9469927
    nadawca
    Poziom 28  
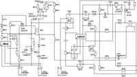
    Pali bezpieczniki . Uszkodzony tranzystor Q651 oraz zwęglony układ scalony smd IC651 , którego nie mogę odczytać nazwy. I tu proszą o pomoc w rozszyfrowaniu nazwy tego układu. /Moduł zasilacza 4H.L2K02.A01/
  • REKLAMA
  • #2 9470032
    lisek
    Serwisant RTV
    Scalak IC651 to L66561D (firmy ST)
    Sprawdz jeszcze Q651 (K3502), R670 (0,22 om), С605 (120uF/450)
    czasem Q601 (2SK3548),opto

    Gateway FPD 2485W - monitor nie załącza się.

    Q654 podajacy zasilanie na pin.8 scalaka PFC to pnp z serii 2907

    Warto poczytać Link
    Oraz dwa tematy (z 19) jak użyjesz opcję Szukaj na forum (wpisz np. 248WW)
  • REKLAMA
  • #3 9471635
    nadawca
    Poziom 28  
    Bardzo dziękuję za odpowiedź. Ale czy ten scalak to może L6561D bo L66561D nigdzie nie ma.
  • REKLAMA
  • #4 9471691
    lisek
    Serwisant RTV
    Sorry moja pomyłka napisalem jedna cyfrę za duzo (owe 6)

    TO jest L6561D
  • #5 9499555
    nadawca
    Poziom 28  
    Dziękuję za wszelkie informacje. Oprócz uszkodzenia PFC uszkodzona była przetwornica na NCP1200.
REKLAMA