logo elektroda
logo elektroda
X
logo elektroda
REKLAMA
REKLAMA
Adblock/uBlockOrigin/AdGuard mogą powodować znikanie niektórych postów z powodu nowej reguły.

Odczyt temperatury zewnętrznej przez internet

mi_ma 07 Maj 2011 06:16 6674 5
REKLAMA
  • Odczyt temperatury zewnętrznej przez internet

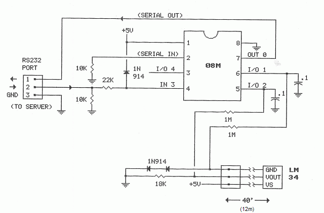
    Max Carter lubi eksperymentować z mikrokontrolerami Picaxe. Postanowił zbudować urządzenie, które odczytuje dane z czujnika temperatury umieszczonego na zewnątrz i udostępnia je przez internet. Autor skonstruował takie urządzenie wykorzystując do tego celu mikrokontroler Picaxe-08M i czujnik temperatur LM34. Zaprogramował mikrokontroler tak, aby wszystkie odczyty z czujnika temperatury przesyłał poprzez port szeregowy do komputera PC. Przyglądając się schematowi, należy zwrócić uwagę na brak układu konwertera poziomów TTL-RS232, którego funkcje realizuje Picaxe. Następnie autor napisał oprogramowanie dla komputera PC i skonfigurował serwer, udostępniając w ten sposób dane przez internet. Serwer jest stale aktywny dla wszystkich i każdy może sprawdzić aktualną temperaturę u autora.

    Poniżej zamieszczam schemat i kilka zdjęć z budowy projektu. Więcej informacji znajdziecie na stronie źródłowej autora, na której zamieszcza on wiele ciekawych artykułów i poradników dotyczących wykorzystania mikrokontrolerów Picaxe w rożnych aplikacjach.

    Odczyt temperatury zewnętrznej przez internet Odczyt temperatury zewnętrznej przez internet Odczyt temperatury zewnętrznej przez internet Odczyt temperatury zewnętrznej przez internet

    Temperautra u Maxa Cartera http://www.maxmcarter.com/tempgraph/tempgraph.shtml
    Źródło http://dangerousprototypes.com/2011/05/06/outdoor-temperature-data-server-using-picaxe-08m-2/

    Fajne? Ranking DIY
    O autorze
    mi_ma
    Tłumacz Redaktor
    Offline 
    Specjalizuje się w: elektronika wojskowa
    mi_ma napisał 831 postów o ocenie 809. Mieszka w mieście Wrocław. Jest z nami od 2006 roku.
  • REKLAMA
  • #2 9481304
    gonet9
    Poziom 12  
    Prawie przez Internet. Ktoś niespodziewanie upchnął po drodze komputer, który spełnia w tym projekcie kluczowa rolę. :)
  • REKLAMA
  • #3 9483242
    Krzysztof Kamienski
    Poziom 43  
    gonet9 napisał:
    Prawie przez Internet. Ktoś niespodziewanie upchnął po drodze komputer, który spełnia w tym projekcie kluczowa rolę. :)


    Fakt. Można było to rozwiązać na jakiejś Atmedze i wpuścić do sieci jako proste IP . Ale daszek z talerzyków i rura kanalizacyjna z PVC ładne.
  • REKLAMA
  • #4 9484058
    gts1991
    Użytkownik obserwowany
    Jak dla mnie to to jest pomiar temp na rs232 ( można nawet z uC zrezygnować jak dla ds18b20) i serwer na PC. Mało to układów na En28j60 czy w5100 jest opisanych ?
  • REKLAMA
  • #5 9507522
    _jta_
    Specjalista elektronik
    A ja zrobiłem dla kolegi cały system czujników temperatury na DS18B20 z odczytem przez Internet - też z komputerem na miejscu.
    Zaprojektowałem do tego własny układ interfejsu 1-Wire na RS-232, bo taki na paru opornikach i diodach działał może z połową
    komputerów - inne miały na RS-232 około 5V zamiast 12, i nie dały rady zasilać tych DS18B20 - dodałem kondensator, żeby
    magazynować ładunek i energię, tranzystor do wzmacniania sygnału - dzięki temu działa nawet z dłuższym przewodem.

    Ciekawym pomysłem byłoby zrobienie tego bez PC - na uC z wykorzystaniem oprogramowania uIP - ale może być problem
    z dostosowaniem tego (trzeba by zrobić, gotowego raczej nie będzie) do współpracy z modemem używanym do Internetu.
    No i pewnie: zasilanie wszystkiego z akumulatora (bo czasem nie ma prądu w sieci), informacja o stanie akumulatora...
  • #6 9507548
    gts1991
    Użytkownik obserwowany
    _jta_ napisał:
    A ja zrobiłem dla kolegi cały system czujników temperatury na DS18B20 z odczytem przez Internet - też z komputerem na miejscu.
    Zaprojektowałem do tego własny układ interfejsu 1-Wire na RS-232, bo taki na paru opornikach i diodach działał może z połową
    komputerów - inne miały na RS-232 około 5V zamiast 12, i nie dały rady zasilać tych DS18B20 - dodałem kondensator, żeby
    magazynować ładunek i energię, tranzystor do wzmacniania sygnału - dzięki temu działa nawet z dłuższym przewodem.

    Ciekawym pomysłem byłoby zrobienie tego bez PC - na uC z wykorzystaniem oprogramowania uIP - ale może być problem
    z dostosowaniem tego (trzeba by zrobić, gotowego raczej nie będzie) do współpracy z modemem używanym do Internetu.
    No i pewnie: zasilanie wszystkiego z akumulatora (bo czasem nie ma prądu w sieci), informacja o stanie akumulatora...

    Projekt na UP zrobił kolega https://www.elektroda.pl/rtvforum/topic1648742.html
    Dzięki niemu zainteresowałem się tibbo i są to świetne zabawki :D
REKLAMA