Witam,
Kilka tygodni temu zrobiłem sobie matrycę LED 5x8.
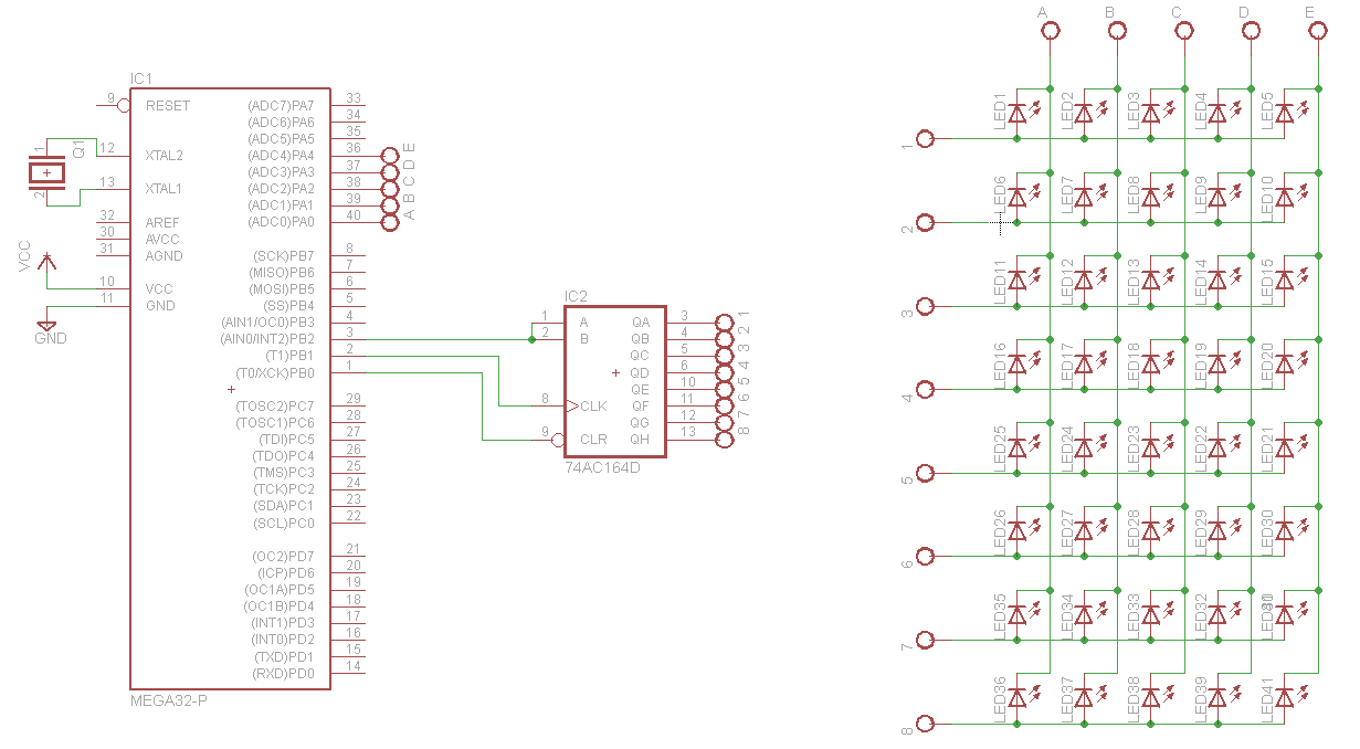
Użyłem do tego 13 linii uC
Port C(pin 0-4) służył do zapalania/wygaszania wierszy
Port D Do włączania/wyłączania kolumn.
Aby zdefiniować znaki zrobiłem sobie specjalną tablicę i tam podawałem w kodzie dziesiątkowym ( które diody w kolumnie mają się oświecić)
Napisałem taki kodzik:
Wszystko działa elegancko (na wyświetlaczu pokazują się cyfry od 0-9, a potem litry A, b,c )
No ale nie w tym rzecz.
Chciałbym teraz zrobić coś podobnego używając rejestru przesuwanego.
Czy jest możliwe zrobienie tego na 74HC164 , czy musi być 74HC595?
Kilka tygodni temu zrobiłem sobie matrycę LED 5x8.
Użyłem do tego 13 linii uC
Port C(pin 0-4) służył do zapalania/wygaszania wierszy
Port D Do włączania/wyłączania kolumn.
Aby zdefiniować znaki zrobiłem sobie specjalną tablicę i tam podawałem w kodzie dziesiątkowym ( które diody w kolumnie mają się oświecić)
Napisałem taki kodzik:
Kod: C / C++
Wszystko działa elegancko (na wyświetlaczu pokazują się cyfry od 0-9, a potem litry A, b,c )
No ale nie w tym rzecz.
Chciałbym teraz zrobić coś podobnego używając rejestru przesuwanego.
Czy jest możliwe zrobienie tego na 74HC164 , czy musi być 74HC595?
