logo elektroda
logo elektroda
X
logo elektroda
REKLAMA
REKLAMA
Adblock/uBlockOrigin/AdGuard mogą powodować znikanie niektórych postów z powodu nowej reguły.

TCB-660 - Podświetla na chwilę wyświetlacz po czym umiera.

CMS 09 Maj 2011 10:15 2128 3
REKLAMA
  • #1 9487331
    CMS
    Administrator HydePark
    Witam.

    Dostałem do naprawy CB Radio TCB-660 (tu leży serwisówka) niestety wcześniej ktoś już ten sprzęt "naprawiał". Podobno miała być spalona końcówka mocy bo ktoś "nadawał" bez anteny.
    Po rozebraniu stwierdziłem:
    Spalony (permanentne zwarcie) tranzystor Q911 - 2SA1658 - zastąpiłem BD912 (odizolowałem),
    brak układu IC201 (TDA2003) - uzupełniłem,
    "zwatowany" bezpiecznik we wtyczce zasilającej,
    spalona (zwarcie) D901 - 1N4004, wymieniłem,
    nieudolnie wymienione (mocno sponiewierany druk) kondensatory C912 i C217,
    więcej grzechów nie pamiętam.
    W tej chwili efekt jest taki, że po uruchomieniu urządzenia, na chwilę zapala się podświetlenie wyświetlacza (sam wyświetlacz nic nie pokazuje) po czym gaśnie i to by było na tyle.

    Pozdrawiam.
    CMS
  • REKLAMA
  • #2 9487512
    SP5ANJ
    Spoczywaj w Pokoju
    Witam.

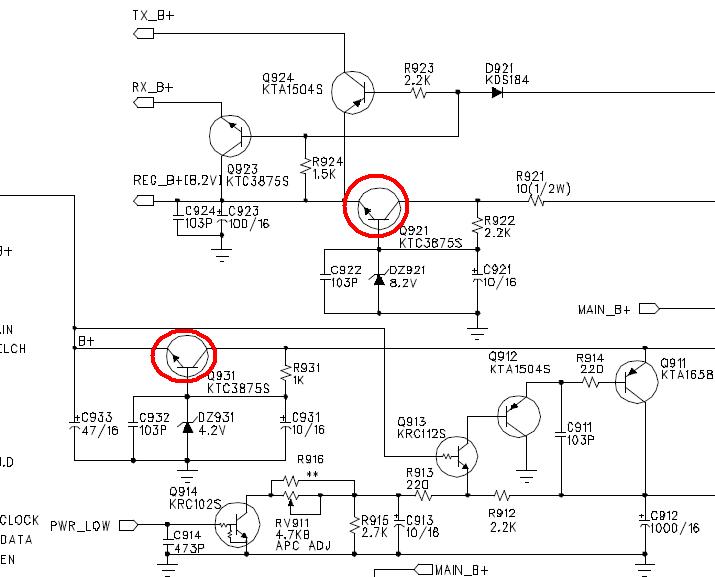
    Nic nie napisałeś o napięciach na stabilizatorach wykonanych na Q921 i Q931 :

    TCB-660 - Podświetla na chwilę wyświetlacz po czym umiera.

    Zobacz, że LED1 i LED2 są sterowane z procesora po pojawieniu się poprawnego napięcia zasilania na procesorze z tranzystora Q931 i również to napięcie z Emitera "otwiera" cały klucz tranzystorowy, którego wyjściem jest Q911.

    Objawy, które opisałeś - to typowe odwrotne podłączenie zasilania do radia. :cry:


    Pozdrawiam.
  • REKLAMA
  • #3 9487560
    gregorio27
    Poziom 31  
    Tak jak podpowiada kolega Adam sztandarowa sprawa w TTI. Ale jak radio w takim stanie i w tej okolicy również było grzebane to nie wróżę nic dobrego prockowi, na 99% będzie miał ubite porty, przy odrobinie szczęścia radio ( jeśli padło w aucie) wstanie na 19AM, co wystarczy z reguły do użytkowania :D
  • #4 9490949
    CMS
    Administrator HydePark
    Q931 upalony (przerwa między wszystkimi nogami) - wymieniłem (pod ręką miałem akurat 2SC3330), napięcie za nim 4,38V.
    Q921, ok. napięcie 8,24V.
    Objaw się nie zmienił :(
    Zapomniałem jeszcze wcześniej dodać, że TDA2003 mocno się grzeje.

    Gregorio --> od początku mam obawę że procek dostał "po łapkach" (a właściwie nóżkach :) ) liczę jednak, że jest tak jak mówisz i na 19 będzie działać.
REKLAMA