logo elektroda
logo elektroda
X
logo elektroda
REKLAMA
REKLAMA
Adblock/uBlockOrigin/AdGuard mogą powodować znikanie niektórych postów z powodu nowej reguły.

Radio Midland 200 brak nadawania / niewyraźny odsłuch

ARTURSSS2 13 Maj 2011 09:45 5308 26
REKLAMA
  • #1 9500615
    ARTURSSS2
    Poziom 11  
    Witajcie,
    Co może być problem w radiu Midland 200
    - radio nie nadanie
    - odbiór niewyraźny

    = sprawdzone tranzystor , driver = sprawne
    podczas nadawania mocno grzeje się rezystor R152
    schemat : http://www.alan.pl/radiokomunikacja/media/down/materialy/midland_200_new.pdf

    Moderowany przez c2h5oh:

    Przypominam, że tematy należy zakładać we właściwych działach. Następnym razem temat trafi do kosza.
    Z "Radiotechnika Początkujący".

  • REKLAMA
  • #2 9500647
    kriss51
    VIP Zasłużony dla elektroda
    W AM czy w FM się grzeje R152? Albo w tym i tym. Zobacz jaka moc nadajnika. Sprawdź napięcia na Q15. Q25 jeśli sprawny to czy dobrze wlutowany? Q26 zmierzony? Nie ma zwarć w okolicy Q25, Q26? To wszystko posprawdzaj.

    Ps.
    Przeglądając schemat pomyślałem że możesz mieć zwarcie na samych tranzystorach Q25, Q26 lub w ich okolicy, a co za tym idzie jest obciążone trafo modulacyjne i odbiór też może być zniekształcony. Na czas naprawy odbiornika wylutuj Q25, Q26 i zobacz jaki będzie odbiór i czy nadal grzeję się R152.
  • #3 9505135
    ARTURSSS2
    Poziom 11  
    problem z słaby odbiorem rozwiązany padnięty był Q25.
    Q26,Q15 sprawny
    radio nie nadaje/brak nośnej.
  • #4 9505205
    kriss51
    VIP Zasłużony dla elektroda
    Tak opisujesz jak bym wróżką był. Na początku napisałeś że driver sprawny teraz piszesz że go wymieniłeś (Q25) i odbiór jest, a to tranzystor z nadajnika. Opornik R152 nadal się grzeje? Jakie napięcia na kolektorach Q25, Q26?
  • REKLAMA
  • #5 9523870
    sebol133
    Poziom 23  
    Witam
    Mam ten sam problem, radio z początku nie pokazywało nic na wyświetlaczu
    wymieniłem dławik L1, przerwę miał i brak było zasilania LC 7185
    teraz mam brak nadawania i odbiór niewyraźny, Q26 dobry,reszta zasilania w porządku tzn Q15 itp
    ma może ktoś jakieś pomysły??
  • #6 9524304
    kriss51
    VIP Zasłużony dla elektroda
    sebol133 napisał:
    Witam
    Mam ten sam problem, radio z początku nie pokazywało nic na wyświetlaczu
    wymieniłem dławik L1, przerwę miał i brak było zasilania LC 7185
    teraz mam brak nadawania i odbiór niewyraźny, Q26 dobry,reszta zasilania w porządku tzn Q15 itp
    ma może ktoś jakieś pomysły??


    Sprawdziłeś jakie napięcie jest na pin 4 TDA2003? Powinno być około połowy napięcia zasilania tego układu. Zasilanie pin 5. Podmienione kondensatory C49, C52, C47, C48 też nie zaszkodzi wymienić. Oczywiście może okazać się że sam TDA2003 padł. Grzeje się nadmiernie? Na przyszłość w takich przypadkach naprawia się odbiornik, a potem nadajnik.
  • #7 9524427
    sebol133
    Poziom 23  
    A co do tego ma tda 2003???
    i sorki ale nie rozumiem powiedzenia z tym odbiornikiem i nadajnikiem
    jak pisałem na razie naprawiłem okolice układu LC i dopiero potem wyszło że reszta nie chodzi
    co do tego tda 2003 to on się nie grzeje i jak pisałem wcześniej to odbiór jest ale mizerny, to chyba nie wina tego tda
  • #8 9525546
    gregorio27
    Poziom 31  
    Cytat:
    A co do tego ma tda 2003???
    i sorki ale nie rozumiem powiedzenia z tym odbiornikiem i nadajnikiem
    jak pisałem na razie naprawiłem okolice układu LC i dopiero potem wyszło że reszta nie chodzi....................

    Skoro kolega wie lepiej... Zasilanie LC nie pada samo z siebie!
    Radio po 24V lub "przebiegunowaniu" Uszkodzony TDA i jego okolice (kondensatory) nawet jak się nie grzeje. Miernik w rękę i pomiary tak jak wskazał kriss51
    Cytat:
    jak pisałem wcześniej to odbiór jest ale mizerny, to chyba nie wina tego tda
    no cóż..
  • #9 9527633
    sebol133
    Poziom 23  
    Ok, dziękuję za sugestię, posprawdzam okolice TDA
    Zasilania LC nie było ale dławik miał raczej uszkodzenie mechaniczne (luźne nóżki) po poruszaniu zaczynał stykać
    Czy jeszcze coś mogło paść poza tym?????
  • #10 9527755
    SP5ANJ
    Spoczywaj w Pokoju
    sebol133 napisał:
    Czy jeszcze coś mogło paść poza tym?????

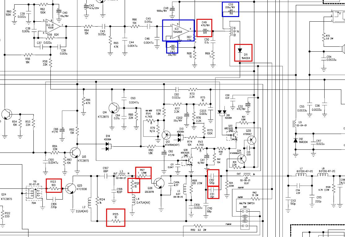
    Dość częste uszkodzenia .

    Na niebiesko = cześć odbiorcza
    Na czerwono = część nadawcza

    Radio Midland 200 brak nadawania / niewyraźny odsłuch


    Pozdrawiam.
  • REKLAMA
  • #12 9536589
    sebol133
    Poziom 23  
    A więc elementy zaznaczone przez kolegę posprawdzane i wymienione elektrolity
    niestety brak poprawy, to nie to, ale znalazłem uszkodzony tranzystor Q39 i zastanawiam się jaka mogła być tego przyczyna
    no i może wie ktoś co mogę za niego wstawić
  • #13 9536815
    SP5ANJ
    Spoczywaj w Pokoju
    Witam.
    sebol133 napisał:
    ale znalazłem uszkodzony tranzystor Q39

    Zobacz, że jest to FET a nie Tranzystor bipolarny i omomierzem go niestety nie sprawdzisz.

    Tu nasz - co i jak i gdzie -.

    Radio Midland 200 brak nadawania / niewyraźny odsłuch

    Jeżeli jest uszkodzony (w co wątpię) , to możesz go zastąpić dowolnym FET-em o "kanale" - typu "n" .

    Radio Midland 200 brak nadawania / niewyraźny odsłuch

    Cytat:
    ... i zastanawiam się jaka mogła być tego przyczyna

    Tu chyba nie chodzi o popsucie Q39 tylko o błąd samego pomiaru. :cry:

    Przypomnę, że w temacie napisałeś - " Radio Midland 200 brak nadawania / niewyraźny odsłuch " - a ten Q39 nie ma NIC wspólnego z nadawaniem. :!:


    Pozdrawiam.
  • #14 9537261
    sebol133
    Poziom 23  
    Wiem że to jest FET i nie mierzy się go jak bipolarny
    czy na pewno jest zepsuty??- raczej tak , napisy nieczytelne, lekko podfajczony i między bramką i drenem jest sto pare omów, wiec raczej nie żyje
    no właśnie też nie widzę związku z układem odbioru,
    ale nie jestem fachowcem od radiówki i może ktoś z was mi powie jaką rolę on spełnia
  • #15 9537423
    SP5ANJ
    Spoczywaj w Pokoju
    Witam.
    sebol133 napisał:
    ... może ktoś z was mi powie jaką rolę on spełnia

    Jest to typowy NB na w.cz. .
    [dyskryminator trzasków] w wolnym tłumaczeniu.
    [noise blanker`s] = eliminacja zakłóceń impulsowych.

    Bardzo poprawna "konstrukcja" takiego układu, która zapewnia :
    - szybkie działanie/obcinanie zakłóceń impulsowych (trzasków o przebiegu "narastającej piły" widocznej tylko na oscyloskopie)
    - o małym poziomie tych zakłóceń z funkcji "pomiaru i zbocza" na FET-cie

    Dość przydatna funkcja z poziomu aktualnych zakłóceń w emisji AM na wszystkich pasmach KF.
    A pasmo CB to również KF-y.

    W modulacji/emisji FM są to "ograniczniki" (jako NB) tylko wolniejsze w działaniu, ponieważ są realizowane na diodach. :cry:


    Pozdrawiam.
  • REKLAMA
  • #19 9558389
    pyton
    Poziom 21  
    Tak czytam sobie ten temacik... a sprawdzał kolega Q16? i ewentualnie Q17

    Z tego co mnie tu nauczono to tranzystory kluczujące RX/TX i zaczął bym od nich...
    Q16 jest dla TX - nadajnik
    Q17 jest dla RX - odbiornik

    Na Emiterze Q15 ma być 7,5V

    Przy syntezie: prze R210 masz mieć Uzaś
    Za R210 - Napięcie Dz (6,8V)

    Powodzenia
  • #21 9564122
    sebol133
    Poziom 23  
    Napięcie zasilające na syntezie jest w porządku, to pomierzyłem już wcześniej
    może jakieś jeszcze pomysły, czy to możliwe aby nikt nie miał takich objawów w tym radiu??
  • #22 9565034
    SP5ANJ
    Spoczywaj w Pokoju
    sebol133 napisał:
    Napięcie zasilające na syntezie jest w porządku, to pomierzyłem już wcześniej

    Lecz to nie jest jedyne napięcie, które koniecznie należy zmierzyć. :!:

    Aby się nie rozpisywać - podam i zaznaczę na rysunku :

    Radio Midland 200 brak nadawania / niewyraźny odsłuch


    Pozdrawiam.
  • #23 9567377
    sebol133
    Poziom 23  
    dzięki za info
    dodam tylko że posprawdzałem te Q16 i Q17 i sa sprawne
    przełączają napięcia zasilania prawidłowo
    reszta napięć w ukł zasilania też wydaje się prawidłowa
  • #25 9571378
    pyton
    Poziom 21  
    Tak dla dopełnienia:
    http://elenota.pl/pdf/Sanyo/lc7185-8750.pdf

    Detekcja sygnału wyjściowego.
    Stan niski odblokowano?

    Zapomniałem o czymś... Bo kolega (autor) napisał że odbiór już jest.
    Więc kolega sebol133 nie ma tylko nadawania tak?

    Jeśli tak to proponował bym:
    SP8JUX <- pierwszy post tego PANA (nie pierwszy w temacie!)
    https://www.elektroda.pl/rtvforum/topic84610.html

    "Końcówka" mierząc ja miernikiem wydaje sie OK ale jednak nie działa pod obciążeniem.

    Na moje uwagi w tym temacie proszę patrzeć z dystansem - jak na razie radiówka to dla mnie jest jeszcze tajemnicą ale to co pisze... - tak po prostu bym kombinował.

    Jeśli znajdziesz usterkę napisz co i jak... ja z chęcią poczytam.
  • #26 9577799
    sebol133
    Poziom 23  
    Profilaktycznie wymieniłem końcówkę TDA, bez zmian
    odłączyłem część nadajnika aby sprawdzić czy nie obciąża części odbiorczej
    niestety bez efektu, wciąż brak odbioru, nie mam już punktu zaczepienia
    czy bez oscyloskopu da sie porobić jeszcze jakieś pomiary aby znaleść uszkodzenia
    jaką funkcję spełnia synteza przy odbiorze i nadawaniu??
    nie jestem radiowcem stąd te pytania
    tranzystory po części odbiorczej posprawdzane, są ok
    w nadajniku tak samo
    zastanawiam się nad wymianą układu syntezy, czy może być przyczyną???
    a jaką funkcję spełnia LA1150???
  • #27 9579487
    pyton
    Poziom 21  
    Kolega sprawdzał sam głośnik?

    http://elenota.pl/pdf/Sanyo/la1150n.pdf <- To jest do FM

    Synteza to takie coś co "dostraja częstotliwość do odpowiedniego kanału" wydaje mi się że tak to można najprościej ująć. Czyli jest to generator regulowany (regulacja częstotliwości).

    Widzi kolega że jest tam kwarc na nóżkach 19 i 20 ma on stałą częstotliwość a jak wiadomo każdy kanał ma własny zakres.

    Jeśli chciałby kolega zrozumieć jak to działa to trzeba zobaczyć sobie i przeczytać na jakiej zasadzie działa najprostszy nadajnik/odbiornik AM, a właściwie jak wygląda sygnał w AM.

    A tu kolega ma notę z schematem do syntezy:
    http://elenota.pl/pdf/Sanyo/lc7185-8750.pdf

    Jak na razie mam skromna wiedzę i mam nadzieje że nie napisałem głupot.

    Pozdrawiam

    PS: W EDW jest budowa prostego radia CB ma ono skład modułowy czyli nadajnik, odbiornik, synteza, redukcja szumów, i wzmacniacz - każdy układ w miarę zrozumiale opisany. Polecam dla poszerzenia wiedzy podstawowej na ten temat. Mam chyba jeszcze to w PDF na dysku w razie czego PW.

    Oczywiście Wszystkie artykuły bezpłatnie do pobrania z internetu.
REKLAMA