Witam !
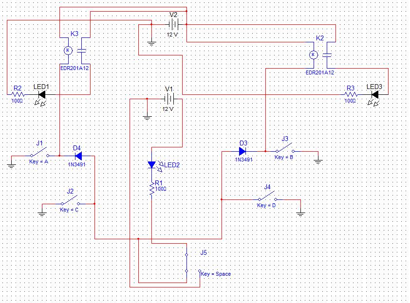
Mam zamiar podłączyć dodatkowe oświetlenie wnętrza w Fordzie Escorcie 91r jak na załączonym schemacie.
Obecnie czujniki krańcowe są tylko w przednich drzwiach, mam zamiar wstawić je również do tyłu.
W lampce podsufitki jest trzystopniowy przełącznik (lampka wyłączona, świeci się cały czas, świeci się tylko po otwarciu drzwi)
Chcę aby było tak:
1. Lampka podsufitki świeci się po otwarciu którychkolwiek drzwi (tutaj wystarczy normalnie podłączyć tylne czujniki do przednich)
teraz trudniejsze
2. Paski LED (które będą pod nogami) działają razem z lampką górną (zgodnie z ustawieniem przełącznika) ALE jeśli przełącznik będzie w pozycji aby zapalało się po otwarciu drzwi to:
- po otwarciu drzwi przednich lewych pali się tylko lewy pasek led (+górna lampka)
- po otwarciu prawych przednich analogicznie
Domyślam się, że trzeba gdzieś wstawić diody prostownicze, ale niestety nie mam pomysłu jak to wszystko podłączyć.
Wstawiam poglądowy schemat:

Mam zamiar podłączyć dodatkowe oświetlenie wnętrza w Fordzie Escorcie 91r jak na załączonym schemacie.
Obecnie czujniki krańcowe są tylko w przednich drzwiach, mam zamiar wstawić je również do tyłu.
W lampce podsufitki jest trzystopniowy przełącznik (lampka wyłączona, świeci się cały czas, świeci się tylko po otwarciu drzwi)
Chcę aby było tak:
1. Lampka podsufitki świeci się po otwarciu którychkolwiek drzwi (tutaj wystarczy normalnie podłączyć tylne czujniki do przednich)
teraz trudniejsze
2. Paski LED (które będą pod nogami) działają razem z lampką górną (zgodnie z ustawieniem przełącznika) ALE jeśli przełącznik będzie w pozycji aby zapalało się po otwarciu drzwi to:
- po otwarciu drzwi przednich lewych pali się tylko lewy pasek led (+górna lampka)
- po otwarciu prawych przednich analogicznie
Domyślam się, że trzeba gdzieś wstawić diody prostownicze, ale niestety nie mam pomysłu jak to wszystko podłączyć.
Wstawiam poglądowy schemat: