logo elektroda
logo elektroda
X
logo elektroda
REKLAMA
REKLAMA
Adblock/uBlockOrigin/AdGuard mogą powodować znikanie niektórych postów z powodu nowej reguły.

RXQ2 - Telecontrolli. Nie ma żadnej komunikacji z układem.

piotrek700 27 Maj 2011 22:11 1815 8
REKLAMA
  • #1 9551123
    piotrek700
    Poziom 13  
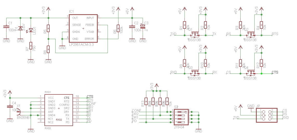
    Mam pewien problem dotyczący transceiver'a RXQ2-868Mhz. Zaprojektowałem taki schemat zasilania i przetwarzania poziomów napięcie wejściowych i wyjściowych.

    RXQ2 - Telecontrolli. Nie ma żadnej komunikacji z układem.

    Układ zmontowany według noty katalogowej:Link
    Układ potrzebuje przeprogramować lecz aplikacja pod LabView dostępna na stronie producenta nie nawiązuje połączenia z moją płytką. Układ podpinam pod sprawdzoną przejściówkę RS<->USB. Próbowałem trybu 3-wires i 5-wires. Napięcie po wyjściu ze stabilizatora 3.3V, pin konfiguracji zwarty do masy. Nie mam żadnego odzewu od układu. Układ na 100% sprawny. Ktoś ma jakieś pomysły? Z góry dziękuje za pomoc.
  • REKLAMA
  • #2 9551186
    kubsztal
    Poziom 11  
    A ta przejściówka RS-USB to ma poziomy TTL czy +/- 15V po stronie RS? Ten konwerter poziomów na tranzystorach to aby na pewno działa? Czemu nie dałeś tam czegoś standardowego typu 244?
  • REKLAMA
  • #3 9551259
    piotrek700
    Poziom 13  
    Przejściówka zbudowana na bazie układu: FT232R punkt 7.1 dokumentacji: Link
    Przejściówki działają, może inaczej, działają jako konwertery napięć dla interfejsu I2C w innym moim układzie i sprawują się świetnie. Poza tym jak wypnę moduł transmisyjny, od strony 3.3V zewrę RDX z TDX i wyśle z terminala PC jaką wiadomość to wraca z powrotem na terminal wiec powinno być wszystko ok.
  • #4 9551372
    kubsztal
    Poziom 11  
    No to konwerter napięć. TX masz takie samo jak RX. O ile TX pewnie działa, to nie wiem, jak RX ma działać. RX ma taki sam potencjał jak bramka, a tam potrzebujesz minimum 1,5V, żeby tranzystor się otworzył, więc jak machasz RXD, to na RX nie robi to wrażenia. Co z tym 244, tranzystory tańsze, czy mniej miejsca zajmują?
  • REKLAMA
  • #5 9552628
    piotrek700
    Poziom 13  
    Powiem tak, miałem pod ręką tranzystory wiec zrobiłem z tego co miałem. Może i masz racje z tym 244 ale wytłumacz mi jedno. Skoro twierdzisz, że jeśli steruje jeden konwerter drugi przestaje działać to dlaczego jak wyśle z terminala sygnał przez oba konwertery połączone szeregowo to odbieram echo sygnału?

    A może ktoś zna się na aplikacji LabVIEW i jest mi w stanie powiedzieć jak czy oprócz wybrania odpowiednich parametrów łącza szeregowego i naciśnięcia red/write muszę coś jeszcze ustawiać? Jakoś specjalnie nawiązywać połączenie z portem szeregowym? A może da się wyciągnąć jaką komendę należy wysłać do układu żeby zwróciła swoją bieżącą konfigurację? Sadzę ze da się to wywnioskować z programu producenta, niestety nie miałem styczności z tym oprogramowanie wiec zwracam się do was o pomoc. Link do aplikacji producenta obsługującej układ: Link
  • #6 9552808
    kubsztal
    Poziom 11  
    Nie wziąłem pod uwagę tej diody w tranzystorze. Skoro więc konwerter działa, a nie jesteś pewien, czy LabView poprawnie wysyła i odbiera przez RS-a, spróbuj nawiązać komunikację z RXQ2 za pomocą np. Docklight-a.
  • REKLAMA
  • #7 9553087
    piotrek700
    Poziom 13  
    No dobra, ale trzeba znać rozkazy dla układu a takich w dokumentacji nie ma albo ja przynajmniej nie znalazłem. Potrzebny rozkaz to rozkaz odczytu wpisanych wartości. Można go zapewne wyciągnąć z aplikacji napisanej dla LabView ale nie wiem jak.

    Skorzystałem z programu do monitorowania portu szeregowego Advanced Serial Port Monitor i jak się okazało aplikacja pod LabView wcale nie nawiązuje połączenia z portem szeregowym. Czy trzeba jakoś specjalnie nawiązać to połączenie?
  • #9 9554847
    piotrek700
    Poziom 13  
    Problem rozwiązany. Obwody zaprezentowane powyżej są w 100% poprawne, problemem było nie wykrywanie portu szeregowego w LabView. wystarczyło doinstalować aplikację NI-VISA po czym pojawiły się porty w programie i wszyto zaczęło działać.
REKLAMA