Pojawił mi się mały problem z zaprogramowaniem ATmegi8 przy użyciu programatora FT232, który jest "wlutowany" w płytkę uruchomieniową EvB 4.3.
Połączenia między programatorem, a kontrolerem sprawdzałem już chyba n-razy, zasilanie jest doprowadzone na wszystkie nóżki, które tego wymagają. Kwarc 8MHz zewnętrzny (chociaż nie wiem, czy to istotne jeżeli procek jeszcze nie był nigdy wcześniej przeze mnie programowany - jest fabrycznie nowy). Całość zasilana z USB więc błędne poziomy na portach niewystępują.
Programator jest lutowany "na krótko" do nóżek scalaka.
Poprzedzając pytania czy programator jest sprawny odpowiadam, że tak (AVR-dude komunikuje się z ATmega644p).
Z ATm8 próbowałem się skomunikować przy użyciu AVR-dude oraz mkAVRcalculator-a w wersji 57 (bo tylko w tym widzę obsługę FT232).
Przewertowałem też kilka tematów na elektrodzie odnośnie błędów komunikacyjnych lecz nie znalazłem żadnej odpowiedzi w tym temacie.
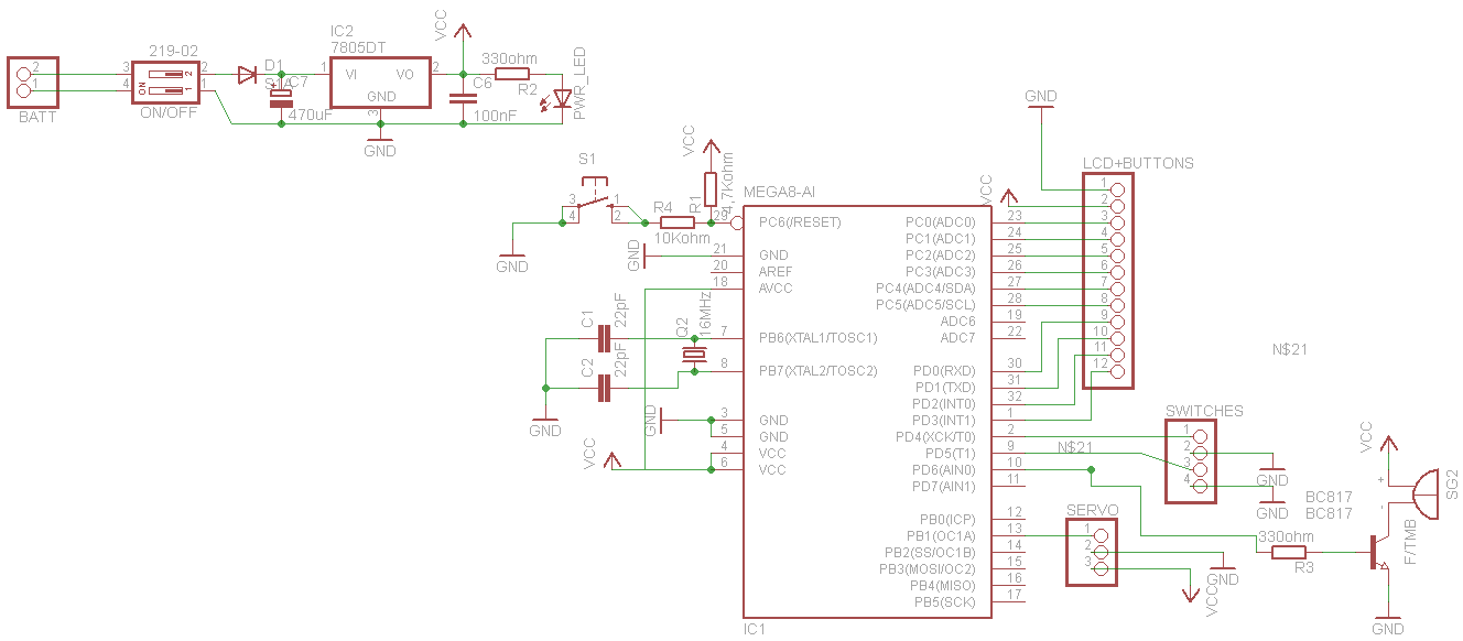
Tutaj ząłączam fotkę z połączeniem procka z programatorem (opisy wyprowadzeń programatora są na płytce).
A oto błąd który zwraca mi AVR-dude:
Dzięki za wszelkie wskazówki
Połączenia między programatorem, a kontrolerem sprawdzałem już chyba n-razy, zasilanie jest doprowadzone na wszystkie nóżki, które tego wymagają. Kwarc 8MHz zewnętrzny (chociaż nie wiem, czy to istotne jeżeli procek jeszcze nie był nigdy wcześniej przeze mnie programowany - jest fabrycznie nowy). Całość zasilana z USB więc błędne poziomy na portach niewystępują.
Programator jest lutowany "na krótko" do nóżek scalaka.
Poprzedzając pytania czy programator jest sprawny odpowiadam, że tak (AVR-dude komunikuje się z ATmega644p).
Z ATm8 próbowałem się skomunikować przy użyciu AVR-dude oraz mkAVRcalculator-a w wersji 57 (bo tylko w tym widzę obsługę FT232).
Przewertowałem też kilka tematów na elektrodzie odnośnie błędów komunikacyjnych lecz nie znalazłem żadnej odpowiedzi w tym temacie.
Tutaj ząłączam fotkę z połączeniem procka z programatorem (opisy wyprowadzeń programatora są na płytce).
A oto błąd który zwraca mi AVR-dude:
Dzięki za wszelkie wskazówki