logo elektroda
logo elektroda
X
logo elektroda
REKLAMA
REKLAMA
Adblock/uBlockOrigin/AdGuard mogą powodować znikanie niektórych postów z powodu nowej reguły.

Farun FD1818 przerobienie na PAN DM432

oki188 09 Cze 2011 23:35 12646 7
REKLAMA
  • #1 9595326
    oki188
    Poziom 22  
    Witajcie
    Zakupiłem ostatnio mikrofon Farun FD1818 z myślą przerobienia go na mikrofon PAN DM432.

    Specjalnie wybrałem się do znajomego po schemat jego mikrofonu i po spisaniu wartości elementów z oryginalnego PAN-a wyszedł mi taki o to schemat

    Farun FD1818 przerobienie na PAN DM432

    Po rozebraniu swojego mikrofonu powymieniałem elementy zgodnie z wartościami elementów w jego mikrofonie ale niestety mimo tego mikrofon nie takiego "kopa"
    jak ten jego panowski mikrofon.

    Ku zdziwieniu postanowiliśmy przetestować jego mikrofon na moim radiu i "kop" jest dużo większy niż na tym moim mikrofonie tylko przerobionym.

    I stąd pytanie co może być nie tak
    U niego w mikrofonie jest układ MN3208 a u mnie BL3208B czy to może przez ten układ
    Układ BL3102 wymieniłem na oryginalny MN3102 ale to nie pomogło.
    Co jeszcze należało by sprawdzić aby uzyskać taką modulację jak na oryginalnym panie
  • REKLAMA
  • #2 9595339
    SP5IT
    VIP Zasłużony dla elektroda
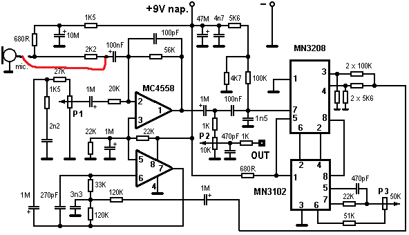
    Tak to kiedyś opisywałem:
    Farun FD1818 przerobienie na PAN DM432

    Zmiana 680R na 2K2 i 2K2 na 5K6 sprawi, że mikrofon będzie miał takie wartości elementów jak PAN 432MT.
    Zmiana 100pF na 27pF doda wysokich tonów z mikrofonu.
    Zmiana 27K na 15K wydłuży czas powtarzania echa.
    Zmiana MN3208 na MN3205 wydłuży czas powtarzania echa dwukrotnie.
    Zmiana 470pF na 68pF, 22K i 51K na 33K każdy da znacznie większa regulację echa.
    Zmiana 100nF zaznaczonego na żółto na większy da więcej średnich/niskich tonów. Trzeba sobie dobrać na uchometr :)
    Wszystkie te zmiany przetrenowałem na swoim mikrofonie.
    Powodzenia.
    Michał

    Edit:
    Noga 3 i 4 układu MN320x są źle wlutowane rezystory. Zgodnie z aplikacją MN320x 100kom powinno iść do masy. Należy zamienić miejscami rezystory 100kom z 5k6.
    Michał
  • REKLAMA
  • #3 9595416
    oki188
    Poziom 22  
    Aha rozumiem a jakie elementy należało by wymienić aby do dać mu "kopa" modulacyjnego.
  • REKLAMA
  • #5 9596079
    oki188
    Poziom 22  
    Na razie doszedłem do tego że wymiana rezystora 56K pomiędzy 1 a 2 nogą układu KIA4558 dodaje kopa ale nie można przesadzać 100k w zupełności wystarcza
  • REKLAMA
  • #6 10243105
    adamekm13
    Poziom 12  
    Żeby kopyto było większe ....

    Farun FD1818 przerobienie na PAN DM432

    Farun FD1818 przerobienie na PAN DM432


    Wzm. operacyjny najlepiej sprawuje się JRC4558D ten ma najlepszą jakość modulacji.
    Ze dwa lata temu zrobiłem kopie Pana 432 MT więc dużo kombinowałem z tym ustrojstwem.

    Bardzo dużo zależy od wkładki mikrofonowej. Ja wziąłem garść mikrofonów i nagrywałem swój głos na komputerze w programie Audacity i odsłuchiwałem. Tzn. nagrywanie 2 ,3 słowa pauza przelutowanie następnej wkładki pauza itd. dzięki temu powstała mi jedna ścieżka audio, która mogłem przeszukiwać i uchometrem sprawdzać jakość mikrofonu. Z 30 sztuk wygrałem kilka sensownych. W końcu na znanym portalu aukcyjnym zakupiłem Panasonic WM61 i ta wkładka okazała się najlepsza tzn. głośna i bardzo wiernie przenosiła dźwięk.

    Jeszcze jedna sprawa napięcie na wkładce. Powinno zawierać się przedziale od 2 do 10 V nominalnie ma być 2 V. Z moich obserwacji wynikło że najbardziej dynamicznie wkładka pracuje przy napięciu około pięciu sześciu wolt.

    Na schemacie nie jest narysowana DIODA LED a to właśnie ona jest można by powiedzieć stabilizatorem napięcia zasilania wkładki mikrofonowej. Bez tej diody napięcie na wkładce osiągałoby wartość około 8 v a to za dużo !
  • #7 10255440
    kormoran1974
    Poziom 14  
    Przerobiłem taki chiński mikrofon i chodzi super. Modulacja czysta i głośna. Opis masz u Michała na schemacie a wkładkę daj Panasonica WM61. Ja tak mam.
  • #8 10488495
    oki188
    Poziom 22  
    Sądzę że wszystko w temacie zostało już powiedziane jak polepszyć mikrofon wiadomo i są na to różne sposoby. Temat uważam za zamknięty.
REKLAMA