logo elektroda
logo elektroda
X
logo elektroda
REKLAMA
REKLAMA
Adblock/uBlockOrigin/AdGuard mogą powodować znikanie niektórych postów z powodu nowej reguły.

Eltron 60 napięcie ujemne na wyjściu

Rolnik95 15 Cze 2011 20:54 3138 14
REKLAMA
  • #1 9616829
    Rolnik95
    Poziom 18  
    Wiatam. Posiadam eltrona 60 i swego czasu wybijał bezpieczniki. Teraz bezpieczników nie wybija ale na wyjściu jest napięcie ujemne -32V. Wymieniłem tranzystory BD140 i BD139 oraz końcowe KD502 na 2N3773. Co może być przyczyną? Pomóżcie koledzy.

    Pozdrawiam.
  • REKLAMA
  • #2 9616891
    Konto nie istnieje
    Konto nie istnieje  
  • #4 9619594
    Konto nie istnieje
    Konto nie istnieje  
  • #5 9619897
    zs3gaska
    Poziom 14  
    Po przeczytaniu tematu tez pierwsze co pomyślałem ,że to bezpieczniki he. 1.25 To jest bezpiecznik na pierwotnym transformatora. 3.15 [A] są zabezpieczeniem końcówki. sprawdz jakie tam są.Mówisz ,że sprawdzałeś parę różnicową to są BF457 tam dałeś BD 140 i coś jeszcze....Wątpię ,żeby tu była przyczyna.Sprawdz sterujące możesz dostać zamienniki BD 911 i 912 bardzo możliwe ,że tu leży przyczyna i tu pokładam nadzieję ,że to to.Sprawdz jeszcze raz te KD502 . Na początek układ uruchom stosując tylko po jednym tranzystorze kd502 na stronę. Rozumiesz mnie masz dwa na zasilanie + i dwa na zasilanie -.Jak będzie wszystko dobrze to dołożysz druge dwa tranzystory.Potem nie zapomnij wyregulować R106 [pyrkem]Przy uruchamianiu możesz zamiast bezpieczników zastosować zarówki 24 [v] Jak coś to pisz
  • REKLAMA
  • #6 9620064
    Konto nie istnieje
    Konto nie istnieje  
  • REKLAMA
  • #8 9621683
    mattm
    Poziom 20  
    Rolnik95 napisał:
    Kolego zs3gaska eltron 60 ma tylko jedna parę tranzystorów KD502 ; ) które tutaj to para różnicowa? Nie ma przebicia kolektora.



    Para różnicowa - 2 tranzystory na wejściu wzmacniacza mocy. Jeśli jeden z nich będzie trafiony, to na wyjściu wzmacniacza nie będzie 0V, tylko (w zależności od uszkodzenia) - jakieś inne napięcie.

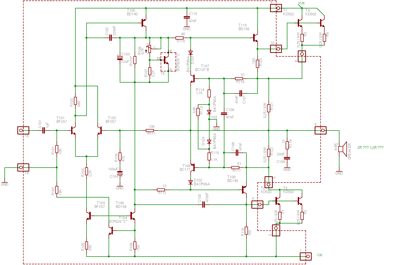
    Eltron 60 napięcie ujemne na wyjściu

    W tym wypadku jest to T101 - T102. Musisz sprawdzić je, oraz elementy im towarzyszące. Też dzieje się tak gdy któryś z rezystorów R101 i R111 jest uszkodzony.

    PS

    Schemat znalazłem w sieci, nie wiem czy to jest do końca schemat Eltrona. Jednak para różnicowa, to są te tranzystory.
  • #9 9622048
    zs3gaska
    Poziom 14  
    No tak pomyliło mi się ale w sumie obie te konstrukcje są podobne wręcz takie same jak chcesz to sobie dołóż tam miejsca jest ,ale narazie trzeba rozwiązać ten problem.Jak jesteś pewny ze kd502 sterujące i para różnicowa półprzewodniki są 100% dobra to próbuj uruchamiać . Zabezpieczenie nie ma się nic do tego.Tak się kiedyś działo koledze jak tobie jak wogóle nie wlutował tranzystora sterującego nie było go .Tobie coś charczy z głośnika gra coś na jakim etapie jesteśmy?

    Dodano po 2 [minuty]:

    Gdyby KD miało przebicie to wywalało by mu zapewne bezpieczniki ...
  • #10 9622096
    Konto nie istnieje
    Konto nie istnieje  
  • #11 9622118
    zs3gaska
    Poziom 14  
    No racja racja na początku było stałe napięcie -32[v]to każdy wie co by się stało z głośnikami,lecz autor nie napisał czy dalej jest a wiec...Jak autor odpisze to dalej pomyślimy.Poprawie tamten post.
  • #12 9622148
    mattm
    Poziom 20  
    Poczekajcie Panowie, przecież w Eltronie oba tranzystory mocy to NPN, a na wyjściu jest - (minus) 32V jesli dobrze zrozumiałem. To nie będzie wina podkładki. Ni jak bym nie myślał, to po złączeniu kolektora z masą (radiator) nie spowoduje ''dostania'' się prądu o napięciu -32 V na wyjście. Jest bardzo wielka szansa, że trzeba szukać gdzie indziej.
  • REKLAMA
  • #14 9625612
    zs3gaska
    Poziom 14  
    Patrząc na schemat to NPN . Myślę ,że łatwo dostaniesz w sklepie BD139.Chodz mogą być inne...
  • #15 9625759
    mattm
    Poziom 20  
    Możesz założyć 2N5551 jeśli któryś jest uszkodzony. Je powinieneś dostać bez problemu.
REKLAMA