logo elektroda
logo elektroda
X
logo elektroda
Adblock/uBlockOrigin/AdGuard mogą powodować znikanie niektórych postów z powodu nowej reguły.

Prośba o sprawdzenie projektu w Eagle

yogi009 17 Cze 2011 22:22 3106 4
  • #1 9624523
    yogi009
    Poziom 43  
    Zamieściłem go na końcu w tym poście:

    https://www.elektroda.pl/rtvforum/topic1519085.html

    Nie jestem zbyt biegły w prockach, proszę o ew. korekty. Z góry dziękuję i pozdrawiam.
  • #2 9625372
    Bonkot
    Poziom 39  
    yogi009 napisał:
    Zamieściłem go na końcu w tym poście:

    https://www.elektroda.pl/rtvforum/topic1519085.html

    Nie jestem zbyt biegły w prockach, proszę o ew. korekty. Z góry dziękuję i pozdrawiam.

    Witam
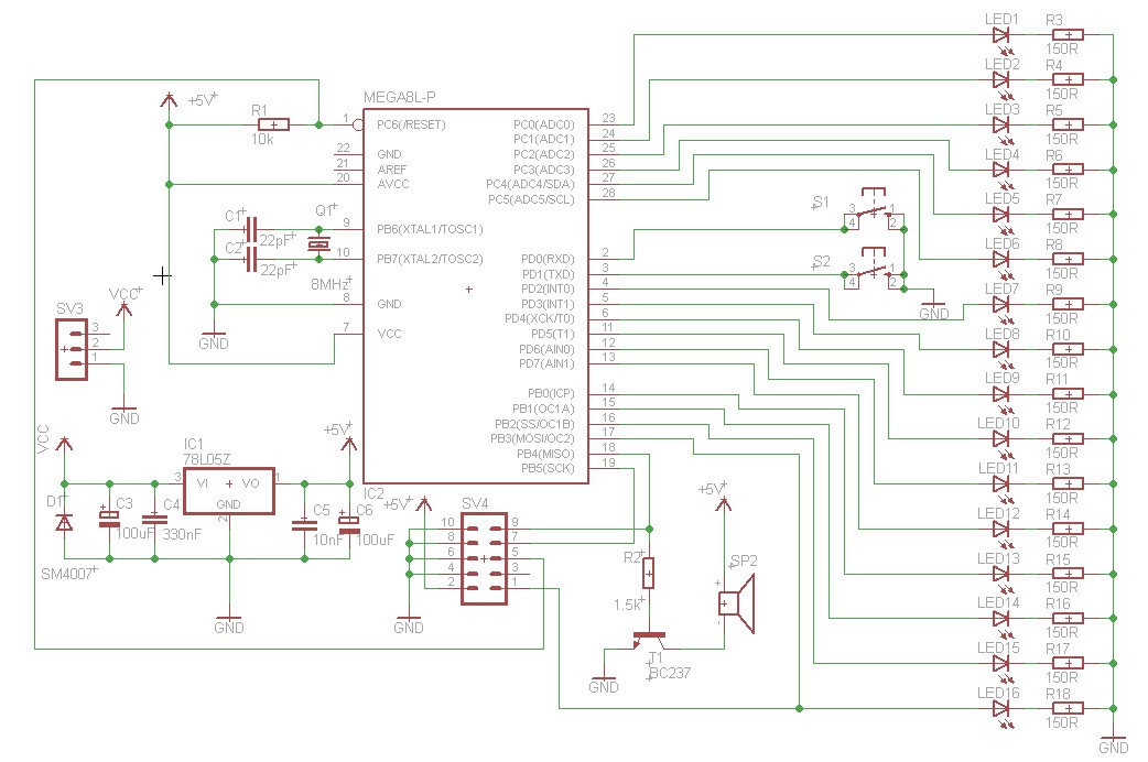
    Wcale nie trzeba "być biegłym" aby zauważyć błędy. Wystarczy przejrzeć notę katalogową (brak kondensatorów przy rezonatorze kwarcowym, błędnie połączony pin masy - po co kondensator ? ). Złącze programujące ISP jest źle podłączone ( zobacz ). Brak kondensatora odsprzęgającego przy uP.
    W projekcie płytki, niepotrzebne tak szerokie ścieżki sygnałowe (z powodzeniem wystarczyłyby 24 - 32 milsy) i jeżeli ma to byś płytka dwustronna, to powinna być warstwa "polygon" także na stronie "bottom". Odstępy owej warstwy powinny być troszkę większe od ścieżek i jeżeli inaczej ułożyłbyś elementy, to nie potrzebowałbyś używać programu z nielegalnym dodatkiem.
    Tyle na szybko, może inni znajdą więcej błędów.
    Pozdrawiam.
  • #3 9625888
    yogi009
    Poziom 43  
    Dziękuję za wszystkie uwagi. Tak jak pisałem, zaczynam zabawę z Atmegą, wzorowałem się na tym projekcie:

    https://www.elektroda.pl/rtvforum/download.php?id=376805

    więc schemat, PCB i źródła pochodzą stamtąd, ja tylko zmieniłem 2/3 elementów na wersję SMD. Mimo mojej nikłej wiedzy coś mi się jednak nie podobało w schemacie źródłowym, stąd postanowiłem najpierw zapytać, a dopiero potem robić prototyp. Dzięki za linki, podłączyłem inaczej kondensatory przy kwarcu, zmieniłem ich wartość. W przyłączu gniazda ISP podłączyłem 4,6,8,10 do masy, reszty ew. błędów nie jestem w stanie sam zweryfikować, za cienki jestem merytorycznie. Ścieżki wrócą do 32 milsów (robiłem jak najszersze z uwagi na późniejszą łatwość lutowania), dodam też polygon na warstwie bottom. Możesz mi jeszcze podpowiedzieć, w którym miejscu wstawić kondensator odsprzęgający (i jego wartość) ? Oto obecna wersja schematu po korektach, proszę o ew. dalsze uwagi:

    Prośba o sprawdzenie projektu w Eagle

    A może ktoś z Kolegów po prostu trafił na jakiś ciekawy link do profesjonalnego metronomu cyfrowego ? Optymalnie chodziło by o projekt pokazujący na LCD tempo, metrum i pozwalający to oczywiście programować. W tym projekcie brakuje mi informacji zwrotnej o aktualnym ustawieniu metronomu.

    Pozdrawiam.
  • Pomocny post
    #4 9626418
    Bonkot
    Poziom 39  
    Witam
    Trochę "poprawiłem" ten schemat i powinien on wyglądać tak, jak na poniższym rysunku. Chociaż, jeżeli program będzie tego wymagał, możesz nie montować kondensatora C7 (pomiędzy AREF a masą ) i przeciąć ścieżkę łączącą AVCC z +5V.
    Prośba o sprawdzenie projektu w Eagle
    Kondensator odsprzęgający montujemy zwykle jak najbliżej nóżek zasilania plus i masy a jego wartość przeważnie ma wartość 100nF ale nie jest to wartość krytyczna.
    Pozdrawiam
    Zobacz na "pw"
  • #5 9634480
    yogi009
    Poziom 43  
    Wykonałem tą płytkę, polutowaniem elementy, sprawdziłem (tak mi się zdaje) poprawność połączeń, pomierzyłem napięcie 5V na wyjściu stabilizatora i na 7 pinie Atmegi. Używam programatora AVT Prog2 na porcie USB (w systemie Windows XP urządzenie jest podlinkowane do portu COM2) oraz AVR Studio ver 4.10. To moje pierwsze zetknięcie z programowaniem, mam kłopot z połączeniem, albo coś nie gra na płytce, albo w ustawieniach środowiska programowego.

    W programie otwieram plik .hex projektu, podpowiada mi platformę debugowania AVR Simulator, wybieram Atmega8, potem menu [Tools]-[STK500] (na programatorze mruga dioda TX) i dalej, cokolwiek nie zrobię mam komunikat: Detecting on 'Auto'...FAILED!

    Wygląda na to, że się nie łączy. Pokazuje port COM2 w trakcie próby łączenia, mruga dioda TX na programatorze, inne diody ciemne.

    Mam załączyć fotkę płytki, czy może trzeba jeszcze ustawić np. zewnętrzny kwarc 8MHz ? Jak powinny wyglądać fusebity ?

    ----------

    Sprawdziłem miernikiem połączenia pomiędzy odpowiednimi pinami złącz Kanda programatora i wykonanwej płytki PCB - wszystko jest ok, to samo pomiędzy złączami Kanda na płytce, a odpowiednimi nóżkami Atmegi. Na płytce podpiętej pod programator pojawia się napięcie, na 7 pinie Atmegi ok. 4,75V (używam tu Atmega 8L-16PU - nie wiem, czy to ma znaczenie, kwarc zewnętrzny 8MHz, więc niby jest wg noty katalogowej).

    ----------

    Włożyłem w podstawkę inny egzemplarz procesora, tym razem ATmega 8A-PU, te same kłopoty z połączeniem. Oba procesory pochodzą z AVT, więc raczej powinny być oryginalne. Spróbowałem też włożyć procesor do PCB z innym projektem na Atmega8 (stacja lutownicza) i jest dokładnie ten sam komunikat. Dwie różne płytki z błędami, czy raczej błąd ustawień ? No to mam zagwozdkę...
    ...właśnie widzę, że w tej drugiej płytce procesor znacznie się nagrzał (przy zasilaniu wyłącznie ze złącza Kanda), tu trzeba będzie dokładnie jeszcze raz sprawdzić ścieżki.
REKLAMA