Witam, od niedawna zacząłem całą tą zabawę w mikrokontrolery. Teorii jeszcze mam niestety śladowe ilości, opieram się na wątkach z tego forum. Zrobiłem ten projekt:
https://www.elektroda.pl/rtvforum/topic2024354.html
niestety AVR Studio nie łączy się z procesorem (sprawdziłem na 3 sztukach od różnych dostawców). Ponieważ w powyższym wątku nie udało mi się otrzymać celnej porady, postanowiłem zbudować najprostszy układ pozwalający zaprogramować (najpierw połączyć się) Atmega8. Skorzystałem z projektu Kolegi Paolo:
https://www.elektroda.pl/rtvforum/topic2006365.html#9590876
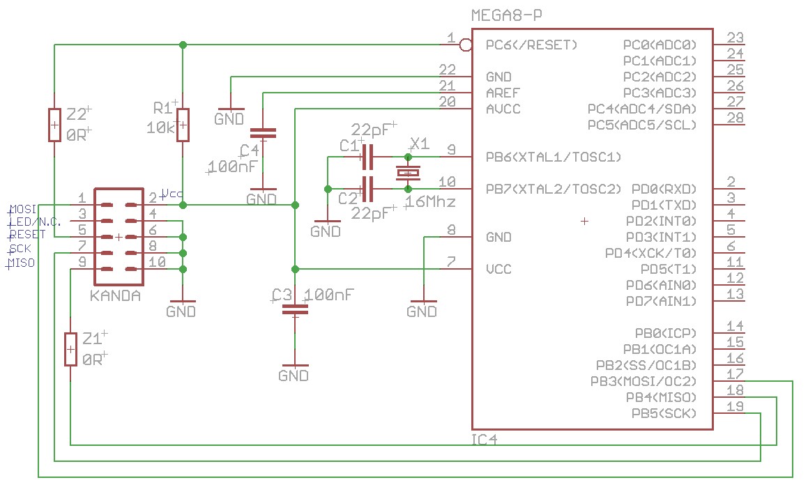
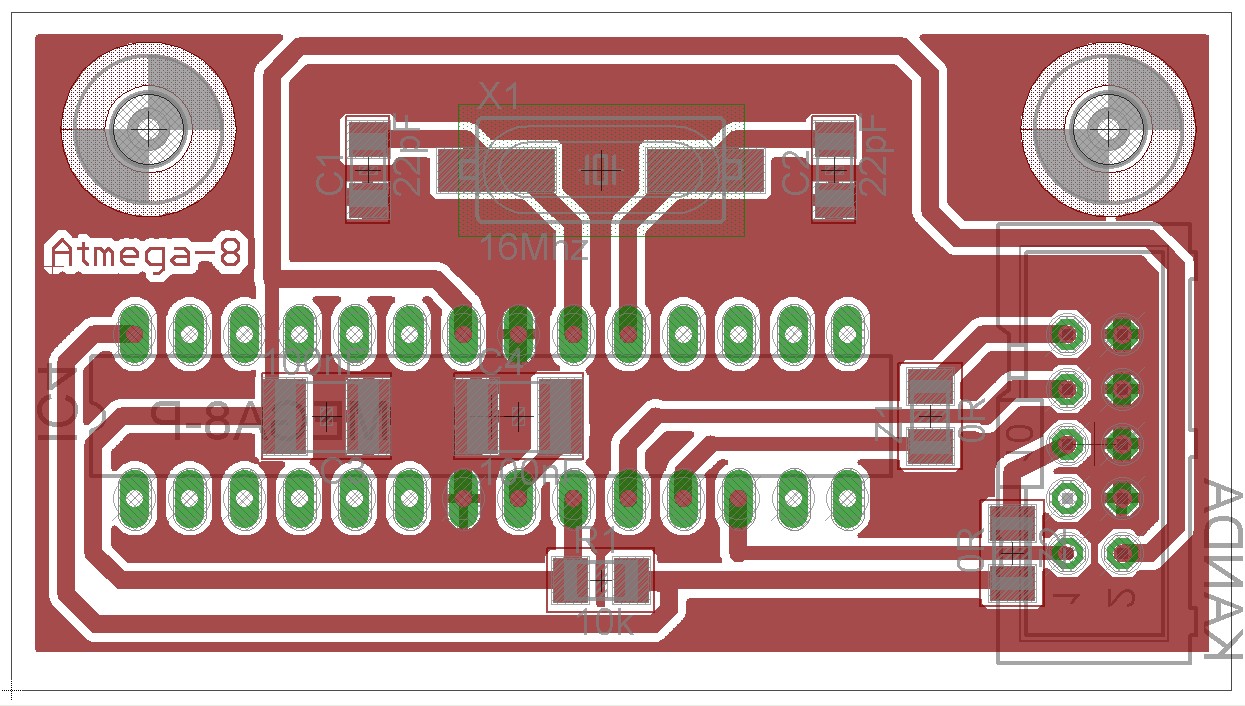
obcinając wszystkie wodotryski, zostawiając jedynie podstawkę pod Atmega-8. W przyszłości prawdopodobnie zbuduję i tak cały jego projekt, na razie chcę szybko (i bez błędów) zrobić taki podstawowy układ. Wykorzystuję trochę elementów SMD (takie akurat mam, poza tym wolę montaż tego typu), co dla mnie ważne, staram się unikać cienkich ścieżek (np. 12 milsów) w miejscu gniazda Kanda. W projekcie zastosowałem zworki SMD 0R 1206, puszczanie ścieżki przez nie mam już opanowane. Proszę o sprawdzenie, czy nie popełniłem jakiegoś karygodnego błędu, starałem się wziąć pod uwagę informacje stąd:
http://mikrokontrolery.blogspot.com/2011/04/minimalne-podlaczanie-pinow.html
na razie nie zamierzam się bawić w precyzyjne PWM, więc dławika i dodatkowego kondensatora nie montowałem.
Pozdrawiam i proszę o ew. uwagi. Może ktoś z Kolegów podpowie też, w jaki sposób uruchomić metronom z pierwszego linku (myślę, że jeśli zaprogramuję układ w tej podstawce, to być może całość po prostu ruszy, choć trochę szkoda, że nie działa ISP na płytce metronomu).
https://www.elektroda.pl/rtvforum/topic2024354.html
niestety AVR Studio nie łączy się z procesorem (sprawdziłem na 3 sztukach od różnych dostawców). Ponieważ w powyższym wątku nie udało mi się otrzymać celnej porady, postanowiłem zbudować najprostszy układ pozwalający zaprogramować (najpierw połączyć się) Atmega8. Skorzystałem z projektu Kolegi Paolo:
https://www.elektroda.pl/rtvforum/topic2006365.html#9590876
obcinając wszystkie wodotryski, zostawiając jedynie podstawkę pod Atmega-8. W przyszłości prawdopodobnie zbuduję i tak cały jego projekt, na razie chcę szybko (i bez błędów) zrobić taki podstawowy układ. Wykorzystuję trochę elementów SMD (takie akurat mam, poza tym wolę montaż tego typu), co dla mnie ważne, staram się unikać cienkich ścieżek (np. 12 milsów) w miejscu gniazda Kanda. W projekcie zastosowałem zworki SMD 0R 1206, puszczanie ścieżki przez nie mam już opanowane. Proszę o sprawdzenie, czy nie popełniłem jakiegoś karygodnego błędu, starałem się wziąć pod uwagę informacje stąd:
http://mikrokontrolery.blogspot.com/2011/04/minimalne-podlaczanie-pinow.html
na razie nie zamierzam się bawić w precyzyjne PWM, więc dławika i dodatkowego kondensatora nie montowałem.
Pozdrawiam i proszę o ew. uwagi. Może ktoś z Kolegów podpowie też, w jaki sposób uruchomić metronom z pierwszego linku (myślę, że jeśli zaprogramuję układ w tej podstawce, to być może całość po prostu ruszy, choć trochę szkoda, że nie działa ISP na płytce metronomu).