Witam,
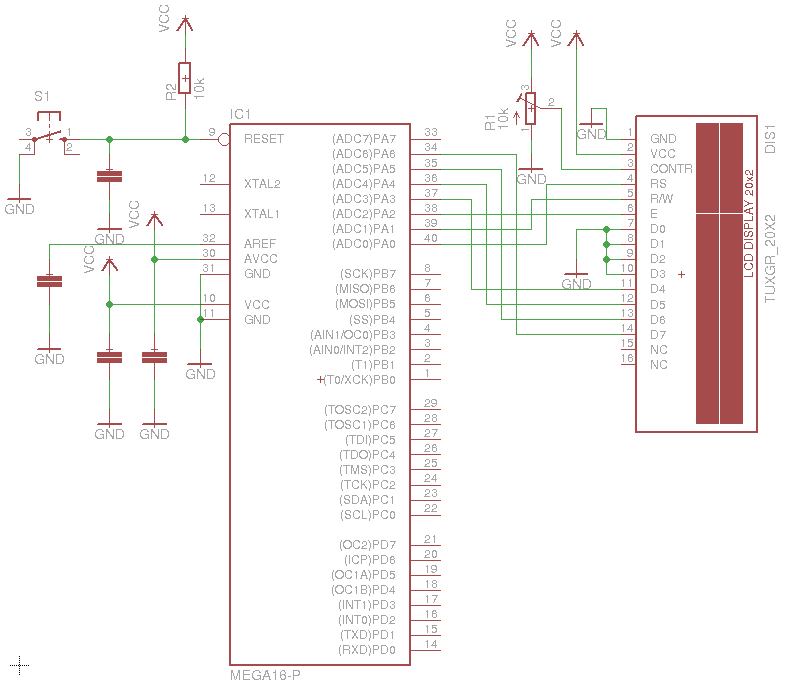
Posiadam wyświetlacz 2x8 na układzie na KS0066U, który jest kompatybilny z hd44780.
Po podłączeniu do Atmegi16(a nawet przy samym zasilaniu) brak jakiejkolwiek reakcji z strony wyświetlacza. Dopiero jak dotykam palcem przelotek na płytce wyświetlacza to wyświetla bliżej nie określone znaki. Czy wyświetlacz może być uszkodzony? Jeśli nie to w jaki sposób zmusić go do pracy?
Za wszystkie odpowiedzi z góry dziękuję.
Posiadam wyświetlacz 2x8 na układzie na KS0066U, który jest kompatybilny z hd44780.
Po podłączeniu do Atmegi16(a nawet przy samym zasilaniu) brak jakiejkolwiek reakcji z strony wyświetlacza. Dopiero jak dotykam palcem przelotek na płytce wyświetlacza to wyświetla bliżej nie określone znaki. Czy wyświetlacz może być uszkodzony? Jeśli nie to w jaki sposób zmusić go do pracy?
Za wszystkie odpowiedzi z góry dziękuję.
