logo elektroda
logo elektroda
X
logo elektroda
REKLAMA
REKLAMA
Adblock/uBlockOrigin/AdGuard mogą powodować znikanie niektórych postów z powodu nowej reguły.

Intek M-760 ucina modulację przy silnym sygnale.

atusien 04 Lip 2011 12:58 2355 7
REKLAMA
  • #1 9680460
    atusien
    Poziom 12  
    Witam.
    Ja mam problem z tym radyjkiem.
    Ucina mi modulację przy mocnych sygnałach, a czasami nawet jeżeli siła sygnału jest na 9. W efekcie jest efekt charczenia tylko przy odbiorze.
    Czy da się to jakoś wyeliminować ?
    Wymieniłem w radiu spuchnięte elektrolity, ale to nic nie dało.
    Będę wdzięczny za wszelką pomoc.

    Artur


    Zmiana tytułu tematu za prośbą Twórcy tego tematu. [SP5ANJ]
  • REKLAMA
  • #2 9680663
    SP8JZ
    Poziom 33  
    Zerknąłem do schematu i faktycznie sporo można poprawić. Układ ARW jest praktycznie taki sam jak w Alan 48 Excel.
    Różnice są i wg mnie układ jest zmieniony....na gorsze
    Z tym, że przydałoby się więcej szczegółów. Powód przegrzania elektrolitów itd.
  • REKLAMA
  • #3 9680844
    atusien
    Poziom 12  
    SP8JZ napisał:
    Zerknąłem do schematu i faktycznie sporo można poprawić. Układ ARW jest praktycznie taki sam jak w Alan 48 Excel.
    Różnice są i wg mnie układ jest zmieniony....na gorsze
    Z tym, że przydałoby się więcej szczegółów. Powód przegrzania elektrolitów itd.


    Elektrolity były przegrzane od strony końcówki mocy (na wszelki wypadek wymieniem też tda2003). Tu jest wszystko w porządku. Nadawanie też ok.
    Naczytałem się gdzieś w forach, że ten model radyjka ma podobno taką wadę, ale u mnie ona występuje z większą intensywnością :(
    Podobno układ ma eliminować wysokie poziomy sygnału, aby czegoś tam nie uszkodzić. Ale na fm-ie niby jest wszystko dobrze.
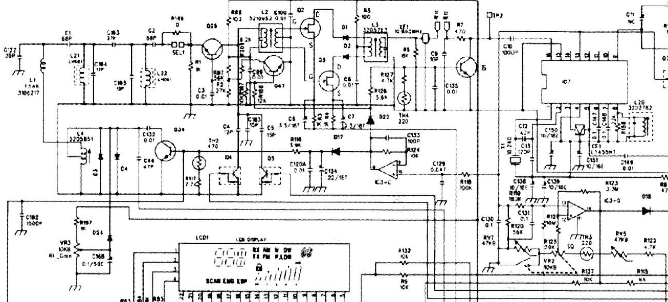
    Wydaje mi się, że może coś być uszkodzone od strony wejścia. W załączeniu daję schemat wejścia sygnału, może ktoś coś poradzi.

    Intek M-760 ucina modulację przy silnym sygnale.
  • REKLAMA
  • #4 9680931
    SP8JZ
    Poziom 33  
    Wygląda na uszkodzenie w układzie ARW. Pierwsza myśl, jaka przychodzi mi do głowy to zmierzyć napięcie katody D20 oraz katody D17. Powinno być wprost proporcjonalne do wskazań s-miarki.
  • REKLAMA
  • #5 9680940
    atusien
    Poziom 12  
    Dzięki.
    Popełniłem błąd w temacie, problem dotyczy radia Intek M-760, a nie M-150+.
    Pomyliłem się gdyż wcześniej miałem 150-tkę.

    Prośba do moderatora o zmianę tematu na M-760.

    Diody sprawdzę i dam znać.
  • #6 9680977
    SP8JZ
    Poziom 33  
    Tak też myślałem o jakiej s-miarce rozmawiamy.
    Mam na myśli pomiar napięcia wyjściowego IC3-C.
    Woltomierz powinien reagować z opóźnieniem na sygnał przychodzący.
  • #7 9684469
    atusien
    Poziom 12  
    Witam.
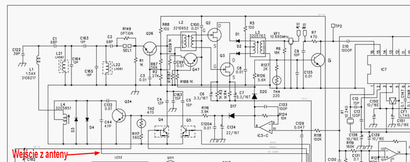
    Zamieszczam część schematu już dotyczącą inteka M-760
    Dziś spróbuję pomierzyć te napięcia na IC3, ale nie mogę go znaleźć, chyba trzeba wylutować osłony toru wejściowego.
    Dzięki wielkie za odpowiedzi. Jak pomierzę, to się znowu odezwę.

    Intek M-760 ucina modulację przy silnym sygnale.
  • #8 9793943
    Rocho82
    Poziom 12  
    Witam. Chcę się troszkę podłączyć do tematu.
    Używam również inteka M 760 plus i mam prośbę czy ktoś może wyjaśnić do czego służą potencjometry wewnętrzne czy można nimi wyregulować jakieś szczególne parametry. Zauważyłem iż można próbować regulaji hi-power (moc wyjściowa) RX,TX meter-- wyłącznie wskazania na wyświetlaczu. Mam natomiast problem z małym zasięgiem (antena zestrojona na 1.1; ml145 sirio) i zasięg jest około 3 km :(. Myślę o sprawdzeniu częstotliwości pracy nadajnika ale nie wiem czym go mogę wyregulować. To samo tyczy się odbiornika. Proszę o sugestie.

    Czy to możliwe aby rozjeżdżały się filtry przy zmianie temperatury i wilgotności?
    Mam wrażenie że po nocy radio pracuje jeszcze gorzej, a jak zabieram radyjko na noc do domu to pracuje ok.
REKLAMA