logo elektroda
logo elektroda
X
logo elektroda
Adblock/uBlockOrigin/AdGuard mogą powodować znikanie niektórych postów z powodu nowej reguły.

[Atmega168] Prośba o sprawdzenie schematu

MegaWaldi 08 Lip 2011 21:38 1595 13
  • #1 9697358
    MegaWaldi
    Poziom 11  
    Poczytałem trochę na forum i zaprojektowałem układ do regulacji temperatury, sterowanie grzałką 500W. Proszę o sprawdzenie schematu, gdyż 100% pewności nie mam czy wszystko jest ok.

    Jaki transformator mam użyć?
    Jak i jakiej szerokości prowadzić ścieżki 230V?

    Pozdrawiam
    [Atmega168] Prośba o sprawdzenie schematu
  • #2 9697406
    skalsky5000
    Poziom 21  
    Kup sobie jakieś małe trafo zalewane np. to
  • #4 9697824
    MegaWaldi
    Poziom 11  
    Zasilanie musi być zaprojektowane nie gotowe.
    Jaka moc tego transformatora i napięcie?

    Gdzie tu wstawić bezpieczniki i jakie??
  • #5 9697929
    Mol
    Poziom 30  
    5W - 9V powinno pociągnąć , bezpiecznik możesz dać przed gretza 200-300mA , na pierwotnym 200mA powinno wystarczyć jak trafo dostanie zwary to go przepali , nie wiem ile to podświetlanie z lcd pociągnie prądu , bo z takim rezystorem może się okazać że będzie mizernie świecić (no chyba że testowałeś??)
  • #6 9698928
    MegaWaldi
    Poziom 11  
    Nie za duży ten transformator?
    Według moich obliczeń układ pociągnie ze 100mA max. Ale są to pewnie błędne obliczenia więc pytam tutaj.
  • #7 9699017
    tmf
    VIP Zasłużony dla elektroda
    Skoro sterujesz grzałką to zastosuj optotriak z włączaniem w zerze, zrezygnuj z detekcji zera - po co to robić, skoro grzałką steruje się grupowo a nie fazowo.
  • Pomocny post
    #8 9699055
    janbernat
    Poziom 38  
    TS2/012- 2VA do druku.
    110mA na wtórnym wystarczy.
    Bez mostka- ma wyprowadzenie środkowe- dwie diody.
    Bezpiecznik na wtórnym- 200mA- dobry by był polimerowy.
    Bezpiecznik na pierwotnym- tak mały prądowo jak znajdziesz.
    Ważne- oporniki R6, R10- R12 kilkuwatowe.
    Ważne jest dopuszczalne napięcie na oporniku- a nie moc nominalna.
    Kondensator C6- 450 albo lepiej 600V.
    Ścieżki prądowe przy triaku- oczywiście możliwie szerokie i możliwie daleko od układu izolowanego galwanicznie.
    Tabel dopuszczalnego prądu i odległości ścieżek od sieci jest w sieci mrowie.
  • #9 9699106
    Mol
    Poziom 30  
    Najwięcej to ci podświetlenie lcd chyba będzie ciągnąć , a może się okazać że 100mA dla podświetlenia będzie mało , zależy jaki wyświetlacz Jeżeli obliczyłeś że układ pociągnie max. 100mA to po co pytasz jakie trafo ? Przy danych transformatorów w większości wypadków podają jaki jest prąd wyjściowy , napięcie i moc.U mnie przy wyświetlaczu jest rezystor 13 om na podświetlaniu z 5V , wyśw. 4x20 znaków . To sobie policz ile to ciągnie prądu.
  • #10 9705602
    MegaWaldi
    Poziom 11  
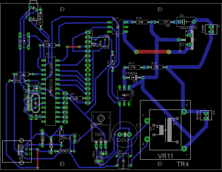
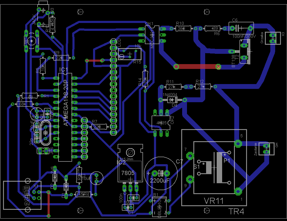
    Zaprojektowałem PCB. Prosiłbym o jakieś rady, podpowiedzi w rozmieszczaniu elementów i prowadzeniu ścieżek.

    [Atmega168] Prośba o sprawdzenie schematu
  • #12 9705815
    MegaWaldi
    Poziom 11  
    Poprawiłem. Proszę jeszcze o jakieś wskazówki


    [Atmega168] Prośba o sprawdzenie schematu
  • #13 9706185
    Mol
    Poziom 30  
    Możesz trochę triak przesunąć , w razie gdyby trzeba było mu mały radiator przykręcić to kondzior może przeszkadzać .
  • #14 9707532
    janbernat
    Poziom 38  
    Nie widać kondensatora przy AVCC.
    Gniazdo do grzałki- na oko zbyt małe.
    Ze względu na obciążalność prądową i napięciową.
    Gniazdo do zasilania transformatora- sprawdź dopuszczalne napięcie.
    Brak bezpieczników albo gniazd na bezpieczniki.
REKLAMA