Witam!
Mam problem który już powoduje że siwieję...
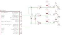
Tak wygląda mój sposób eliminacji drgań styków. Idea działania przycisków jest dość prosta, każdy przycisk wywołuje przerwanie na INT0 w którym jest sprawdzany czy na którymś z pinów także nie pojawił się stan niski, jeśli tak to ten przycisk został naciśnięty, jeśli nie to przycisk podpięty tylko pod INT0.
Nawet ładnie to działa, ale z nieznanych mi powodów, co któreś naciśnięcie przycisku podpiętego tylko pod INT0 powoduje restart procesora
Sprawdziłem wszystkie ścieżki i są OK (płytka z płytkowni pochodzi).
Po podpięciu pinu do oscyloskopu (przy przycisku) myślałem że zobaczę przyczynę ale wtedy już się nie resetował.
Pomyślałem że może niewielkie obciążenie oscyloskopu pomogło więc równolegle z kondensatorem dałem opornik 100k i pomogło, ale wróciły drgania styków
Co w tym może być źle? Dlatego to chodzi tak dziwnie, szczególnie jakim cudem restartuje się procesor?
Mam problem który już powoduje że siwieję...
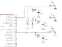
Tak wygląda mój sposób eliminacji drgań styków. Idea działania przycisków jest dość prosta, każdy przycisk wywołuje przerwanie na INT0 w którym jest sprawdzany czy na którymś z pinów także nie pojawił się stan niski, jeśli tak to ten przycisk został naciśnięty, jeśli nie to przycisk podpięty tylko pod INT0.
Nawet ładnie to działa, ale z nieznanych mi powodów, co któreś naciśnięcie przycisku podpiętego tylko pod INT0 powoduje restart procesora
Sprawdziłem wszystkie ścieżki i są OK (płytka z płytkowni pochodzi).
Po podpięciu pinu do oscyloskopu (przy przycisku) myślałem że zobaczę przyczynę ale wtedy już się nie resetował.
Pomyślałem że może niewielkie obciążenie oscyloskopu pomogło więc równolegle z kondensatorem dałem opornik 100k i pomogło, ale wróciły drgania styków
Co w tym może być źle? Dlatego to chodzi tak dziwnie, szczególnie jakim cudem restartuje się procesor?
