witam,
próbuję osbłużyć akcelerometr ADXL345 po i2c, ale komunikacja zawiesza się po pierwszej komendzie i w ogóle program nie wchodzi do pętli while(1).
jak zakomentuje linijkę: i2cTransmit(ADXL345, POWER_CTL, 0) w mainie; to ATmega wysyła po USARCIE dane bez problemu, w przeciwnym razie zawiesza się.
o to listing programu:
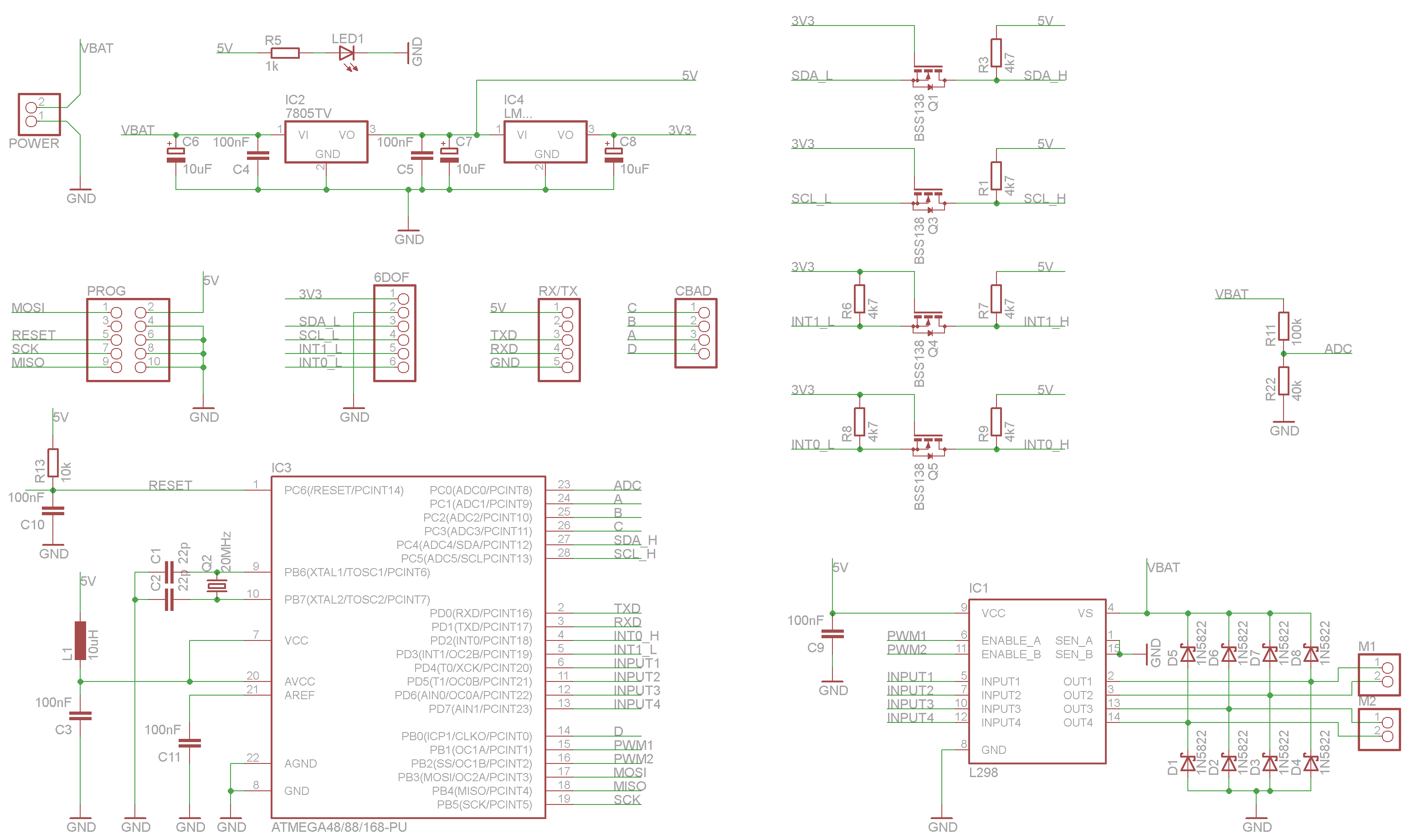
ATmega168 + 20 MHz, na samym dole są funkcje do i2c.
z góry dziękuje za pomoc!
[/code]
próbuję osbłużyć akcelerometr ADXL345 po i2c, ale komunikacja zawiesza się po pierwszej komendzie i w ogóle program nie wchodzi do pętli while(1).
jak zakomentuje linijkę: i2cTransmit(ADXL345, POWER_CTL, 0) w mainie; to ATmega wysyła po USARCIE dane bez problemu, w przeciwnym razie zawiesza się.
o to listing programu:
ATmega168 + 20 MHz, na samym dole są funkcje do i2c.
z góry dziękuje za pomoc!
Kod: C / C++