logo elektroda
logo elektroda
X
logo elektroda
REKLAMA
REKLAMA
Adblock/uBlockOrigin/AdGuard mogą powodować znikanie niektórych postów z powodu nowej reguły.

Monitor LCD HP 1902 zbyt jasno świeci

Remeknapr 22 Lip 2011 01:03 3459 5
REKLAMA
  • #1 9744684
    Remeknapr
    Poziom 33  
    Witam

    Mój monitor LCD HP 1902 zbyt jasno świeci. Podejrzewam inwerter tzn. zbyt wysokie napięcie zasilania świetlówek. Czy to możliwe? Jaka jest właściwa wartość tego napięcia? Czy można regulować to napięcie wychodzące z inwertera? W jaki sposób jest ono kontrolowane? Regulacje przyciskami działają i jasność jest na min.
    Układy scalone w inwerterze:

    OZ960GN

    4512C - 4 szt,

    W datasheet OZ960GN na 14 pin jest podawana regulacja jasności. U mnie do tego pinu jest podłączony kondensator do masy i nic więcej. Płytka jest raczej jednowarstwowa i dobrze widać

    Proszę o rady, ewentualnie pytania pomocnicze. W razie potrzeby dodam fotki.
  • REKLAMA
  • #2 9746600
    mariann
    Poziom 38  
    Witam
    Czy mierzyłeś napięcie zasilające inwerter? Czy jest w normie?
    Pozdrawiam
  • REKLAMA
  • REKLAMA
  • #4 9747053
    Remeknapr
    Poziom 33  
    mariann napisał:
    Witam
    Czy mierzyłeś napięcie zasilające inwerter? Czy jest w normie?

    Do inwertera "idą" dwie ścieżki i są dwa kondensatory elektrolityczne 470µ/25V. Na jednym jest +12V, na drugim +11,5V.

    Dodano po 1 [godziny] 9 [minuty]:

    jjjonasz napisał:

    Ogromne podziękowanie za ten link! Ten materiał musiał się pojawić niedawno bo od dłuższego czasu przekopywałem sieć i nie znajdowałem go. Faktycznie na schemacie jest wyjście do pinu DIM. Zaraz zrobię pomiary.

    Jest również w naturze. Moje gapiostwo. Napięcie na pinie 14 przy minimum jaskrawości jest napięcie 2,5V, a wg datasheet powinno być 1,2V. Mimo wszystko wydaje się, że regulacja działa prawidłowo. Tyle, że moim zdaniem reguluje ona kontrast, a nie jasność. Tak zresztą mam na kilku innych monitorach LCD. A gdzie jest regulowany kontrast (wg. menu)?
  • REKLAMA
  • #5 9763151
    Remeknapr
    Poziom 33  
    Cytat:

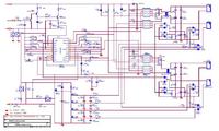
    Na załączonych obrazkach są wycinki z tego schematu. Jeśli ktos potrafo cos z tego odczytać proszę dać znać. Trudno komentować jakość zamieszczonego schematu. Jest dużo dobrych fragmentów, ale niestety są i takie.

    Monitor LCD HP 1902 zbyt jasno świeci Monitor LCD HP 1902 zbyt jasno świeci Monitor LCD HP 1902 zbyt jasno świeci
  • #6 9803218
    Remeknapr
    Poziom 33  
    Czy mógłby mi ktoś powiedzieć od czego zależy napięcie świetlówek? Od którego elementu/elementów? Chciałbym na próbę zmniejszyć znacznie to napięcie. Załączam schematy.

    Monitor LCD HP 1902 zbyt jasno świeci Monitor LCD HP 1902 zbyt jasno świeci
REKLAMA