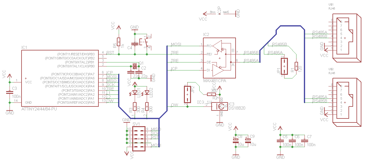
Witam,
próbuję skonstruować termometr, którego wskazania będę mógł odczytywać z komputera.
Chciałbym, aby układ był możliwie mały, dlatego jako główny procesor zdecydowałem wykorzystać ATtiny44.
W bibliotekach eagle nie było układu max485, dlatego wstawiłem odpowiadający mu wyprowadzeniami max481.
Proszę o sprawdzenie poprawności schematu zamieszczonego na obrazku poniżej.
Schemat
Z góry dziękuję i pozdrawiam
próbuję skonstruować termometr, którego wskazania będę mógł odczytywać z komputera.
Chciałbym, aby układ był możliwie mały, dlatego jako główny procesor zdecydowałem wykorzystać ATtiny44.
W bibliotekach eagle nie było układu max485, dlatego wstawiłem odpowiadający mu wyprowadzeniami max481.
Proszę o sprawdzenie poprawności schematu zamieszczonego na obrazku poniżej.
Schemat
Z góry dziękuję i pozdrawiam
