logo elektroda
logo elektroda
X
logo elektroda
REKLAMA
REKLAMA
Adblock/uBlockOrigin/AdGuard mogą powodować znikanie niektórych postów z powodu nowej reguły.

REALISTIC TRC-423 dorobienie regulacji "TONE"

pepeg_torun 27 Lip 2011 23:46 2243 5
REKLAMA
  • #1 9766766
    pepeg_torun
    Poziom 11  
    Witam
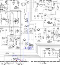
    Kupiłem radio cb REALISTIC TRC-423. Radio jest "starej daty" i działa super. Jest jeden mały mankament - w głośniku jak na mój gust jest za dużo wysokich tonów co przeszkadza w odsłuchu. Znalazłem schemat od innego radia cb tej samej firmy gdzie zastosowano prosty układ regulacji tonów. Nie jestem pewien czy da się go zastosować w moim radiu. Bardzo bym chciał w miejsce regulacji MIC GAIN wstawić regulację TONE. Załączam wycinek schematu radia z regulacją tonów oraz schemat mojego radia. Będę bardzo wdzięczny za pomoc w rozwiązaniu problemu.
    REALISTIC TRC-423 dorobienie regulacji "TONE"

    pod tym linkiem jest schemat do mojego radia.
    https://www.elektroda.pl/rtvforum/topic2050049.html#9753502
    Pozdrawiam Forumowiczów.
  • REKLAMA
  • #2 9766971
    SP8JZ
    Poziom 33  
    Cześć
    Zanim zaczniesz eksperymenty zapoznaj się z programem Chroma SOUND
    Konfiguracja właściwości nagrywania
    Zrób kabel PC<>CB Link i uruchom program

    73 !
  • REKLAMA
  • Pomocny post
    #3 9767054
    SP5ANJ
    Spoczywaj w Pokoju
    pepeg_torun napisał:
    Nie jestem pewien czy da się go zastosować w moim radiu. Bardzo bym chciał w miejsce regulacji MIC GAIN wstawić regulację TONE.


    Proszę bardzo :

    REALISTIC TRC-423 dorobienie regulacji "TONE"


    Pozdrawiam.
  • REKLAMA
  • #4 9769304
    pepeg_torun
    Poziom 11  
    No tak, ale czy takie włączenie "korektora" nie ma wpływu również na barwę głosu wysyłaną w eter?
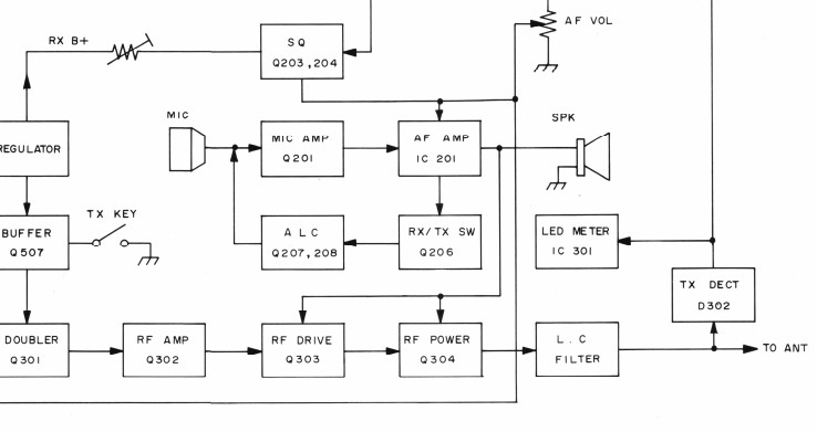
    Schemat blokowy przedstawiam poniżej.
    REALISTIC TRC-423 dorobienie regulacji "TONE"
    Pozdrawiam
  • REKLAMA
  • #5 9769624
    SP5ANJ
    Spoczywaj w Pokoju
    Witam.
    pepeg_torun napisał:
    No tak, ale czy takie włączenie "korektora" nie ma wpływu również na barwę głosu wysyłaną w eter?

    Oczywiście, że ma .

    Przepraszam jakoś zapomniałem o nadawaniu. :cry:

    Nowa propozycja :

    REALISTIC TRC-423 dorobienie regulacji "TONE"


    Pozdrawiam.
  • #6 9850290
    pepeg_torun
    Poziom 11  
    Ostatnia propozycja rozwiazała problem.
    Dziękuję za pomoc.
    Zamykam temat.
REKLAMA