Witam serdecznie!
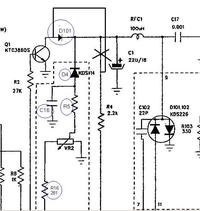
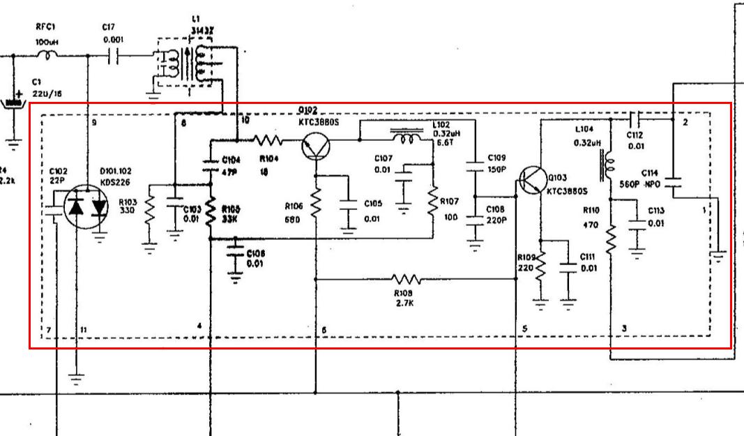
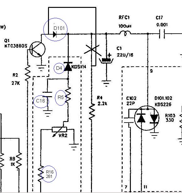
Temat już nieraz wałkowany na elektrodzie. Przeczytałem dużo postów na temat naprawy alana 109. Po pierwsze to w głośniku słychać bardzo cichy szum. Mikrofon jest podłączony. Regulując blokadę od minimum do maksimum w około 1/3 szum całkowicie zanika. Nie świecą się diody od poziomu. Przy wciśniętym nadawaniu też się nie świecą ale zapala się dioda TX. Kanały się zmieniają na wyświetlaczu. Mam obok drugie radyjko i przy nadawaniu nic nie słychać podobnie jak przy odbiorze. Po pierwsze chciałem się upewnić, że korzystam z dobrego schematu: https://www.elektroda.pl/rtvforum/topic1658768.html jest tam napisane w prawym dolnym rogu ALAN101 chyba..... Po pierwsze to poprawiłem praktycznie wszystkie lutowania. Niestety nie pomogło. No to zabrałem się za pomiary. Napięcie na diodzie Zenera DZ2 około 5V więc tutaj prawidłowo. Natomiast na diodzie DZ1 jest pewien problem. Pomiar napięcia wykazuje 4.5V, dalej na emiterze Q5 około 3.9V. Na tym schemacie dość słabo widać ale wydaje mi się, że dioda ma mieć około 9V?? Po odłączenia emitera Q5 napięcie podniosło się w tym punkcie o jakieś 0.3V. Więc raczej nie było to przeciążone. Dalej na oscyloskopie starałem się znaleźć nośną na wyjściu anteny. Niestety na kolektorze Q14 brak oznak życia. Wróciłem się do scalaka IC1 (LC7185). Tam na kwarcu jest sinus. Dalej niestety nie mam pomysłu co pomierzyć/sprawdzić. Proszę o sugestie/rady. Zależy mi na naprawie tego radia.
Pozdrawiam.
Edit:
Dodam jeszcze, że na nodze PD(27) PPL'a (7185) jest tylko jakiś zniekształcony przebieg ale to raczej szum.
Temat już nieraz wałkowany na elektrodzie. Przeczytałem dużo postów na temat naprawy alana 109. Po pierwsze to w głośniku słychać bardzo cichy szum. Mikrofon jest podłączony. Regulując blokadę od minimum do maksimum w około 1/3 szum całkowicie zanika. Nie świecą się diody od poziomu. Przy wciśniętym nadawaniu też się nie świecą ale zapala się dioda TX. Kanały się zmieniają na wyświetlaczu. Mam obok drugie radyjko i przy nadawaniu nic nie słychać podobnie jak przy odbiorze. Po pierwsze chciałem się upewnić, że korzystam z dobrego schematu: https://www.elektroda.pl/rtvforum/topic1658768.html jest tam napisane w prawym dolnym rogu ALAN101 chyba..... Po pierwsze to poprawiłem praktycznie wszystkie lutowania. Niestety nie pomogło. No to zabrałem się za pomiary. Napięcie na diodzie Zenera DZ2 około 5V więc tutaj prawidłowo. Natomiast na diodzie DZ1 jest pewien problem. Pomiar napięcia wykazuje 4.5V, dalej na emiterze Q5 około 3.9V. Na tym schemacie dość słabo widać ale wydaje mi się, że dioda ma mieć około 9V?? Po odłączenia emitera Q5 napięcie podniosło się w tym punkcie o jakieś 0.3V. Więc raczej nie było to przeciążone. Dalej na oscyloskopie starałem się znaleźć nośną na wyjściu anteny. Niestety na kolektorze Q14 brak oznak życia. Wróciłem się do scalaka IC1 (LC7185). Tam na kwarcu jest sinus. Dalej niestety nie mam pomysłu co pomierzyć/sprawdzić. Proszę o sugestie/rady. Zależy mi na naprawie tego radia.
Pozdrawiam.
Edit:
Dodam jeszcze, że na nodze PD(27) PPL'a (7185) jest tylko jakiś zniekształcony przebieg ale to raczej szum.
