logo elektroda
logo elektroda
X
logo elektroda
REKLAMA
REKLAMA
Adblock/uBlockOrigin/AdGuard mogą powodować znikanie niektórych postów z powodu nowej reguły.

[Atmega8] brak połączenia.

Oksid 31 Lip 2011 20:33 1187 3
REKLAMA
  • #1 9779580
    Oksid
    Poziom 11  
    Witam.

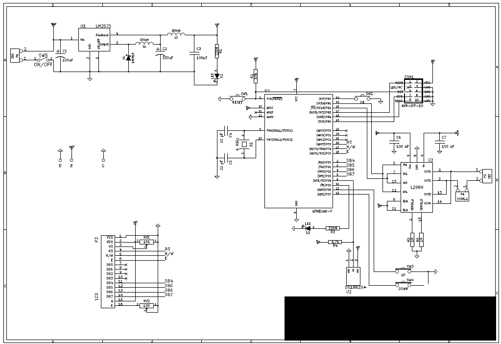
    Wiem ze problem jest poruszany wielokrotnie, jednak nigdzie nie mogę znaleźć odpowiedzi. Nie mogę nawiązać komunikacji z uC, wgrać programu ani sczytać sygnatury(losowa sygnatura 00ffff, 0000ff itp). Poniżej zamieszczam informacje o parametrach układu oraz schemat. Za każdą pomoc będę wdzięczny.

    Dane:

    VCC = 4,98 V
    AVCC = 4,98 V
    Kwarc zewnętrzny 4MHz

    Próby komunikacji z układem:
    Programator - Oryginalny Stk500v2 firmy Atmel (dla scisłości AVRISP mkII) sprawny w 100 procentach.
    Środowiska- avrdude, AVRstudio4, ponyprog2000

    Oraz:
    Programator - stk 200 (wyrób własny, sprawny)
    Środowiska - avrdude, ponyprog2000, ispprogramer.

    [Atmega8] brak połączenia.

    Dodałem jeszcze kondensatory 100n pomiędzy masą a resetem, masą a vcc(blisko procka) oraz vref a gnd.

    Wszędzie występuje ten sam problem. Brak komunikacji z uC nie mogę nic wgrać. W avrstudio nie mogę odczytac sygnatury, ani fusebitów a w ponyprog2000 informuje ze urządzenie jest nie podłączone.

    Z góry dziękuje za każdą pomoc.
  • REKLAMA
  • #2 9779813
    arkwyl
    Poziom 22  
    Czy podczas ustawiania zewnętrznego kwarcu nie zablokowałeś fusebitów?
  • REKLAMA
  • #3 9780766
    Slkkk
    Poziom 14  
    U mnie problem zawsze rozwiązywał się przy pomocy multimetru. Sprawdź czy zasilanie jest OK i czy nogi procesora mają połączenie z tymi miejscami w programatorze, z którymi mają mieć połączenie.
  • #4 9793550
    Oksid
    Poziom 11  
    Wszystko jest sprawdzone. A parametry jakie podałem powyżej są wynikiem pomiarów a nie przewidywań ;] .
    Okazało się że uC był nie sprawny ( taki do mnie już dotarł ze sklepu - niestety).

    Niestety tak się skupiłem na poszukiwaniu błędu jaki mogłem popełnić że nie wziąłem pod uwagę tego ze może to nie moja wina ;).

    Schemat powyżej to prosty układ do sterowania mostkiem H (binarny - włącz/wyłącz) zainteresowanych zachęcam do zajrzenia do noty katalogowej L298N. Układ dwóch mostków każdy po 2 A.

    Zastosowania - Sterowanie silnikiem lub modułem Peltiera.
REKLAMA