logo elektroda
logo elektroda
X
logo elektroda
REKLAMA
REKLAMA
Adblock/uBlockOrigin/AdGuard mogą powodować znikanie niektórych postów z powodu nowej reguły.

PSP 2004 brak dźwięku z lewego głośnika

medick91 01 Sie 2011 11:20 1746 5
REKLAMA
  • #1 9781294
    medick91
    Poziom 10  
    Witam. Zauważyłem, że z lewego głośnika nie mam dźwięku. Sprawdziłem więc łączenie głośnika z pinami na płycie i okazało się, że jest w porządku. Głośnik też jest ok- zamieniłem stronami i na prawej stronie działa. Płyta TA-085. Co sprawdzić?
    Pozdrawiam
  • REKLAMA
  • #2 9790955
    medick91
    Poziom 10  
    Dodam, że napięcie na pinach lewego głośnika jest ok. 3 razy mniejsze od pinów na prawy głośnik. Pomoże ktoś?
  • REKLAMA
  • #3 9791394
    ebry
    Poziom 30  
    PSP 2004 brak dźwięku z lewego głośnika

    Proszę kolego schemacik.
  • REKLAMA
  • #4 9795343
    medick91
    Poziom 10  
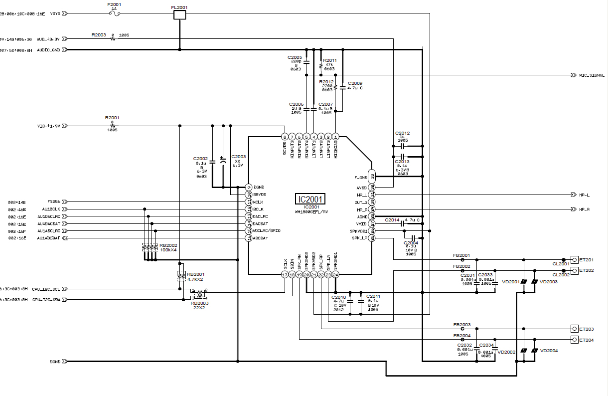
    Najprawdopodobniej uszkodzeniu uległ warystor oznaczony na schemacie jako VD2003. Wskazania multimetru dla tego komponentu na diodzie i rezystancji nic nie pokazały w przeciwieństwie do warystora oznaczonego na schemacie jako VD2001. Multimetr dla VD2003 pokazuje brak przewodnictwa. Proszę o pomoc jak go jeszcze ostatecznie sprawdzić i skąd taki wziąć na zamianę np. z płyty głównej od ps2 GH-019, GH-022.
  • REKLAMA
  • #5 9806729
    medick91
    Poziom 10  
    Wie ktoś co to za element i jak go dokładnie sprawdzić? W schemacie pisze:
    SC:U VD2003 VARISTOR (SMD) (1005). Doradzi ktoś?
  • #6 9806773
    ebry
    Poziom 30  
    medick91 napisał:
    Wie ktoś co to za element i jak go dokładnie sprawdzić? W schemacie pisze:
    SC:U VD2003 VARISTOR (SMD) (1005). Doradzi ktoś?

    Jak sama nazwa wskazuje jest to warystor. Wylutuj go i zobacz czy będzie dźwięk.
REKLAMA