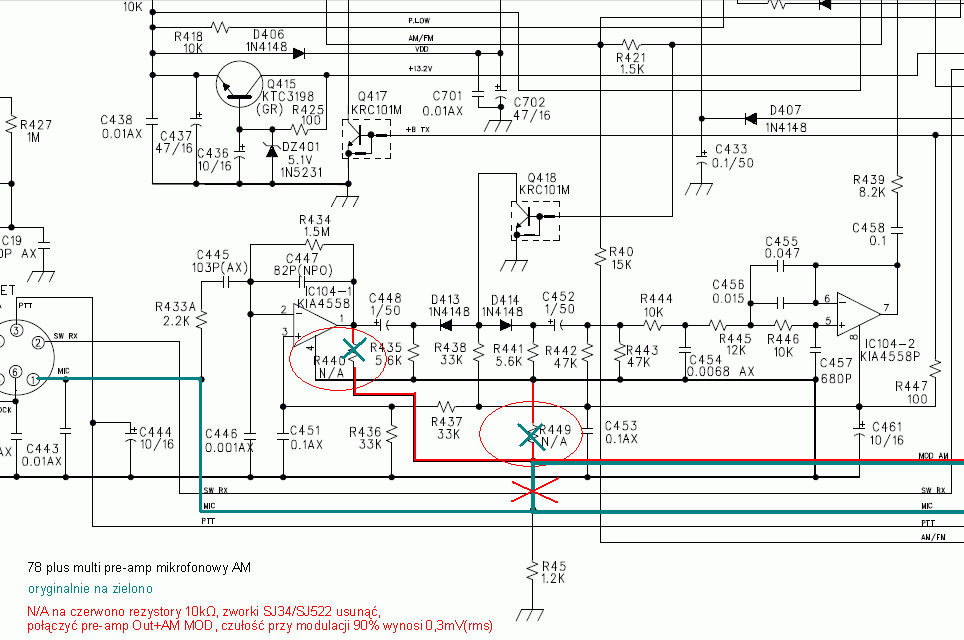
Userzy forum często zadają pytania odnośnie małej czułości mikrofonu w alanach nowszej generacji. Z okazji, że swego czasu wykonywałem takie i podobne przeróbki w tych radiach chciałbym nieco przybliżyć użytkownikom w czym rzecz na przykładzie alana 78 plus. Porównując dwie różne płyty (starsza i nowsza) zaznaczyłem na foto różnice, gdzie widać obecność (albo brak) elementów N/A. Rezystory R440 oraz R449 stanowią dzielnik napięcia wyjściowego przedwzmacniacza mikrofonu IC104-1 (4558 op-amp). Brak tych elementów na płycie oznacza, że sygnał z mikrofonu w modulacji AM biegnie wprost do końcówki KIA7217AP z pominięciem AM-pre-amp. FM pozostaje bez zmian. Jakość audio w takich radiach jest wyraźnie gorsza, przytłumiona.
Poniżej przeróbka w radiach, w których układ jest tylko na schemacie. Zajmuje to zaledwie 5 minut pracy.
Zworki SJ34/SJ552 przenoszą sygnał z mikrofonu wprost na układ ALC (AM MOD). Trzeba je usunąć
W puste miejsca R440/R449 wstawić 2x 10kΩ, lub dobrać indywidualnie.
Przewód od masy IC103 KONIECZNIE wymienić na gruby tak jak jest na foto.
Połączyć wyjście pre-amp z wejściem AM MOD kawałkiem krosówki. Na foto biało-niebieski.
Z rezystorami 10kΩ wzmocnienie układu jest nieco powyżej 5mV/mV.
W testowanym egzemplarzu 78 plus multi głęokość modulacji 90% czułość mikrofonu 0,3mV(rms). Oryginalnie 3,4mV(rms).
Analogicznie można zrobić w innych radiach alan np. 48 plus multi, alan 95, alan 42 itp. Szczególnie wskazuję na ręczniaka Alan 42 multi, w którym fabrycznie czułość mikrofonu jest fatalna i zdecydowanie kwalifikuje się do naprawy.
Z racji, że nazwa konta zobowiązuje trzeba napisać, że wdrożenie wymaga zrobienia odpowiednich pomiarów. Słuszność tego postu jak i słuszność pozbycia się układu przez producenta pozostawiam do Waszej oceny i jeśli moderatorzy uznają to za stosowne, proszę post usunąć. Reszta w załączniku.
Poniżej przeróbka w radiach, w których układ jest tylko na schemacie. Zajmuje to zaledwie 5 minut pracy.
Zworki SJ34/SJ552 przenoszą sygnał z mikrofonu wprost na układ ALC (AM MOD). Trzeba je usunąć
W puste miejsca R440/R449 wstawić 2x 10kΩ, lub dobrać indywidualnie.
Przewód od masy IC103 KONIECZNIE wymienić na gruby tak jak jest na foto.
Połączyć wyjście pre-amp z wejściem AM MOD kawałkiem krosówki. Na foto biało-niebieski.
Z rezystorami 10kΩ wzmocnienie układu jest nieco powyżej 5mV/mV.
W testowanym egzemplarzu 78 plus multi głęokość modulacji 90% czułość mikrofonu 0,3mV(rms). Oryginalnie 3,4mV(rms).
Analogicznie można zrobić w innych radiach alan np. 48 plus multi, alan 95, alan 42 itp. Szczególnie wskazuję na ręczniaka Alan 42 multi, w którym fabrycznie czułość mikrofonu jest fatalna i zdecydowanie kwalifikuje się do naprawy.
Z racji, że nazwa konta zobowiązuje trzeba napisać, że wdrożenie wymaga zrobienia odpowiednich pomiarów. Słuszność tego postu jak i słuszność pozbycia się układu przez producenta pozostawiam do Waszej oceny i jeśli moderatorzy uznają to za stosowne, proszę post usunąć. Reszta w załączniku.