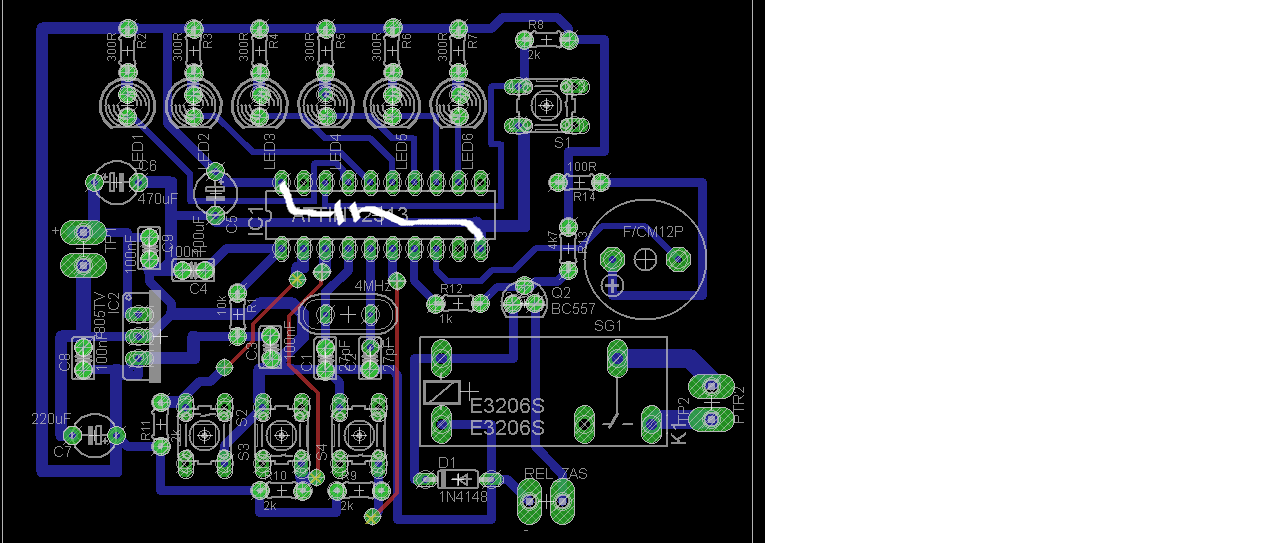
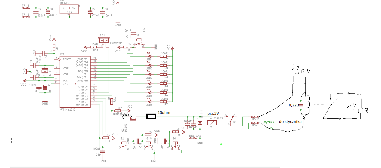
Witam. Zaprojektowałem pewien układ sterownika urządzeń elektrycznych [ok. 1,7kW]. Mikroprocesor steruje tranzystorem pnp, tranzystor załącza przekaźnik 5V, następnie owy przekaźnik podłącza do sieci cewkę stycznika, który zwiera obwód i uruchamia urządzenia elektryczne - obciążenie mające charakter rezystancyjny.
Do sterowania pracą układu zostały użyte u-switche.
Jeżeli przyciski podłącze do układu przewodami krótkimi, wszystko jest OK. Niestety, jeżeli zwiększę długość przewodu do ok. 20 cm - układ zaczyna wariować. Zachowuje się tak, jakby wszystkie przyciski były naciśnięte, mimo że żaden nie jest. Występują przypadkowe załączenia; jeżeli owe przewody po wystąpieniu owego stanu szybko odłączę - układ wykonuje te rozkazy, które są zależne od pewnego przycisku w stanie naciśnięcia - jednak żadnego wyprowadzenia nie ma zwartego. Przyciski zwierają końcówki procesora do masy, wejścia są podciągnięte rezystorami wewnętrznymi w ATTINY2313 oraz dodałem dodatkowe -małej wartości - 900ohm. W układzie jest pełno kondensatorów elektrolitycznych, stałych - przy procesorze 2x 100nF - bezpośrednio do nóg zasilających. Przy przyciskach też 100nF, noga reset proc. podciągnięta do +, kondensator 100n standardowo do '-'. Przy stabilizatorze - odpowiednie, duże wartości są także obecne. W ramach testów odłączyłem wszelkie przekaźniki, styczniki - indukcyjne elementy zakłócające - nic to nie dało. To trochę dziwne, że przy tak małej długości przewodów od u-switch-y występują zakłócenia. W pobliżu układu także brak urządzeń zakłócających. (do przekaźnika jest dołączona prawidłowo dioda 1N ...). Problem mniej występuje (dopiero przy długości przewodów 20 + cm) jeżeli jest włączony wewnętrzny rezonator; przy zewnętrznym kwarcu+kondensatory problemy są nawet przy przewodach dł. 5cm lub bez nich. Płytka jest zaprojektowana z drobnymi uchybieniami - np. ciągnąca się linia zasilająca [brak topologii gwiazdy] ale innego wyjścia nie było, jest natomiast bardzo dużo kondensatorów. (nigdy mi takie problemy nie występowały przy podobnym projektowaniu). Problem został rozwiązany przez dodanie transoptorów sterowanych przez te przyciski - tu już przewód może być długi i w trakcie długich testów (2 dni, częste przyciskanie przycisków on/off)nie zdarzyła mi się sytuacja nieprawidłowa - tj. procesor mi się nie zawiesił . Jednak urządzenie ma pracować bezawaryjnie i takie sytuacje mają nie wystąpić. Watchdog niestety nie reaguje w czasie awarii, ponieważ tak jak mówiłem, gdy procesor się "zawiesza" wykonuje rozkazy, które powinien wykonywać po naciśnięciu przycisku, a żaden przycisk nie jest wciśnięty. Tak jak pisałem, na razie, po zastosowaniu optoizolatorów wszytko jest ok. jednak co było przyczyną wcześniejszych zjawisk i czy układ będzie działał w tych samych warunkach co znajduje się obecnie (i działa ok. przez ok. 3 dni) w przyszłości prawidłowo?
Dziękuję za odpowiedź.
Do sterowania pracą układu zostały użyte u-switche.
Jeżeli przyciski podłącze do układu przewodami krótkimi, wszystko jest OK. Niestety, jeżeli zwiększę długość przewodu do ok. 20 cm - układ zaczyna wariować. Zachowuje się tak, jakby wszystkie przyciski były naciśnięte, mimo że żaden nie jest. Występują przypadkowe załączenia; jeżeli owe przewody po wystąpieniu owego stanu szybko odłączę - układ wykonuje te rozkazy, które są zależne od pewnego przycisku w stanie naciśnięcia - jednak żadnego wyprowadzenia nie ma zwartego. Przyciski zwierają końcówki procesora do masy, wejścia są podciągnięte rezystorami wewnętrznymi w ATTINY2313 oraz dodałem dodatkowe -małej wartości - 900ohm. W układzie jest pełno kondensatorów elektrolitycznych, stałych - przy procesorze 2x 100nF - bezpośrednio do nóg zasilających. Przy przyciskach też 100nF, noga reset proc. podciągnięta do +, kondensator 100n standardowo do '-'. Przy stabilizatorze - odpowiednie, duże wartości są także obecne. W ramach testów odłączyłem wszelkie przekaźniki, styczniki - indukcyjne elementy zakłócające - nic to nie dało. To trochę dziwne, że przy tak małej długości przewodów od u-switch-y występują zakłócenia. W pobliżu układu także brak urządzeń zakłócających. (do przekaźnika jest dołączona prawidłowo dioda 1N ...). Problem mniej występuje (dopiero przy długości przewodów 20 + cm) jeżeli jest włączony wewnętrzny rezonator; przy zewnętrznym kwarcu+kondensatory problemy są nawet przy przewodach dł. 5cm lub bez nich. Płytka jest zaprojektowana z drobnymi uchybieniami - np. ciągnąca się linia zasilająca [brak topologii gwiazdy] ale innego wyjścia nie było, jest natomiast bardzo dużo kondensatorów. (nigdy mi takie problemy nie występowały przy podobnym projektowaniu). Problem został rozwiązany przez dodanie transoptorów sterowanych przez te przyciski - tu już przewód może być długi i w trakcie długich testów (2 dni, częste przyciskanie przycisków on/off)nie zdarzyła mi się sytuacja nieprawidłowa - tj. procesor mi się nie zawiesił . Jednak urządzenie ma pracować bezawaryjnie i takie sytuacje mają nie wystąpić. Watchdog niestety nie reaguje w czasie awarii, ponieważ tak jak mówiłem, gdy procesor się "zawiesza" wykonuje rozkazy, które powinien wykonywać po naciśnięciu przycisku, a żaden przycisk nie jest wciśnięty. Tak jak pisałem, na razie, po zastosowaniu optoizolatorów wszytko jest ok. jednak co było przyczyną wcześniejszych zjawisk i czy układ będzie działał w tych samych warunkach co znajduje się obecnie (i działa ok. przez ok. 3 dni) w przyszłości prawidłowo?
Dziękuję za odpowiedź.
