logo elektroda
logo elektroda
X
logo elektroda
REKLAMA
REKLAMA
Adblock/uBlockOrigin/AdGuard mogą powodować znikanie niektórych postów z powodu nowej reguły.

Radio CB OMEGA nie nadaje.

wasiul 09 Sie 2011 14:13 7346 7
REKLAMA
  • #1 9807100
    wasiul
    Poziom 10  
    Witam wszystkich!
    Mam problem z CB OMEGA.
    Radio dobrze odbiera ale nie nadaje. Na wyjściu ma moc ok 4W. Po naciśnięciu PTT w drugim radiu obok, nic nie słychać ale na wskaźniku widać że ktoś nadaje (wyświetlają się wszystkie klocki), tak więc brakuje po prostu modulacji. Może ktoś z Was miał podobny przypadek. Dodam ze podstawiłem drugi mikrofon i nic to nie dało.
    Jakieś pomysły?
  • REKLAMA
  • #2 9807684
    sp4olh
    Poziom 24  
    Trzeba sprawdzić wzmacniacz m.cz nadajnika i modulator.
  • REKLAMA
  • #3 9808004
    wasiul
    Poziom 10  
    Podstawiłem nowe tda2003 i dalej jest tak jak było... mysle nad tym modulatorem ale nie wiem który to jest. Może jakaś wskazówka??

    Dodano po 1 [godziny] 41 [minuty]:

    Wzmacniacz m.cz o raczej byłby padnięty w momencie jakbym miał problemy z odsłuchem. Prędzej wzmacniacz w.cz by przysiadł ale tego już wymieniłem. Zastanawiam się co moduluje w tych radyjkach sygnał??
  • REKLAMA
  • #5 9811718
    maylo
    Poziom 26  
    Sprawdź zasilanie wkładki mikrofonowej. Na przedniej płycie nad gniazdem mikrofonowym masz zielony dławik, chyba 4,7µH to on podaje zasilanie na wkładkę...
  • #6 9811749
    wasiul
    Poziom 10  
    Dławik w tym radyjku znajduje się pod gniazdem a nie nad i chyba jest ok, ponieważ ma przejście. Nad gniazdem znajduje się jakiś opornik (20Ω - jeśli dobrze rozróżniłem kolory pasków)
  • REKLAMA
  • #7 9812066
    Krzysztof L.
    Poziom 34  
    Napisz w jakich okolicznościach pojawił się problem.

    Sprawdź czy podczas wciśnięcia TX, na pinie fonicznym/modulacyjnym (wtyku/gniazda mikrofonu) występuje napięcie stałe zasilania wkładki mikrofonowej. Podaj wartość.

    Ten sprzęt, to tania szmira. Poszukaj czy "coś" po prostu nie odpadło od płyty w okolicach przedwzmacniacza mikrofonu (dzięki "wyśmienitemu" procesowi produkcji). Dalej masz wzm. m.cz, pracujący podczas nadawania jako fragment obwodu modulatora, a następnie zasadniczy element modulacyjny - transformator.
  • #8 9812323
    SP5ANJ
    Spoczywaj w Pokoju
    Witam.
    wasiul napisał:
    Dodam ze podstawiłem drugi mikrofon i nic to nie dało. jakieś pomysły???

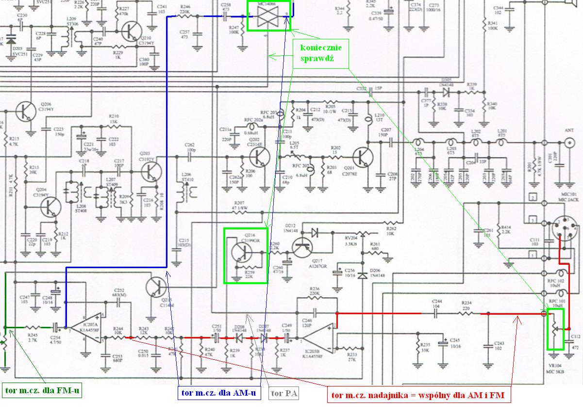
    Musisz sprawdzić napięcia i "przejścia sygnału" według schematu :

    Radio CB OMEGA nie nadaje.


    Pozdrawiam.
REKLAMA