logo elektroda
logo elektroda
X
logo elektroda
REKLAMA
REKLAMA
Adblock/uBlockOrigin/AdGuard mogą powodować znikanie niektórych postów z powodu nowej reguły.

Atmega16 + regulator obrotów do silnika bezszczotkowego

matigi12 12 Sie 2011 13:19 2488 6
REKLAMA
  • #1 9817847
    matigi12
    Poziom 12  
    Witam mam taki mały problem, ponieważ program działa tylko do programowania ale silnik nie chodzi, nie wiem czy to wina programu czy sterownika.
    Zasilanie ATmegi biorę z USB a do regulatora jako zasilanie silnika to baterie od telefonu bez zabezpieczenie, idzie do 23A :]

    Oto kod:
    Kod: C / C++
    Zaloguj się, aby zobaczyć kod
  • REKLAMA
  • #2 9817913
    dondu
    Moderator na urlopie...
    matigi12 napisał:
    Witam mam taki mały problem, ponieważ program działa tylko do programowania ale silnik nie chodzi, nie wiem czy to wina programu czy sterownika.
    Zasilanie ATmegi biorę z USB a do regulatora jako zasilanie silnika to baterie od telefonu bez zabezpieczenie, idzie do 23A :]

    Pokaż schemat - aż się boję co zobaczymy :)
  • REKLAMA
  • #3 9817974
    matigi12
    Poziom 12  
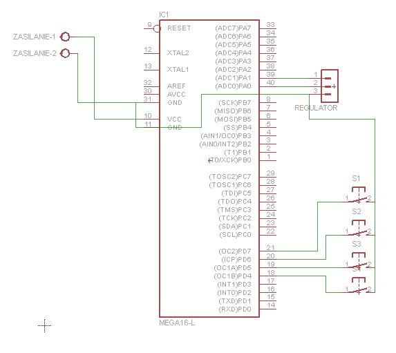
    Schemat taki siaki, bo to na płytce tak jakby uniwersalnej :]

    Atmega16 + regulator obrotów do silnika bezszczotkowego
  • REKLAMA
  • REKLAMA
  • #5 9818003
    matigi12
    Poziom 12  
    Układ się nie resetuje, bo gdyby się resetował to za każdym razem gdyby startował to by zaczął pikać sterownik a tak się nie dzieje.
  • #6 9818022
    dondu
    Moderator na urlopie...
    matigi12 napisał:
    Układ się nie resetuje, bo gdyby się resetował to za każdym razem gdyby startował to by zaczął pikać sterownik a tak się nie dzieje.

    Napisałem o resetowaniu przez pomyłkę bo jednocześnie odpowiadam na pytania tutaj: https://www.elektroda.pl/rtvforum/topic2065110.html
    Gdy się zorientowałem usunąłem tę część wypowiedzi zanim zdążyłeś odpisać.
    Niemniej jednak moje uwagi powyżej nadal są zasadne.
  • #7 9818077
    matigi12
    Poziom 12  
    To tak AVCC podpięte do VCC mam, AGND do GND podpięte też mam, podpiąłem reset po rezystorze 10k do VCC i nadal to samo, tu wina leży chyba nie w programie tylko w programowaniu sterownika, chociaż nie wiem, bo pierwszy raz próbuję go uruchomić.
    Może dostarczam za małe napięcie na regulator, bo są 2 wejścia : Sygnał,Plus,Minus i do zasilania silnika i czegoś tam to jest tylko Plus i Minus. Na silnik daje ledwo co 3.4 V.




    Problem rozwiązany, za małe napięcie szło na regulator
    Dostawałem 3 piknięcia i tyle a jak podaje 6-8V to kręci aż miło ;]
REKLAMA