logo elektroda
logo elektroda
X
logo elektroda
REKLAMA
REKLAMA
Adblock/uBlockOrigin/AdGuard mogą powodować znikanie niektórych postów z powodu nowej reguły.

[SZUKAM] Zdjęcie schemat płytki karty renault megane 2003r 1.9TDi

psg 22 Sie 2011 13:57 9269 3
REKLAMA
  • #1 9850392
    psg
    Poziom 14  
    Witam
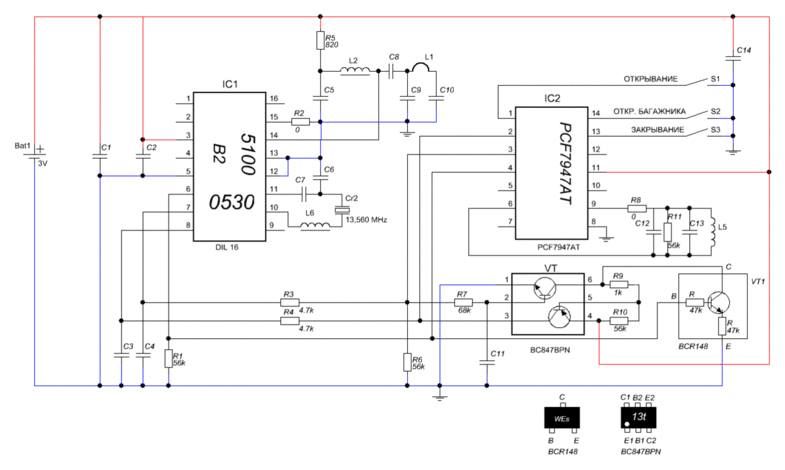
    Przy rozbieraniu karty kolega urwał elementy zaznaczone na zdjęciu.
    Proszę o zdjęcie płytki (lub schemat) karty do Renault Megane 2003r. 1.9TDi ponieważ trzeba wlutować brakujące rezystory lub kondensatory.

    Dziękuję

    Zdjęcie płytki:
    [SZUKAM] Zdjęcie schemat płytki karty renault megane 2003r 1.9TDi
  • REKLAMA
  • Pomocny post
    #2 9851558
    Konto nie istnieje
    Konto nie istnieje  
  • REKLAMA
  • #3 10898076
    psg
    Poziom 14  
    temat można zamknąć
  • #4 19139502
    1olek
    Poziom 11  
    [SZUKAM] Zdjęcie schemat płytki karty renault megane 2003r 1.9TDi
REKLAMA