Witam
Mam zamiar zbudować wieżyczkę do karabinu ASG sterowaną joystickiem. Ruch wieżyczki w 2 osiach. Przeglądając forum chciałem zrobić to na podstawie mostka H, który chciałem złożyć sam. Lecz wszyscy polecają L298 + Ne555. Silniki z fiata 126p z wycieraczek. Pobór ciągły prądu około 1A.
Więc...
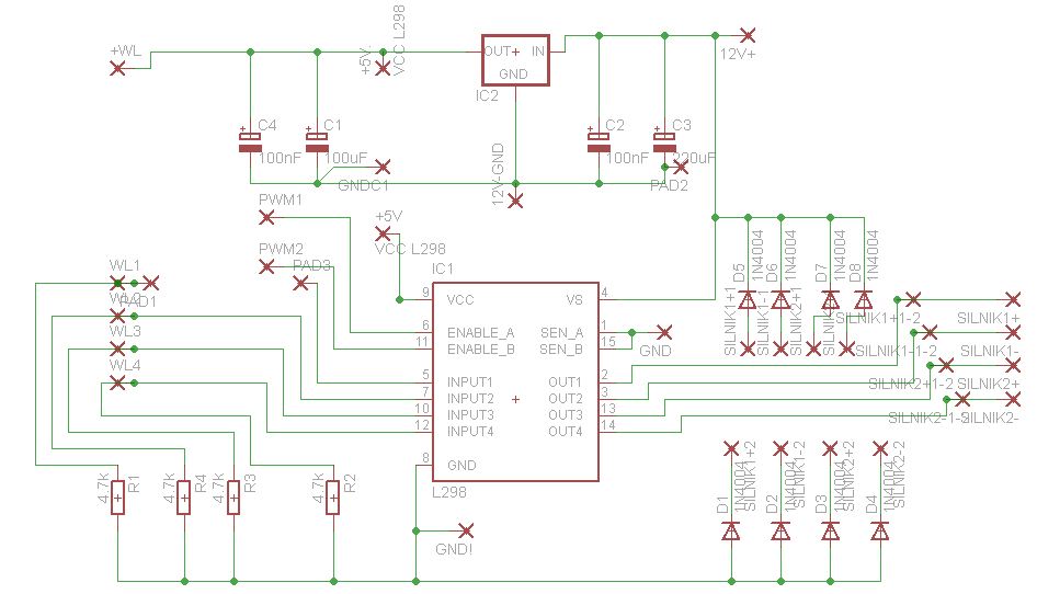
Chciałbym przedstawić schemat "sterownika" na podstawie L298, który wykonałem w Eagle wg schematu dostępnego na forum i teraz moje pytania:
Czy da się to wykonać na płytce jednowarstwowej ?
Jaka powinna być grubość ścieżek prądowych do silników?
Jak to ustawić na płytce żeby wszystko się pomieściło (wiadomo L298 ma plątaninę przy sobie)?
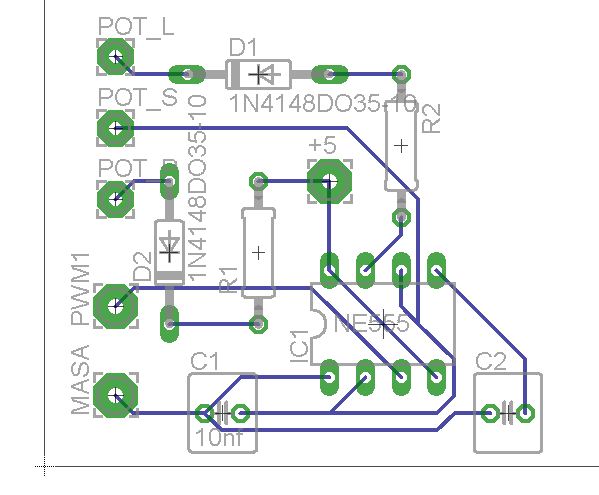
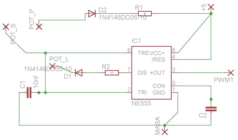
Druga sprawa wykonałem też układ generujący sygnał PWM na podstawie Ne555:
Schemat:
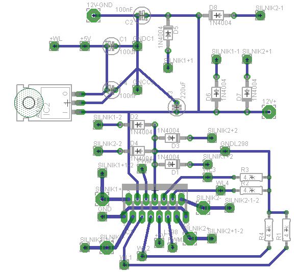
Płytka:
Jest to zrobione na osobnej płytce ponieważ ma to być umieszczone w walizce wraz z joystickiem z amigi bądź innego, w którym są włączniki, a nie potencjometry.
I znów pytanie:
Czy ten układ generujący sygnał podoła przy odległości 25 m? Ponieważ sterowanie chciałbym mieć w walizce (joystick + potencjometry do regulacji prędkości), a L298 w pudelku przy wieżyczce. Przewód jest telefoniczny czyli kabelki z drutu o średnicy około 1 mm. Zasilanie to aku żelowe 12V.
Dzięki za pomoc.
ADD.
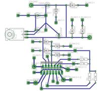
W trakcie zrobiłem taka płytkę:
kilka mostów i będzie ok
co myślicie ?
Mam zamiar zbudować wieżyczkę do karabinu ASG sterowaną joystickiem. Ruch wieżyczki w 2 osiach. Przeglądając forum chciałem zrobić to na podstawie mostka H, który chciałem złożyć sam. Lecz wszyscy polecają L298 + Ne555. Silniki z fiata 126p z wycieraczek. Pobór ciągły prądu około 1A.
Więc...
Chciałbym przedstawić schemat "sterownika" na podstawie L298, który wykonałem w Eagle wg schematu dostępnego na forum i teraz moje pytania:
Czy da się to wykonać na płytce jednowarstwowej ?
Jaka powinna być grubość ścieżek prądowych do silników?
Jak to ustawić na płytce żeby wszystko się pomieściło (wiadomo L298 ma plątaninę przy sobie)?
Druga sprawa wykonałem też układ generujący sygnał PWM na podstawie Ne555:
Schemat:
Płytka:
Jest to zrobione na osobnej płytce ponieważ ma to być umieszczone w walizce wraz z joystickiem z amigi bądź innego, w którym są włączniki, a nie potencjometry.
I znów pytanie:
Czy ten układ generujący sygnał podoła przy odległości 25 m? Ponieważ sterowanie chciałbym mieć w walizce (joystick + potencjometry do regulacji prędkości), a L298 w pudelku przy wieżyczce. Przewód jest telefoniczny czyli kabelki z drutu o średnicy około 1 mm. Zasilanie to aku żelowe 12V.
Dzięki za pomoc.
ADD.
W trakcie zrobiłem taka płytkę:
kilka mostów i będzie ok
co myślicie ?

