logo elektroda
logo elektroda
X
logo elektroda
REKLAMA
REKLAMA
Adblock/uBlockOrigin/AdGuard mogą powodować znikanie niektórych postów z powodu nowej reguły.

Midland Alan 102 Bardzo cichy odbiór nawet na "ext spkr"

lukasos 27 Sie 2011 14:13 3217 5
REKLAMA
  • #1 9868488
    lukasos
    Poziom 11  
    Witam.
    Mam problem z w.w. radiem. Dostałem je w rozliczeniu, ale nie działa poprawnie, nie znam jego przeszłości.

    Mój zestaw to radio Midland Alan 102 + antena Merx CBL 814 (dł. 1,1m)

    A więc radio włącza się nadaje odbiera, ale jest baaardzo ciche nawet na słuchawkach dousznych jest ciężko słyszalne choć vol na max. Squelch jakby nie działał.. po skręceniu na min jest niby ok po przekręceniu o powiedzmy 1/9 w ogóle zanika głos. Co może być przyczyną takich objawów? Czy wymiana tda2003 coś pomoże? Czy usterka tkwi gdzie indziej? W innych tematach doradzano wymianę elektrolitów. Takim sposobem można całe radio podmienić ;) Foto płytki wieczorem podeślę.
  • REKLAMA
  • Pomocny post
    #2 9868523
    zezuama
    Poziom 23  
    A grucha sprawdzona ? :)
  • REKLAMA
  • #3 9868719
    lukasos
    Poziom 11  
    Grucha myślę że sprawna, słychać mnie jak mówię choć miernikiem nie sprawdzałem... Ale czy grucha może powodować takie objawy? :| tam jest tylko mikrofon i mikowyłącznik myślę...
  • REKLAMA
  • Pomocny post
    #4 9868877
    zezuama
    Poziom 23  
    Jeżeli korespondenci cię słyszą to końcówka m.cz. jest raczej sprawna.
    Podejrzewam że nawet nie spojrzałeś do schematu radia.
    Inaczej wiedziałbyś że grucha włącza także głośnik.
  • REKLAMA
  • Pomocny post
    #5 9869416
    SP5ANJ
    Spoczywaj w Pokoju
    lukasos napisał:
    Squelch jakby nie działał.. po skręceniu na min jest niby ok po przekręceniu o powiedzmy 1/9 w ogóle zanika głos.

    To znaczy, że jeżeli SQ jest na minimum to z głośnika słychać - głośno i wyraźnie - . :?:
    A jeżeli tylko przekręcisz lekko w prawo - to głos zanika na amen.

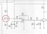
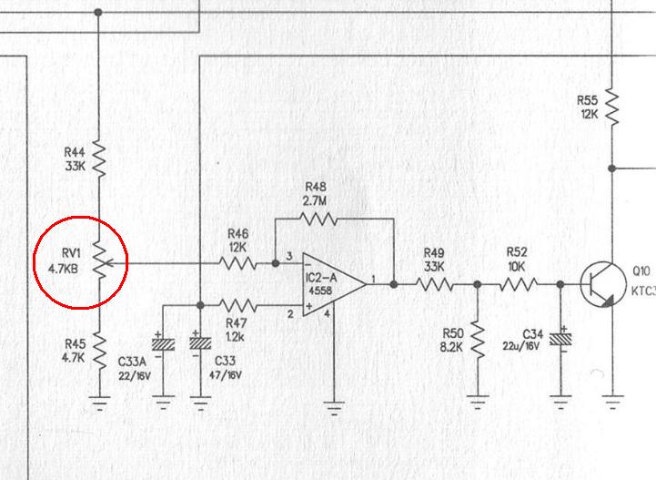
    Dość częstym uszkodzeniem w Alanach jest potencjometr SQ oraz prk od SQ w środku na płycie.

    Tu masz prk na płycie :

    Midland Alan 102 Bardzo cichy odbiór nawet na "ext spkr"


    Pozdrawiam.
  • #6 9869719
    lukasos
    Poziom 11  
    FACEPALM :|

    Usterka znaleziona. Trzaśnięta jest gruszka. Rzeczy najprostsze bywają najtrudniejsze do zlokalizowania :D Temat uważam za zamknięty. Pozdrawiam i dziękuję za rady.
REKLAMA