logo elektroda
logo elektroda
X
logo elektroda
REKLAMA
REKLAMA
Adblock/uBlockOrigin/AdGuard mogą powodować znikanie niektórych postów z powodu nowej reguły.

[Attiny13][ASM]Układ na wzmacniaczu operacyjnym

Krolas 28 Sie 2011 00:25 3045 15
REKLAMA
  • #1 9870329
    Krolas
    Poziom 9  
    Witajcie!

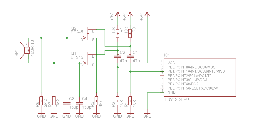
    Na forum znalazłem taki schemat układu wykorzystującego komparator procesora Attiny13 do odbioru ultradźwięków:
    [Attiny13][ASM]Układ na wzmacniaczu operacyjnym

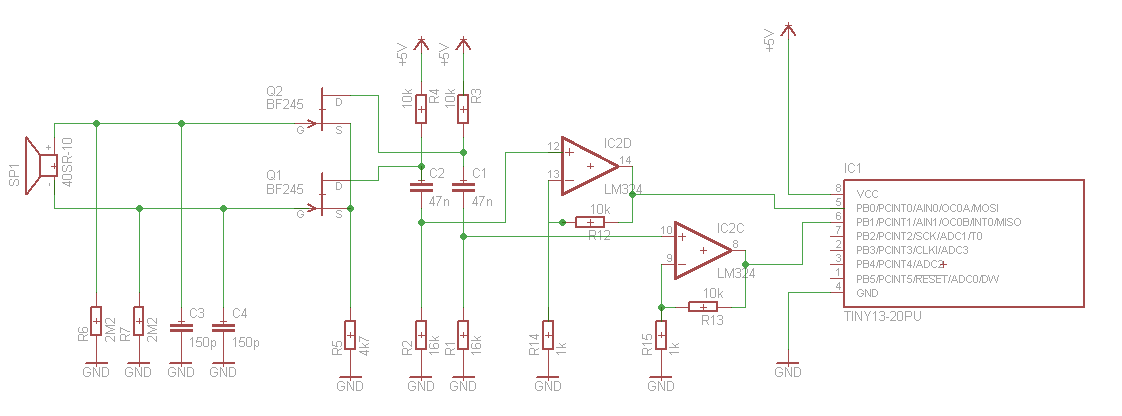
    Próbowałem zmodyfikować układ dodając wzmacniacz operacyjny:
    [Attiny13][ASM]Układ na wzmacniaczu operacyjnym

    Na schemacie jest wersja z najlepszymi parametrami jakie udało mi się uzyskać bo próbowałem wielu możliwości:
    zmieniałem wartości oporów R12 R13 w granicy do 1M oraz oporów R14 i R15 w granicy do 100k, wartość oporu R5, wartości R6 i R7 zmniejszałem, usuwałem z układu tranzystory i podłączałem bezpośrednio wyjścia wzmacniaczy do komparatora, wykorzystywałem nieużyte wzmacniacze próbując wzmacniać nieco mocniej to co wychodzi z tych na schemacie. Efekt w tym układzie to około 40% większy zasięg niż w tym bez wzmacniacza czyli jakieś 1,5m (odległość od nadajnika)(nadajnik zasilany 20v). Kiedy zwiększałem wzmocnienie to w pewnym momencie komparator zaczął wariować. Używam do zasilania ładowarki od nokii 8v i układu L7805 wraz z potrzebnymi kondensatorami. Kiedy stopniowo zwiększałem wzmocnienie i dokładałem kondensatorów było lepiej ale kiedy dobrnąłem do 470u zacząłem wątpić czy to na pewno coś z zasilaniem.

    Słowem: czy to możliwe, że napięcie w takim układzie jest aż tak nie stabilne? Czy to w ogóle ma związek? Co zrobić żeby zwiększyć jeszcze nieco czułość? Czy nie narobiłem błędów w układzie? Jaki może być jeszcze powód wariowania komparatora?(mechaniczne drgania raczej wyeliminowałem). Czy opór przy wejściach (-) wzmacniaczy nie jest za mały?

    Dzięki wszystkim, którzy się zainteresują tym tematem.
    Pozdrawiam.
  • REKLAMA
  • #2 9870521
    Konto nie istnieje
    Konto nie istnieje  
  • #3 9871030
    Krolas
    Poziom 9  
    [Attiny13][ASM]Układ na wzmacniaczu operacyjnym

    Przy oporach R12,R13 w granicach 1k-1M i oporach R14 i R15 w granicach 100 - 100k nie ma lepszego efektu, wręcz przeciwnie. Pewnie coś robię źle. Cała rzecz w tym żeby napięcia na wejściach wzmacniacza podczas liniowej pracy były równe prawda? A tutaj są. Zwieram przez oporniki na płytce stykowej, myślę, że skróciłem wszystko do minimum.

    Będę zadowolony jak zasięg podskoczy do 2-2.5m. Myślałem, że nie będzie z tym problemu.

    Dodano po 15 [minuty]:

    Dwa posty pod rząd ale niech będzie.

    W nocie aplikacyjnej LM358 znalazłem "Non-Inverting DC Gain", w którym opór między (-) a wyjściem wynosi 1M a ten do masy 10K. W książce Piotra Góreckiego "Wzmacniacze operacyjne" jest napisane że istotny jest tylko ich stosunek. Na co w takim razie wpływ ma wielkość oporu?
  • REKLAMA
  • #4 9871484
    janbernat
    Poziom 38  
    Masz sygnał 40kHz a te wzmacniacze są strasznie wolne.
    Zarówno LM324 jak i LM358.
    Poszukaj czegoś szybszego.
  • #5 9871620
    Krolas
    Poziom 9  
    Naprawdę 1MHz to za mało do tej roli? Zdaje się, że to taki standard w urządzeniach tego typu. Przejrzałem kilka znalezionych schematów i wszędzie jest do 1MHz.
    Zresztą, urządzenie działa, tylko pozostaje kwestia zwiększenia zasięgu-wzmocnienia.
  • REKLAMA
  • #6 9871699
    Fredy
    Poziom 27  
    To są b.marne wzm. operacyjne.
    Poszukaj inne, które mają większą Fmax i przed wszystkim które pracują jako rail to rail , albo wzmacniacz który ma ujemne i dodatnie zasilanie.
    Powinieneś także spróbować przerobić układ , aby wzmacniacze pracowały nie wokół napięcia zerowego, lecz na jakimś wyzszym potencjale. Da się to zrobić dodając dzielnik napięcia na wejściu i kondensator na wyjściu.
    Pamiętaj że górna granica wzmocnienia wyznacza zarówno Fmax wzmacniacza jak i jego wzmocnienie.
  • #7 9871739
    Krolas
    Poziom 9  
    AD822ANZ/ rail-to-rail/ 1,9MHz
    MCP6282/ rail-to-rail/ 5MHz

    Może któryś będzie w sklepie w poniedziałek. Mam nadzieję, że sytuacja się poprawi. Jeżeli nie to opowiem w poniedziałek. Dziękuję za podpowiedzi.
  • #8 9872612
    Konto nie istnieje
    Konto nie istnieje  
  • #9 9873249
    Krolas
    Poziom 9  
    Idea jest prosta i raczej słuszna. Naprzemienna faza zwiększa różnicę jaką może wykryć komparator. Pozbyłem się połowy układu zwierając końcówkę odbiornika do masy. AIN1 do masy. I efektów nie widać. Jedno wejście komparatora powinno być zwarte do masy? Wydaje mi się, że nie powinienem kombinować wzmocnić to co wchodzi do bramek tranzystorów. Dalej układ sprawuje się dobrze. Spróbuje jeszcze ten dzielnik napięcia.
  • #10 9874445
    Konto nie istnieje
    Konto nie istnieje  
  • #11 9875521
    Krolas
    Poziom 9  
    Zrobiłem układ z przykładu korzystając z tego mojego wzmacniacza, z tym że wyjście podłączyłem do komparatora. Dzięki za link. Zasięg jest większy ale jeszcze będę kombinował. Zastanawiam się czy mógłbym symetryczny wzmacniacz zasilić przez max232?
  • #12 9876754
    Fredy
    Poziom 27  
    Spróbuj tak zrobić:
    1) Zrób tzw. sztuczną masę. Może to być dzielnik na 2 rezystorach np 2x 10K.Uzyskasz punkt z napięciem około 0.5VCC. Można sfiltrować dodatkowo elektrolitem do masy.
    2) Do tego punktu sztucznej masy dołącz rezystorami wejścia obu wzm op. R2 i R1 wywal.
    3) W pętle sprzężenia daj szeregowo z rezystorami R12 i R13 ,kondensatory np 100n aby wzmacniane były składowe zmienne.
    4) Na wyjściu wzm. oper. daj szeregowe kondensatory , oraz rezystor do masy na wejściu komparatora.

    A na koniec oscyloskop w rękę i prześledź przebiegi.
  • #14 9878801
    Krolas
    Poziom 9  
    Wypróbowałem to co mi polecił kolega Freddy. Ta wersja różni się od tej focus.ti.com/lit/an/slaa136a/slaa136a.pdf podłączeniem do komparatora. Okazuje się, że lepiej działa jak komparator jest podłączony do dzielnika napięcia. Szukałem w Łodzi TLV2771 ale nigdzie nie ma. Będę raczej trzymał się tej wersji z linku, tylko poszukam jeszcze dobrego zamiennika. Dzięki wszystkim za pomoc. Tematu może jeszcze nie będę zamykał. Może się okaże, że jeszcze będę miał jakąś wątpliwość. Dzięki.
  • REKLAMA
  • #15 9879596
    janbernat
    Poziom 38  
    Próbowałem zasilić wzmacniacz z MAX232.
    Beznadziejna sprawa.
    Napięcie dodatnie jest do wytrzymania- ale ujemne pływa sobie jak chce.
  • #16 9879841
    LordBlick
    VIP Zasłużony dla elektroda
    Nic w tym dziwnego, to tylko pompa ładunkowa, jedyne co działać może pewnie to przetwornica np. na takim wysłużonym MC34063‎
REKLAMA