Ktoś kto napisał o tym, że bez problemów można sterować sobie urządzenia poprzez wysyłanie danych RS232 wykorzystując takie nadajniczki/odbiorniczki - niestety nie za bardzo zdaje sobie sprawy z tego co pisze. Najlepiej wyglądają te rzekome kody źródłowe dołączone na aukcji czy też schematy narysowane jak kura pazurem. Już samo to powinno zwrócić uwagę potencjalnych chętnych na takie komplety. Bo będzie rozczarowanie i zgrzytanie zębami.
Dla wyjaśnienia tego co napisałem, dodam, że owszem - czasami może taka transmisja wychodzić (ale to czasami, niejednokrotnie niechcąco, na niewielkie odległości do kilku metrów zamiast 200-300m!!!)
Dlatego też sprzedawca opisuje że można przesyłać sobie przez RS232 jakiś znak. W przykładowym kurczę super kodzie widzimy akurat

hyhyhy i nieprzypadkowo dla obeznanych w temacie znak "h"
Zaloguj się, aby zobaczyć kod
Tak się składa, że kod ASCII znaku "h" = binarnie 01101000, proszę sobie spróbować przesyłać znak "@" albo "o" albo "w" ... i policzyć ile z nich doszło poprawnie do odbiornika a ile w postaci kodów innych znaków albo błędnych ramek. Szybko okaże się, że jedne znaki przesyłają się lepiej a inne gorzej. Jedne zadziałają na 10m a inne tylko na 2m.
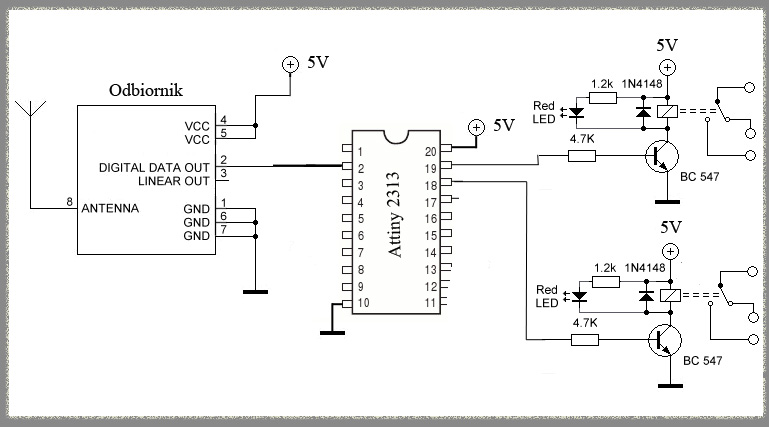
Panowie, te kompleciki są oczywiście fajne do celów zdalnego sterowania ale trzeba sobie od razu jasno powiedzieć, przesyłane dane trzeba kodować albo bifazowo albo najlepiej za pomocą kodowania Manchester, żeby uzyskać niezawodność i zasięgi do 200-300m
poczytajcie sobie tą stronę:
https://www.elektroda.pl/rtvforum/topic1566129.html
a na stronce, gdzie pewna firma sprzedaje te moduły - posiada ona w ofercie takie już gotowce ze zrobionym pilotem i odbiornikiem posiadającym kilka kanałów. Więc dla tych, dla których na razie zrobienie kodowania Manchester przerasta możliwości (chociaż polecam lekturę kodowania RC5 w podczerwieni bo to to samo) to proponuję zakupić takie gotowce. One już korzystają z wbudowanych gotowych sprzętowych enkoderów/dekoderów ty[u HCS512 lub MCxxxxx
No chyba, że chodzi jak pisałem o zasięg 2-5 metrów to wtedy można próbować, tylko trzeba mieć świadomość że opierając kodowanie kanałów na przesyłaniu pojedynczego znaku można się srogo przejechać.