Witam!
Chciałbym mierzyć prąd twornika do 30A z rozdzielczością min 1A. W obwodzie masy mam rezystor pomiarowy 0.0005Ohm 6W.
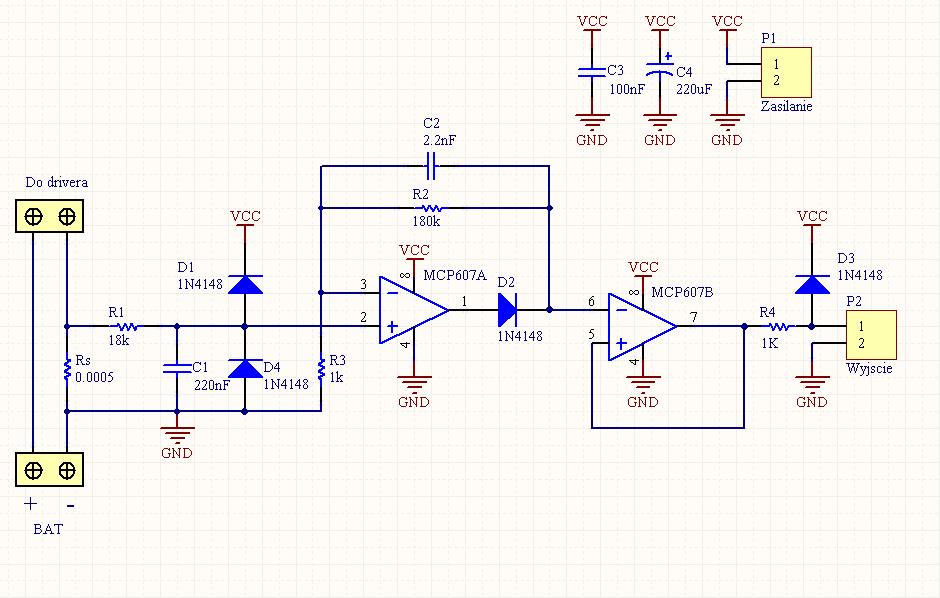
Początkowo zbudowałem wzmacniacz nieodwracający przedstawiony na rysunku:
Ale niestety na wyjściu otrzymywałem napięcie 3mV dla prądu 3A czyli jakby wzmocnienie było 10x mniejsze niż wynikałoby z obliczeń, ale skąd to napięcie przecież jest dioda D2 ( w celu wyrównania napięcie niezrównoważenia )?
Próbowałem również dokonać pomiaru przez wejście różnicowe ATmegi, ADC0 podłączone do rezystora przy masie,ADC1 podłączone do rezystora od strony silnika. niestety przy wzmocnieniu 200x pomiary bardzo mocno szalały między wartościami 20 - 120 przy odczycie rejestru ADCH z ustawionym ADLAR. Jak dodałem filtr R=10k i C=10uF pomiary były stabilniejsze ale dla prądu 1A otrzymywałem wartość ok ADCH = 100. Ale to również mija się z obliczeniami.
Zacząłem się zastanawiać czy to nie jest związane z sterowaniem silnikiem przez PWM ( 17kHz ) może jakiś inny filtr przy rezystorze?. Już nie mam pomysłu co dalej wypróbować, a nawet gdzie szukać
Chciałbym mierzyć prąd twornika do 30A z rozdzielczością min 1A. W obwodzie masy mam rezystor pomiarowy 0.0005Ohm 6W.
Początkowo zbudowałem wzmacniacz nieodwracający przedstawiony na rysunku:
Ale niestety na wyjściu otrzymywałem napięcie 3mV dla prądu 3A czyli jakby wzmocnienie było 10x mniejsze niż wynikałoby z obliczeń, ale skąd to napięcie przecież jest dioda D2 ( w celu wyrównania napięcie niezrównoważenia )?
Próbowałem również dokonać pomiaru przez wejście różnicowe ATmegi, ADC0 podłączone do rezystora przy masie,ADC1 podłączone do rezystora od strony silnika. niestety przy wzmocnieniu 200x pomiary bardzo mocno szalały między wartościami 20 - 120 przy odczycie rejestru ADCH z ustawionym ADLAR. Jak dodałem filtr R=10k i C=10uF pomiary były stabilniejsze ale dla prądu 1A otrzymywałem wartość ok ADCH = 100. Ale to również mija się z obliczeniami.
Zacząłem się zastanawiać czy to nie jest związane z sterowaniem silnikiem przez PWM ( 17kHz ) może jakiś inny filtr przy rezystorze?. Już nie mam pomysłu co dalej wypróbować, a nawet gdzie szukać