logo elektroda
logo elektroda
X
logo elektroda
REKLAMA
REKLAMA
Adblock/uBlockOrigin/AdGuard mogą powodować znikanie niektórych postów z powodu nowej reguły.

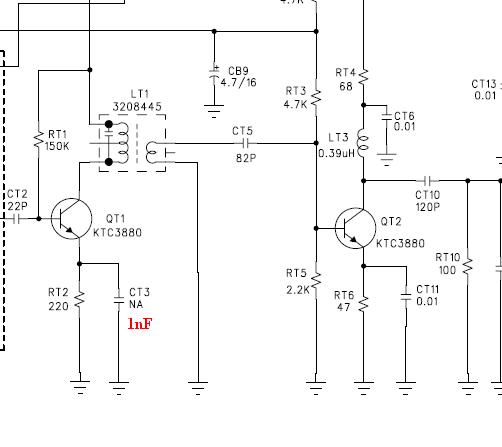
COBRA 19DX IV - wartość kondensatora

syzyf37 19 Wrz 2011 15:15 1812 1
REKLAMA
  • #1 9942268
    syzyf37
    Poziom 9  
    Witam!

    Czy ktoś może wie jaka jest wartość kondensatora smd o oznaczeniu CT3 (równlolegle z rezystorem RT2, 220R)?
    Na schemacie zamiast wartości jest napis "NA"

    Pozdrawiam.
  • REKLAMA
  • Pomocny post
    #2 9942746
    SP5ANJ
    Spoczywaj w Pokoju
    Witam.
    syzyf37 napisał:
    Czy ktoś może wie jaka jest wartość kondensatora smd o oznaczeniu CT3 (równlolegle z rezystorem RT2, 220R)?

    Bardzo proszę :

    COBRA 19DX IV - wartość kondensatora

    Cytat:
    Na schemacie zamiast wartości jest napis "NA"

    Jest to "wartość" dodana lub jej brak - w czasie strojenia/uruchamiania radia.

    Spokojnie możesz przyjąć, że wartość ta powinna mieć CT3=1nF .


    Pozdrawiam.
REKLAMA