logo elektroda
logo elektroda
X
logo elektroda
REKLAMA
REKLAMA
Adblock/uBlockOrigin/AdGuard mogą powodować znikanie niektórych postów z powodu nowej reguły.

Dekoder S/PDIF na układzie DIR9001

marek_34 26 Wrz 2011 21:04 7805 1
REKLAMA
  • Dekoder S/PDIF na układzie DIR9001

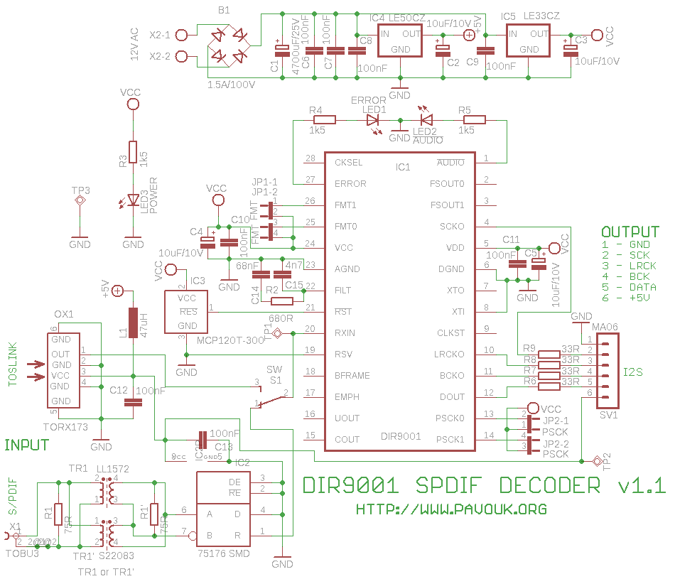
    Standardami cyfrowego transferu audio pomiędzy urządzeniami są interfejsy S/PDIF oraz TOSLINK lub AES3 w profesjonalnych zastosowaniach. Dekoder S/PDIF służy do konwersji tych interfejsów na interfejs I2S, który jest zazwyczaj stosowany w przetwornikach audio. Do konwersji możemy zastosować m.in zintegrowane układy CS8416 lub DIR9001. Autor miał problemy z układami CS8416, a więc w obecnym projekcie zastosował układ DIR, który ponadto posiada mniejsze wahania sygnału niż CS8416.

    Schemat:
    Dekoder S/PDIF na układzie DIR9001

    W sekcji zasilania zastosowano regulatory low-drop IC4 LE50CZ oraz IC5 LE33CZ. Na wejściu optycznym pracuje układ odbiornika Toshiba TORX173 z wyjściem TTL. Wejście elektryczne jest galwanicznie odseperowane transformatorem. Odbiornikiem RS485 jest układ IC2 75176 również z wyjściem ttl.

    źródło: http://electronics-diy.com/electronic_schematic.php?id=830

    Fajne? Ranking DIY
    O autorze
    marek_34
    Poziom 18  
    Offline 
    marek_34 napisał 332 postów o ocenie 271, pomógł 6 razy. Mieszka w mieście Katowice. Jest z nami od 2006 roku.
  • REKLAMA
  • #2 10145571
    piotrekcrash
    Poziom 12  
    Gdzie można dostać złącze S/PDIF?? Zna ktoś jakiś sklep internetowy bo w sklepach w Łodzi nigdzie nie mogę dostać...
REKLAMA