Witam,
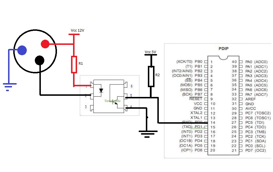
Chciałbym podłączyć czujnik indukcyjny do uC Atmega32 za pomocą transoptora CNY17-1. Próbowałem już coś z tym podziałać, zmontowałem układ lecz niestety tranzystor transoptora jest ciągle otwarty.
powyżej przedstawiam schemat według którego połączyłem elementy w układ.
Czujnik jest zasilany 12 V. Kiedy czujnik nic nie wykrywa, przewód sygnałowy (czarny) posiada napięcie 12 V, a gdy czujnik się załączy przewód ten jest zwierany do masy (dlatego wybrałem taki sposób podłączenia)
Dobrałem rezystancje: R1=1kohm R2=10kOhm
Jestem początkującym elektronikiem, więc bardzo bym prosił o pomoc w tej kwestii.
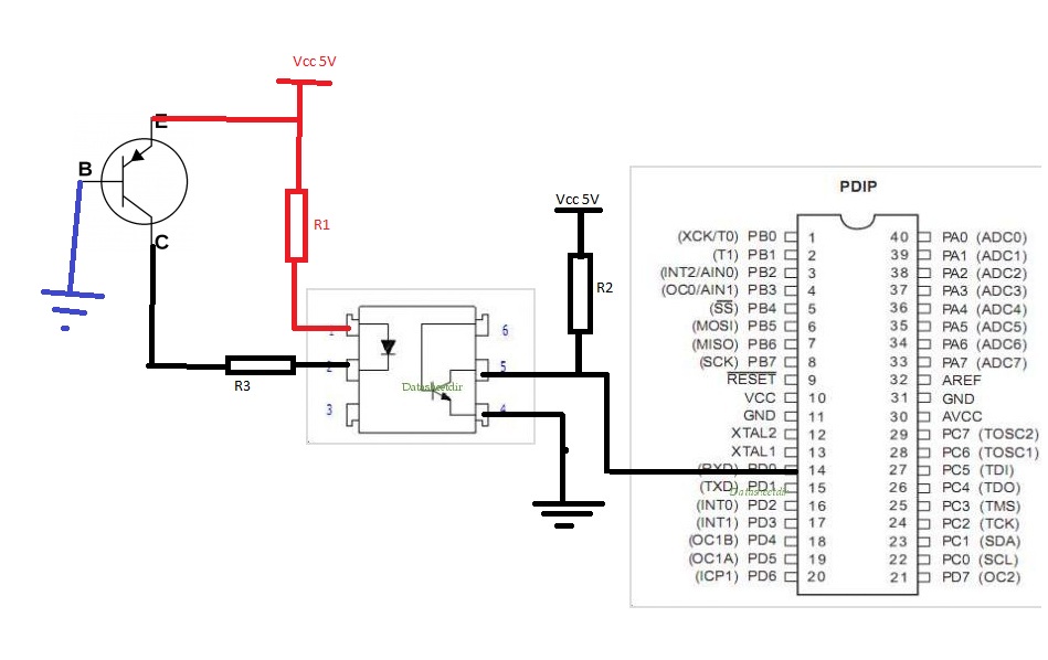
Chciałbym podłączyć czujnik indukcyjny do uC Atmega32 za pomocą transoptora CNY17-1. Próbowałem już coś z tym podziałać, zmontowałem układ lecz niestety tranzystor transoptora jest ciągle otwarty.
powyżej przedstawiam schemat według którego połączyłem elementy w układ.
Czujnik jest zasilany 12 V. Kiedy czujnik nic nie wykrywa, przewód sygnałowy (czarny) posiada napięcie 12 V, a gdy czujnik się załączy przewód ten jest zwierany do masy (dlatego wybrałem taki sposób podłączenia)
Dobrałem rezystancje: R1=1kohm R2=10kOhm
Jestem początkującym elektronikiem, więc bardzo bym prosił o pomoc w tej kwestii.
