Witam,
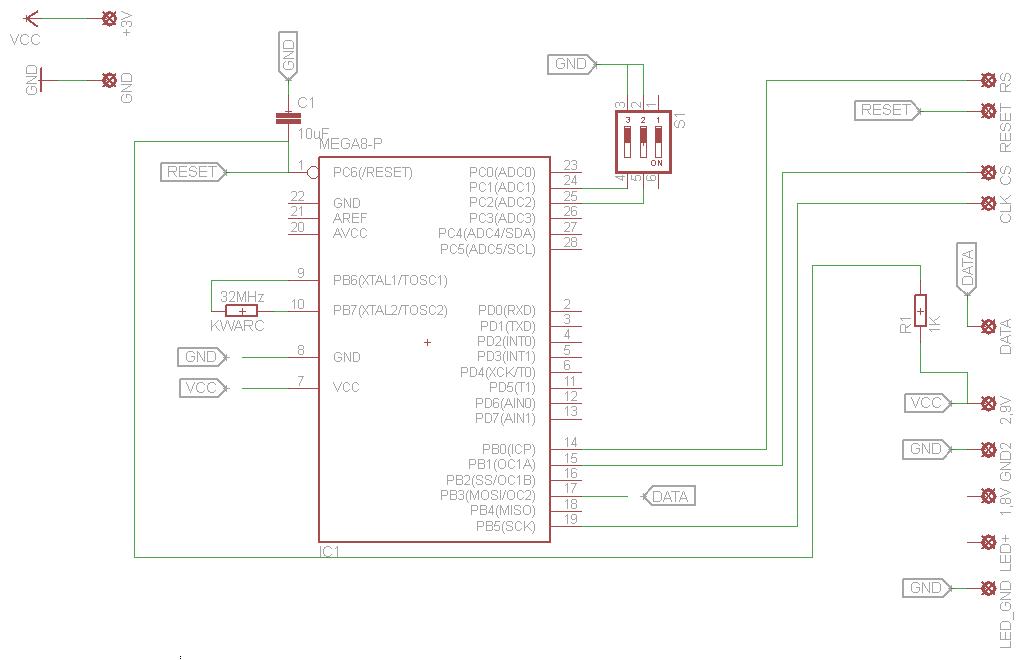
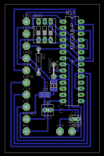
wczoraj wygrzebałem wyświetlacz z Siemens CX65, jest to wyświetlacz LS020.
Mam także, ATMega8.
Znalazłem, ten o to artykuł: http://payalo.at.ua/index/0-99
więc postanowiłem takie coś zrobić.
Przyjemność używania CadSoft Eagle, jak dotąd miałem 2 razy.
Proszę nie zwracać uwagi na estetykę, bo wiadomo, że można to zrobić lepiej.
Proszę tylko o sprawdzenie, czy wszystko podłączyłem zgodnie ze schematem ze strony źródłowej (prócz kondensatorów przy kwarcu).
Za uwagi dziękuję
![[ATMega8][LS020] Zegarek - prosze o sprawdzenie schematu [ATMega8][LS020] Zegarek - prosze o sprawdzenie schematu](https://obrazki.elektroda.pl/9010999100_1317174639_thumb.jpg)
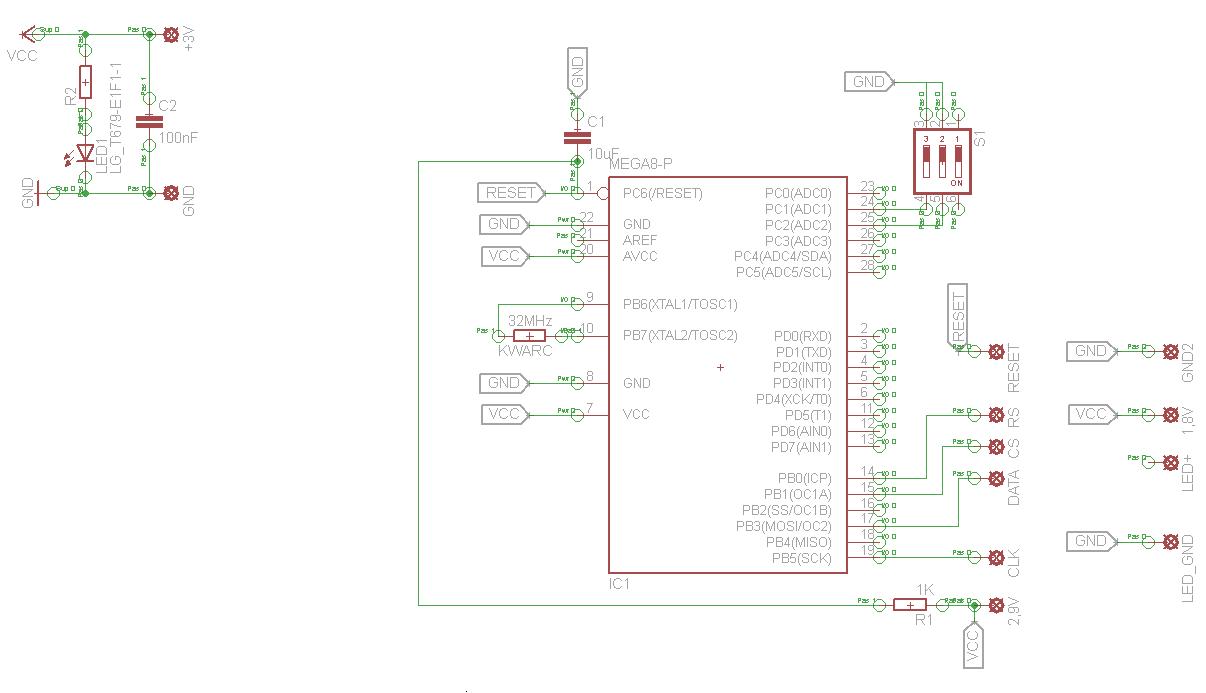
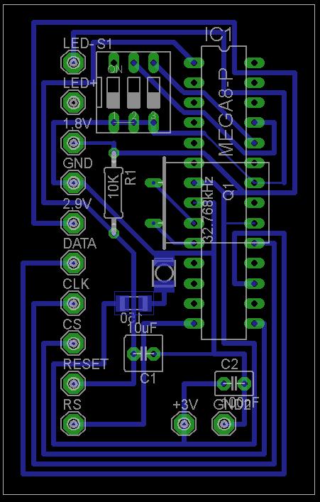
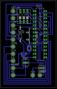
wczoraj wygrzebałem wyświetlacz z Siemens CX65, jest to wyświetlacz LS020.
Mam także, ATMega8.
Znalazłem, ten o to artykuł: http://payalo.at.ua/index/0-99
więc postanowiłem takie coś zrobić.
Przyjemność używania CadSoft Eagle, jak dotąd miałem 2 razy.
Proszę nie zwracać uwagi na estetykę, bo wiadomo, że można to zrobić lepiej.
Proszę tylko o sprawdzenie, czy wszystko podłączyłem zgodnie ze schematem ze strony źródłowej (prócz kondensatorów przy kwarcu).
Za uwagi dziękuję

![[ATMega8][LS020] Zegarek - prosze o sprawdzenie schematu [ATMega8][LS020] Zegarek - prosze o sprawdzenie schematu](https://obrazki.elektroda.pl/5558078200_1318178802.jpg)